Suppr超能文献

通过随机分子开关对综合应激反应进行时间控制。

Temporal control of the integrated stress response by a stochastic molecular switch.

作者信息

Klein Philipp, Kallenberger Stefan M, Roth Hanna, Roth Karsten, Ly-Hartig Thi Bach Nga, Magg Vera, Aleš Janez, Talemi Soheil Rastgou, Qiang Yu, Wolf Steffen, Oleksiuk Olga, Kurilov Roma, Di Ventura Barbara, Bartenschlager Ralf, Eils Roland, Rohr Karl, Hamprecht Fred A, Höfer Thomas, Fackler Oliver T, Stoecklin Georg, Ruggieri Alessia

机构信息

Department of Infectious Diseases, Molecular Virology, Center for Integrative Infectious Diseases Research, Heidelberg University, Heidelberg, Germany.

Division of Theoretical Bioinformatics, German Cancer Research Center (DKFZ), Heidelberg, Germany.

出版信息

Sci Adv. 2022 Mar 25;8(12):eabk2022. doi: 10.1126/sciadv.abk2022. Epub 2022 Mar 23.

Abstract

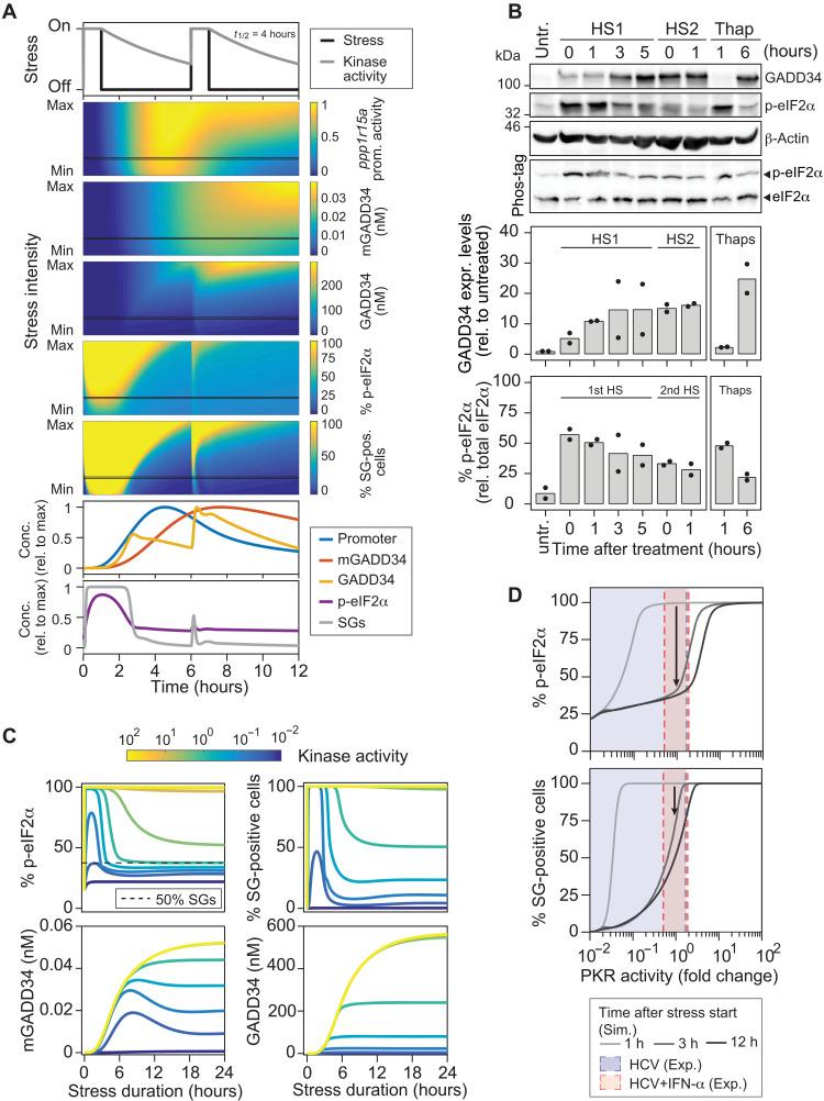
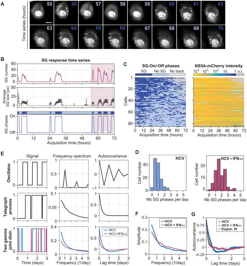
Stress granules (SGs) are formed in the cytosol as an acute response to environmental cues and activation of the integrated stress response (ISR), a central signaling pathway controlling protein synthesis. Using chronic virus infection as stress model, we previously uncovered a unique temporal control of the ISR resulting in recurrent phases of SG assembly and disassembly. Here, we elucidate the molecular network generating this fluctuating stress response by integrating quantitative experiments with mathematical modeling and find that the ISR operates as a stochastic switch. Key elements controlling this switch are the cooperative activation of the stress-sensing kinase PKR, the ultrasensitive response of SG formation to the phosphorylation of the translation initiation factor eIF2α, and negative feedback via GADD34, a stress-induced subunit of protein phosphatase 1. We identify GADD34 messenger RNA levels as the molecular memory of the ISR that plays a central role in cell adaptation to acute and chronic stress.

摘要

应激颗粒(SGs)在细胞质中形成,作为对环境线索和整合应激反应(ISR)激活的急性反应,ISR是控制蛋白质合成的核心信号通路。我们之前以慢性病毒感染作为应激模型,揭示了ISR独特的时间控制机制,该机制导致应激颗粒反复进行组装和拆卸。在此,我们通过将定量实验与数学建模相结合,阐明了产生这种波动应激反应的分子网络,并发现ISR作为一个随机开关发挥作用。控制这个开关的关键要素包括应激感应激酶PKR的协同激活、应激颗粒形成对翻译起始因子eIF2α磷酸化的超敏反应,以及通过GADD34的负反馈,GADD34是蛋白磷酸酶1的应激诱导亚基。我们将GADD34信使RNA水平确定为ISR的分子记忆,其在细胞适应急性和慢性应激中起着核心作用。

https://cdn.ncbi.nlm.nih.gov/pmc/blobs/b5a2/8942376/c290c8edda86/sciadv.abk2022-f1.jpg

文献检索

告别复杂PubMed语法,用中文像聊天一样搜索,搜遍4000万医学文献。AI智能推荐,让科研检索更轻松。

立即免费搜索

文件翻译

保留排版,准确专业,支持PDF/Word/PPT等文件格式,支持 12+语言互译。

免费翻译文档

深度研究

AI帮你快速写综述,25分钟生成高质量综述,智能提取关键信息,辅助科研写作。

立即免费体验