Suppr超能文献

一项CRISPR-Cas9筛选揭示了含WD重复序列蛋白81(WDR81)在晚期穿透性病毒进入过程中的作用。

A CRISPR-Cas9 screen reveals a role for WD repeat-containing protein 81 (WDR81) in the entry of late penetrating viruses.

作者信息

Snyder Anthony J, Abad Andrew T, Danthi Pranav

机构信息

Department of Biology, Indiana University, Bloomington, Indiana, United States of America.

出版信息

PLoS Pathog. 2022 Mar 23;18(3):e1010398. doi: 10.1371/journal.ppat.1010398. eCollection 2022 Mar.

Abstract

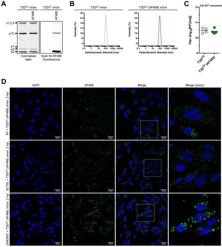
Successful initiation of infection by many different viruses requires their uptake into the endosomal compartment. While some viruses exit this compartment early, others must reach the degradative, acidic environment of the late endosome. Mammalian orthoreovirus (reovirus) is one such late penetrating virus. To identify host factors that are important for reovirus infection, we performed a CRISPR-Cas9 knockout (KO) screen that targets over 20,000 genes in fibroblasts derived from the embryos of C57/BL6 mice. We identified seven genes (WDR81, WDR91, RAB7, CCZ1, CTSL, GNPTAB, and SLC35A1) that were required for the induction of cell death by reovirus. Notably, CRISPR-mediated KO of WD repeat-containing protein 81 (WDR81) rendered cells resistant to reovirus infection. Susceptibility to reovirus infection was restored by complementing KO cells with human WDR81. Although the absence of WDR81 did not affect viral attachment efficiency or uptake into the endosomal compartments for initial disassembly, it reduced viral gene expression and diminished infectious virus production. Consistent with the role of WDR81 in impacting the maturation of endosomes, WDR81-deficiency led to the accumulation of reovirus particles in dead-end compartments. Though WDR81 was dispensable for infection by VSV (vesicular stomatitis virus), which exits the endosomal system at an early stage, it was required for VSV-EBO GP (VSV that expresses the Ebolavirus glycoprotein), which must reach the late endosome to initiate infection. These results reveal a previously unappreciated role for WDR81 in promoting the replication of viruses that transit through late endosomes.

摘要

许多不同病毒成功引发感染需要它们被摄入内体区室。虽然一些病毒会在早期离开这个区室,但其他病毒必须到达晚期内体的降解性酸性环境。哺乳动物正呼肠孤病毒(呼肠孤病毒)就是这样一种晚期侵入性病毒。为了确定对呼肠孤病毒感染至关重要的宿主因子,我们进行了一项CRISPR-Cas9基因敲除(KO)筛选,该筛选针对源自C57/BL6小鼠胚胎的成纤维细胞中的20000多个基因。我们鉴定出七个基因(WDR81、WDR91、RAB7、CCZ1、CTSL、GNPTAB和SLC35A1),它们是呼肠孤病毒诱导细胞死亡所必需的。值得注意的是,CRISPR介导的含WD重复蛋白81(WDR81)基因敲除使细胞对呼肠孤病毒感染具有抗性。用人WDR81补充基因敲除细胞可恢复对呼肠孤病毒感染的易感性。虽然缺乏WDR81并不影响病毒的附着效率或进入内体区室进行初始拆解的摄取,但它降低了病毒基因表达并减少了感染性病毒的产生。与WDR81在影响内体成熟中的作用一致,WDR81缺陷导致呼肠孤病毒颗粒在死胡同区室中积累。虽然WDR81对于早期离开内体系统的水泡性口炎病毒(VSV)的感染是可有可无的,但对于必须到达晚期内体才能引发感染的VSV-EBO GP(表达埃博拉病毒糖蛋白的VSV)却是必需的。这些结果揭示了WDR81在促进通过晚期内体传播的病毒复制中以前未被认识到的作用。

https://cdn.ncbi.nlm.nih.gov/pmc/blobs/f54a/8942271/0f3da248adb5/ppat.1010398.g001.jpg

文献检索

告别复杂PubMed语法,用中文像聊天一样搜索,搜遍4000万医学文献。AI智能推荐,让科研检索更轻松。

立即免费搜索

文件翻译

保留排版,准确专业,支持PDF/Word/PPT等文件格式,支持 12+语言互译。

免费翻译文档

深度研究

AI帮你快速写综述,25分钟生成高质量综述,智能提取关键信息,辅助科研写作。

立即免费体验