Suppr超能文献

松油烯-4-醇通过下调含Rho相关卷曲螺旋的蛋白激酶2来抑制胰腺癌细胞的增殖和迁移。

Terpinen-4-ol inhibits the proliferation and mobility of pancreatic cancer cells by downregulating Rho-associated coiled-coil containing protein kinase 2.

作者信息

Cao Wenpeng, Tian Ruhua, Pan Runsang, Sun Baofei, Xiao Chaolun, Chen Yunhua, Zeng Zhirui, Lei Shan

机构信息

Department of Anatomy, School of Basic Medicine, Guizhou Medical University, Guiyang, China.

Department of Physiology, School of Basic Medicine, Guizhou Medical University, Guiyang, China.

出版信息

Bioengineered. 2022 Apr;13(4):8643-8656. doi: 10.1080/21655979.2022.2054205.

Abstract

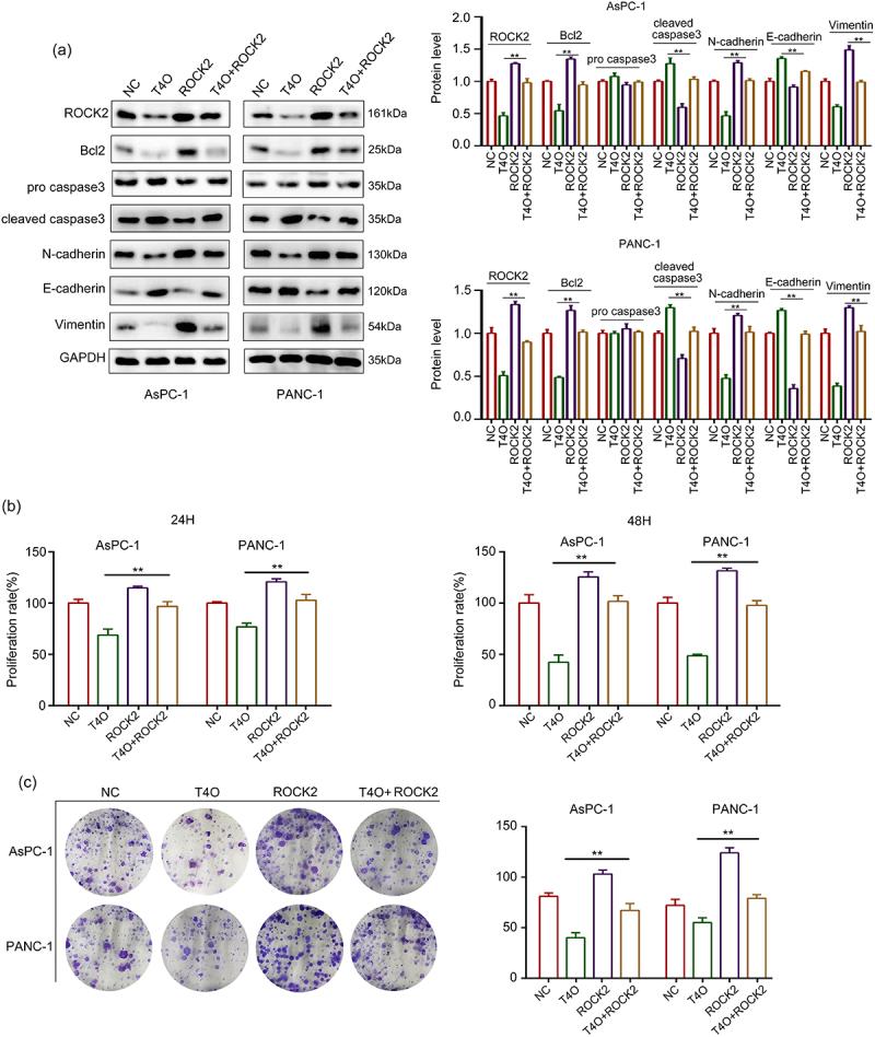
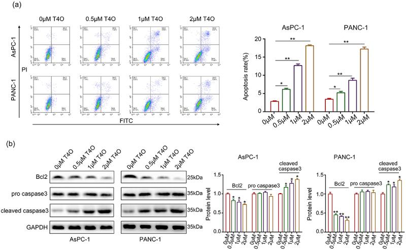
Terpinen-4-ol (T4O), a compound isolated from the seeds of turmeric, has exhibited anti-malignancy, anti-aging, and anti-inflammatory properties in previous studies. However, the specific effects and molecular mechanisms of T4O on pancreatic cancer (PC) cells remain largely unknown. In this study, we demonstrated that T4O markedly suppressed PC cell proliferation and colony formation and induced apoptosis. Similarly, T4O significantly inhibited the migration and invasion of PC cells . Through RNA sequencing, 858 differentially expressed genes (DEGs) were identified, which were enriched in the Rhodopsin (RHO)/ Ras homolog family member A (RHOA) signaling pathway. Rho-associated coiled-coil containing protein kinase 2 (ROCK2), a DEG enriched in the RHO/RHOA signaling pathway, was considered as a key target of T4O in PC cells; it was significantly reduced after T4O treatment, highly expressed in PC tissues, and negatively associated with patient outcome. Overexpression of ROCK2 significantly reduced the inhibitory effects of T4O on PC cell proliferation and mobility. Moreover, T4O inhibited cell proliferation and decreased the Ki-67, cell nuclear antigen, EMT markers, and ROCK2 expression. In conclusion, we consider that T4O can suppress the malignant biological behavior of PC by reducing the expression of ROCK2, thus contributing to PC therapy.

摘要

萜品烯-4-醇(T4O)是一种从姜黄种子中分离出的化合物,在先前的研究中已显示出抗癌、抗衰老和抗炎特性。然而,T4O对胰腺癌细胞(PC)的具体作用和分子机制仍 largely未知。在本研究中,我们证明T4O显著抑制PC细胞增殖和集落形成并诱导凋亡。同样,T4O显著抑制PC细胞的迁移和侵袭。通过RNA测序,鉴定出858个差异表达基因(DEG),这些基因在视紫红质(RHO)/Ras同源家族成员A(RHOA)信号通路中富集。Rho相关卷曲螺旋蛋白激酶2(ROCK2)是一种在RHO/RHOA信号通路中富集的DEG,被认为是T4O在PC细胞中的关键靶点;T4O处理后其显著降低,在PC组织中高表达,且与患者预后呈负相关。ROCK2的过表达显著降低了T4O对PC细胞增殖和迁移的抑制作用。此外,T4O抑制细胞增殖并降低Ki-67、细胞核抗原、上皮-间质转化标志物和ROCK2的表达。总之,我们认为T4O可通过降低ROCK2的表达来抑制PC的恶性生物学行为,从而为PC治疗做出贡献。

https://cdn.ncbi.nlm.nih.gov/pmc/blobs/bef6/9161900/508969b9e702/KBIE_A_2054205_UF0001_OC.jpg

文献AI研究员

20分钟写一篇综述,助力文献阅读效率提升50倍。

立即体验

用中文搜PubMed

大模型驱动的PubMed中文搜索引擎

马上搜索

文档翻译

学术文献翻译模型,支持多种主流文档格式。

立即体验