Suppr超能文献

线虫染色体。

Nematode chromosomes.

作者信息

Carlton Peter M, Davis Richard E, Ahmed Shawn

机构信息

Graduate School of Biostudies, Kyoto University, Kyoto 606-8501, Japan.

Department of Biochemistry and Molecular Genetics, University of Colorado School of Medicine, Denver, CO 80045, USA.

出版信息

Genetics. 2022 May 5;221(1). doi: 10.1093/genetics/iyac014.

Abstract

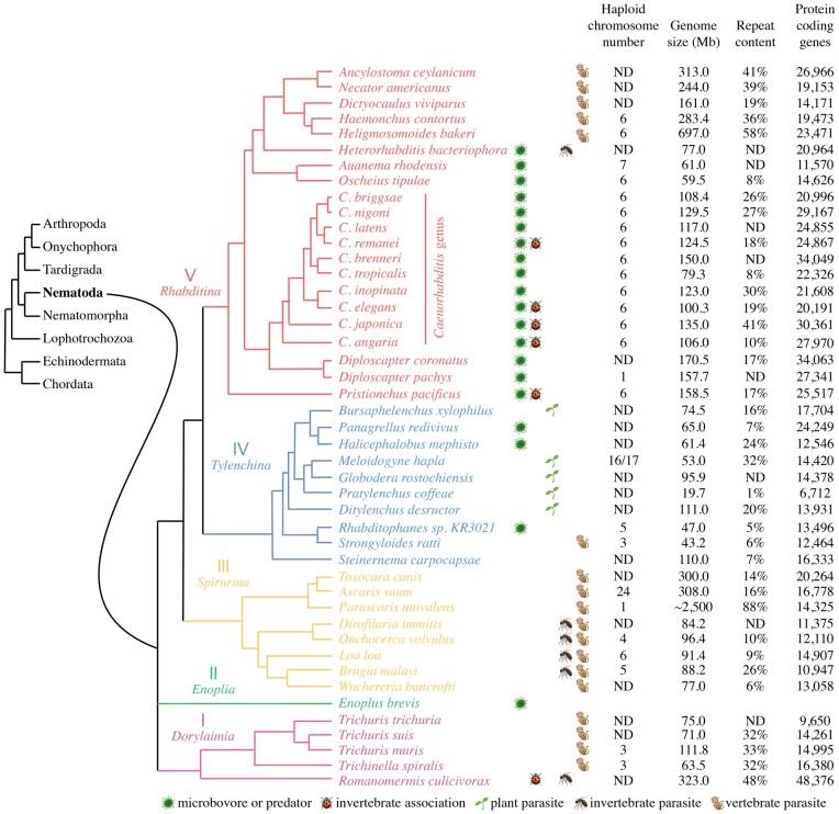
The nematode Caenorhabditis elegans has shed light on many aspects of eukaryotic biology, including genetics, development, cell biology, and genomics. A major factor in the success of C. elegans as a model organism has been the availability, since the late 1990s, of an essentially gap-free and well-annotated nuclear genome sequence, divided among 6 chromosomes. In this review, we discuss the structure, function, and biology of C. elegans chromosomes and then provide a general perspective on chromosome biology in other diverse nematode species. We highlight malleable chromosome features including centromeres, telomeres, and repetitive elements, as well as the remarkable process of programmed DNA elimination (historically described as chromatin diminution) that induces loss of portions of the genome in somatic cells of a handful of nematode species. An exciting future prospect is that nematode species may enable experimental approaches to study chromosome features and to test models of chromosome evolution. In the long term, fundamental insights regarding how speciation is integrated with chromosome biology may be revealed.

摘要

线虫秀丽隐杆线虫在真核生物生物学的许多方面都有启示,包括遗传学、发育、细胞生物学和基因组学。自20世纪90年代末以来,秀丽隐杆线虫作为模式生物取得成功的一个主要因素是其拥有一个基本无间隙且注释良好的核基因组序列,该序列分布在6条染色体上。在这篇综述中,我们讨论了秀丽隐杆线虫染色体的结构、功能和生物学特性,然后对其他不同线虫物种的染色体生物学提供了一个总体视角。我们强调了可塑性染色体特征,包括着丝粒、端粒和重复元件,以及程序性DNA消除(历史上称为染色质消减)这一非凡过程,该过程会导致少数线虫物种的体细胞中部分基因组丢失。一个令人兴奋的未来前景是,线虫物种可能使实验方法能够用于研究染色体特征并测试染色体进化模型。从长远来看,关于物种形成如何与染色体生物学整合的基本见解可能会被揭示。

https://cdn.ncbi.nlm.nih.gov/pmc/blobs/81f3/9071541/7564e6addabd/iyac014f1.jpg

文献AI研究员

20分钟写一篇综述,助力文献阅读效率提升50倍。

立即体验

用中文搜PubMed

大模型驱动的PubMed中文搜索引擎

马上搜索

文档翻译

学术文献翻译模型,支持多种主流文档格式。

立即体验