• 文献检索
  • 文档翻译
  • 深度研究
  • 学术资讯
  • Suppr Zotero 插件Zotero 插件
  • 邀请有礼
  • 套餐&价格
  • 历史记录
应用&插件
Suppr Zotero 插件Zotero 插件浏览器插件Mac 客户端Windows 客户端微信小程序
定价
高级版会员购买积分包购买API积分包
服务
文献检索文档翻译深度研究API 文档MCP 服务
关于我们
关于 Suppr公司介绍联系我们用户协议隐私条款
关注我们

Suppr 超能文献

核心技术专利:CN118964589B侵权必究
粤ICP备2023148730 号-1Suppr @ 2026

文献检索

告别复杂PubMed语法,用中文像聊天一样搜索,搜遍4000万医学文献。AI智能推荐,让科研检索更轻松。

立即免费搜索

文件翻译

保留排版,准确专业,支持PDF/Word/PPT等文件格式,支持 12+语言互译。

免费翻译文档

深度研究

AI帮你快速写综述,25分钟生成高质量综述,智能提取关键信息,辅助科研写作。

立即免费体验

作为靶向β-连环蛋白/TCF4信号通路的潜在细胞毒性剂的4,7-二取代8-甲氧基喹唑啉衍生物的设计、合成与评价

Design, synthesis and evaluation of 4,7-disubstituted 8-methoxyquinazoline derivatives as potential cytotoxic agents targeting β-catenin/TCF4 signaling pathway.

作者信息

Neogi Kaushik, Murumkar Prashant R, Sharma Priyanshu, Yadav Poonam, Tewari Mallika, Karunagaran Devarajan, Nayak Prasanta Kumar, Yadav Mange Ram

机构信息

Department of Pharmaceutical Engineering and Technorlogy, Indian Institute of Technology (Banaras Hindu University), Varanasi, Uttar Pradesh, India.

Faculty of Pharmacy, The Maharaja Sayajirao University of Baroda, Vadodara, Gujarat, India.

出版信息

Transl Oncol. 2022 May;19:101395. doi: 10.1016/j.tranon.2022.101395. Epub 2022 Mar 21.

DOI:10.1016/j.tranon.2022.101395
PMID:35325837
原文链接:https://pmc.ncbi.nlm.nih.gov/articles/PMC8938628/
Abstract

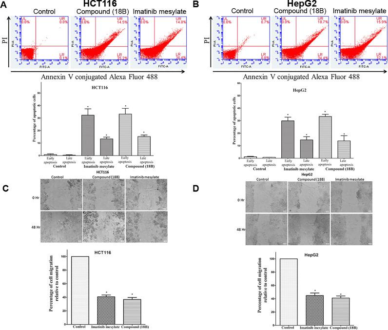
Overactivation of Wnt/β-catenin signaling by accumulated β-catenin in the nucleus has been shown to play a crucial role in the etiology of cancer. Interaction of β-catenin with Transcription factor 4 (TCF4) is a key step for the activation of Wnt genes in response to upstream signals of the Wnt/β-catenin pathway. Hence, down regulation of Wnt/β-catenin signaling or targeting downstream events by selective β-catenin/TCF4 protein-protein interaction inhibitors could be a potential therapeutic strategy against such cancers. In this study structure-based drug design approach was followed to design novel 4,7-disubstituted 8-methoxyquinazoline-based derivatives which could act as potential cytotoxic agents inhibiting the β-catenin/TCF4 protein-protein interactions. Fifteen compounds possessing 4,7-disubstituted 8-methoxyquinazoline scaffold were synthesized. Cytotoxic potential of the synthesised derivatives were determined against constitutively activated β-catenin/TCF4 signaling pathway cancer cells (HCT116 and HepG2) using the sulforhodamine B assay. The most potent compound (18B) was selected for detailed biological evaluation. Cell morphology, Hoechst 33342 and Annexin V/PI staining were used to detect apoptosis, while inhibition of cell migration was assessed by in vitro wound healing assay against HCT116 and HepG2 cells. Effect on β-catenin/TCF mediated transcriptional activity was assessed by TOPFlash/FOPFlash assay, TCF4 and β-catenin protein expression by immunocytofluorescence, and Wnt target genes (like c-MYC and Cyclin D1) mRNA levels by RT-PCR against HCT116 cells. Cytotoxic potency of the most potential compound (18B) against primary human gallbladder cancer cells was also evaluated. The derivatives showed interactions with active site residues of β-catenin and were capable of hindering the TCF4 binding, thereby disrupting β-catenin/TCF4 interactions. Cytotoxic potencies (IC) of these derivatives ranged from 5.64 ± 0.68 to 23.18 ± 0.45 μM against HCT116 and HepG2 cells respectively. Compound (18B), the most potent compound among the series, induced apoptosis and inhibited cell migration against HCT116 and HepG2 cells. Mechanistic studies indicated that compound (18B) downregulated β-catenin/TCF4 signaling pathway, β-catenin and TCF4 protein expression, and mRNA levels of c-MYC andCyclin D1 in HCT116 cells and showed cytotoxicity against primary human gallbladder cancer cells with IC value of 8.50 ± 1.44 μM. Thus, novel 4,7-disubstituted 8-methoxyquinazoline derivatives were identified as potential cytotoxic agents with potencies comparable to that of imatinib mesylate. Compound (18B) represents a promising lead molecule as anticancer agent against colon, hepatocellular and gallbladder cancers targeting β-catenin/TCF4 signaling pathway.

摘要

细胞核中积累的β-连环蛋白导致Wnt/β-连环蛋白信号过度激活,已被证明在癌症病因中起关键作用。β-连环蛋白与转录因子4(TCF4)的相互作用是响应Wnt/β-连环蛋白途径上游信号激活Wnt基因的关键步骤。因此,下调Wnt/β-连环蛋白信号或通过选择性β-连环蛋白/TCF4蛋白-蛋白相互作用抑制剂靶向下游事件可能是针对此类癌症的潜在治疗策略。在本研究中,采用基于结构的药物设计方法设计新型4,7-二取代8-甲氧基喹唑啉类衍生物,其可作为潜在的细胞毒性剂抑制β-连环蛋白/TCF4蛋白-蛋白相互作用。合成了15种具有4,7-二取代8-甲氧基喹唑啉骨架的化合物。使用磺酰罗丹明B测定法测定合成衍生物对组成型激活的β-连环蛋白/TCF4信号通路癌细胞(HCT116和HepG2)的细胞毒性潜力。选择最有效的化合物(18B)进行详细的生物学评估。使用细胞形态学、Hoechst 33342和膜联蛋白V/PI染色检测细胞凋亡,同时通过针对HCT116和HepG2细胞的体外伤口愈合试验评估细胞迁移抑制情况。通过TOPFlash/FOPFlash测定评估对β-连环蛋白/TCF介导的转录活性的影响,通过免疫细胞荧光评估TCF4和β-连环蛋白蛋白表达,通过针对HCT116细胞的RT-PCR评估Wnt靶基因(如c-MYC和细胞周期蛋白D1)的mRNA水平。还评估了最具潜力的化合物(18B)对原代人胆囊癌细胞的细胞毒性效力。这些衍生物显示与β-连环蛋白的活性位点残基相互作用,并能够阻碍TCF4结合,从而破坏β-连环蛋白/TCF4相互作用。这些衍生物对HCT116和HepG2细胞的细胞毒性效力(IC)分别为5.64±0.68至23.18±0.45μM。该系列中最有效的化合物(18B)诱导HCT116和HepG2细胞凋亡并抑制其细胞迁移。机制研究表明,化合物(18B)下调HCT116细胞中的β-连环蛋白/TCF4信号通路、β-连环蛋白和TCF4蛋白表达以及c-MYC和细胞周期蛋白D1的mRNA水平,并对原代人胆囊癌细胞显示细胞毒性,IC值为8.50±1.44μM。因此,新型4,7-二取代8-甲氧基喹唑啉衍生物被鉴定为具有与甲磺酸伊马替尼相当效力的潜在细胞毒性剂。化合物(18B)代表一种有前途的先导分子,作为针对β-连环蛋白/TCF4信号通路的结肠癌、肝细胞癌和胆囊癌的抗癌剂。

https://cdn.ncbi.nlm.nih.gov/pmc/blobs/7a77/8938628/43247cdf2d75/gr11.jpg
https://cdn.ncbi.nlm.nih.gov/pmc/blobs/7a77/8938628/fd34b90edc97/ga1.jpg
https://cdn.ncbi.nlm.nih.gov/pmc/blobs/7a77/8938628/438afe8537de/gr1.jpg
https://cdn.ncbi.nlm.nih.gov/pmc/blobs/7a77/8938628/51d812fae384/gr2.jpg
https://cdn.ncbi.nlm.nih.gov/pmc/blobs/7a77/8938628/72b216931f12/gr3.jpg
https://cdn.ncbi.nlm.nih.gov/pmc/blobs/7a77/8938628/3903dcc30d02/gr4.jpg
https://cdn.ncbi.nlm.nih.gov/pmc/blobs/7a77/8938628/22604628f049/sc1.jpg
https://cdn.ncbi.nlm.nih.gov/pmc/blobs/7a77/8938628/1284f5c3e426/gr5.jpg
https://cdn.ncbi.nlm.nih.gov/pmc/blobs/7a77/8938628/21ae05d2ee9b/gr6.jpg
https://cdn.ncbi.nlm.nih.gov/pmc/blobs/7a77/8938628/935aa3f1272c/gr7.jpg
https://cdn.ncbi.nlm.nih.gov/pmc/blobs/7a77/8938628/69dc41ca9de7/gr8.jpg
https://cdn.ncbi.nlm.nih.gov/pmc/blobs/7a77/8938628/85d8256f8711/gr9.jpg
https://cdn.ncbi.nlm.nih.gov/pmc/blobs/7a77/8938628/3cb12e3d66c7/gr10.jpg
https://cdn.ncbi.nlm.nih.gov/pmc/blobs/7a77/8938628/43247cdf2d75/gr11.jpg
https://cdn.ncbi.nlm.nih.gov/pmc/blobs/7a77/8938628/fd34b90edc97/ga1.jpg
https://cdn.ncbi.nlm.nih.gov/pmc/blobs/7a77/8938628/438afe8537de/gr1.jpg
https://cdn.ncbi.nlm.nih.gov/pmc/blobs/7a77/8938628/51d812fae384/gr2.jpg
https://cdn.ncbi.nlm.nih.gov/pmc/blobs/7a77/8938628/72b216931f12/gr3.jpg
https://cdn.ncbi.nlm.nih.gov/pmc/blobs/7a77/8938628/3903dcc30d02/gr4.jpg
https://cdn.ncbi.nlm.nih.gov/pmc/blobs/7a77/8938628/22604628f049/sc1.jpg
https://cdn.ncbi.nlm.nih.gov/pmc/blobs/7a77/8938628/1284f5c3e426/gr5.jpg
https://cdn.ncbi.nlm.nih.gov/pmc/blobs/7a77/8938628/21ae05d2ee9b/gr6.jpg
https://cdn.ncbi.nlm.nih.gov/pmc/blobs/7a77/8938628/935aa3f1272c/gr7.jpg
https://cdn.ncbi.nlm.nih.gov/pmc/blobs/7a77/8938628/69dc41ca9de7/gr8.jpg
https://cdn.ncbi.nlm.nih.gov/pmc/blobs/7a77/8938628/85d8256f8711/gr9.jpg
https://cdn.ncbi.nlm.nih.gov/pmc/blobs/7a77/8938628/3cb12e3d66c7/gr10.jpg
https://cdn.ncbi.nlm.nih.gov/pmc/blobs/7a77/8938628/43247cdf2d75/gr11.jpg

相似文献

1
Design, synthesis and evaluation of 4,7-disubstituted 8-methoxyquinazoline derivatives as potential cytotoxic agents targeting β-catenin/TCF4 signaling pathway.作为靶向β-连环蛋白/TCF4信号通路的潜在细胞毒性剂的4,7-二取代8-甲氧基喹唑啉衍生物的设计、合成与评价
Transl Oncol. 2022 May;19:101395. doi: 10.1016/j.tranon.2022.101395. Epub 2022 Mar 21.
2
Structure-based discovery of a novel inhibitor targeting the β-catenin/Tcf4 interaction.基于结构的新型抑制剂靶向 β-连环蛋白/Tcf4 相互作用的发现。
Biochemistry. 2012 Jan 17;51(2):724-31. doi: 10.1021/bi201428h. Epub 2012 Jan 6.
3
Discovery of small molecule inhibitors of the Wnt/β-catenin signaling pathway by targeting β-catenin/Tcf4 interactions.通过靶向β-连环蛋白/Tcf4相互作用发现Wnt/β-连环蛋白信号通路的小分子抑制剂
Exp Biol Med (Maywood). 2017 Jun;242(11):1185-1197. doi: 10.1177/1535370217708198. Epub 2017 May 5.
4
Small molecule antagonists of Tcf4/beta-catenin complex inhibit the growth of HCC cells in vitro and in vivo.Tcf4/β-catenin 复合物的小分子拮抗剂在体外和体内抑制 HCC 细胞的生长。
Int J Cancer. 2010 May 15;126(10):2426-36. doi: 10.1002/ijc.24810.
5
A dynamic exchange of TCF3 and TCF4 transcription factors controls MYC expression in colorectal cancer cells.TCF3和TCF4转录因子的动态交换控制结肠癌细胞中的MYC表达。
Cell Cycle. 2015;14(3):323-32. doi: 10.4161/15384101.2014.980643.
6
DIF-1 inhibits the Wnt/β-catenin signaling pathway by inhibiting TCF7L2 expression in colon cancer cell lines.DIF-1 通过抑制结肠癌细胞系中 TCF7L2 的表达来抑制 Wnt/β-catenin 信号通路。
Biochem Pharmacol. 2012 Jan 1;83(1):47-56. doi: 10.1016/j.bcp.2011.10.001. Epub 2011 Oct 8.
7
p15RS attenuates Wnt/{beta}-catenin signaling by disrupting {beta}-catenin·TCF4 Interaction.p15RS 通过破坏 β-连环蛋白·TCF4 相互作用来减弱 Wnt/{β}-连环蛋白信号传导。
J Biol Chem. 2010 Nov 5;285(45):34621-31. doi: 10.1074/jbc.M110.148791. Epub 2010 Aug 25.
8
Wnt/β-catenin signaling mediates the antitumor activity of magnolol in colorectal cancer cells.Wnt/β-catenin 信号通路介导厚朴酚在结直肠癌细胞中的抗肿瘤活性。
Mol Pharmacol. 2012 Aug;82(2):168-77. doi: 10.1124/mol.112.078535. Epub 2012 May 1.
9
Antitumor Activity of Nitazoxanide against Colon Cancers: Molecular Docking and Experimental Studies Based on Wnt/β-Catenin Signaling Inhibition.硝唑尼特抑制 Wnt/β-连环蛋白信号通路对结肠癌的抗肿瘤活性:基于分子对接和实验研究。
Int J Mol Sci. 2021 May 14;22(10):5213. doi: 10.3390/ijms22105213.
10
CREPT/RPRD1B, a recently identified novel protein highly expressed in tumors, enhances the β-catenin·TCF4 transcriptional activity in response to Wnt signaling.CREPT/RPRD1B是一种最近发现的在肿瘤中高表达的新型蛋白质,它能响应Wnt信号增强β-连环蛋白·TCF4转录活性。
J Biol Chem. 2014 Aug 15;289(33):22589-22599. doi: 10.1074/jbc.M114.560979. Epub 2014 Jun 30.

引用本文的文献

1
Dicerandrol C Suppresses Proliferation and Induces Apoptosis of HepG2 and Hela Cancer Cells by Inhibiting Wnt/β-Catenin Signaling Pathway.Dicerandrol C 通过抑制 Wnt/β-连环蛋白信号通路抑制 HepG2 和 Hela 癌细胞的增殖并诱导其凋亡。
Mar Drugs. 2024 Jun 14;22(6):278. doi: 10.3390/md22060278.
2
Recent Advances in Signaling Pathways and Kinase Inhibitors for Leukemia Chemotherapy.白血病化疗中信号通路与激酶抑制剂的最新进展
Curr Med Chem. 2024 Feb 16. doi: 10.2174/0109298673267738231129104216.

本文引用的文献

1
Application of computational methods for anticancer drug discovery, design, and optimization.计算方法在抗癌药物发现、设计和优化中的应用。
Bol Med Hosp Infant Mex. 2016 Nov-Dec;73(6):411-423. doi: 10.1016/j.bmhimx.2016.10.006. Epub 2016 Nov 30.
2
Wnt/β-Catenin Signaling, Disease, and Emerging Therapeutic Modalities.Wnt/β-连环蛋白信号通路、疾病与新兴治疗模式。
Cell. 2017 Jun 1;169(6):985-999. doi: 10.1016/j.cell.2017.05.016.
3
Aberrant regulation of Wnt signaling in hepatocellular carcinoma.肝细胞癌中Wnt信号通路的异常调控。
World J Gastroenterol. 2016 Sep 7;22(33):7486-99. doi: 10.3748/wjg.v22.i33.7486.
4
Computational protein-ligand docking and virtual drug screening with the AutoDock suite.使用AutoDock套件进行蛋白质-配体对接计算和虚拟药物筛选。
Nat Protoc. 2016 May;11(5):905-19. doi: 10.1038/nprot.2016.051. Epub 2016 Apr 14.
5
Identification of quinazoline compounds as novel potent inhibitors of Wnt/β-catenin signaling in colorectal cancer cells.喹唑啉化合物作为结直肠癌细胞中Wnt/β-连环蛋白信号通路新型强效抑制剂的鉴定。
Oncotarget. 2016 Mar 8;7(10):11263-70. doi: 10.18632/oncotarget.7019.
6
CIZ1 promoted the growth and migration of gallbladder cancer cells.CIZ1促进胆囊癌细胞的生长和迁移。
Tumour Biol. 2015 Apr;36(4):2583-91. doi: 10.1007/s13277-014-2876-y. Epub 2014 Nov 28.
7
The discovery and development of vandetanib for the treatment of thyroid cancer.凡德他尼用于甲状腺癌治疗的发现和研发。
Expert Opin Drug Discov. 2014 Jan;9(1):105-14. doi: 10.1517/17460441.2014.866942. Epub 2013 Dec 4.
8
β-catenin overexpression in the nucleus predicts progress disease and unfavourable survival in colorectal cancer: a meta-analysis.β-连环蛋白在核内的过表达预测结直肠癌的疾病进展和不良生存:一项荟萃分析。
PLoS One. 2013 May 24;8(5):e63854. doi: 10.1371/journal.pone.0063854. Print 2013.
9
Oligomerisation status and evolutionary conservation of interfaces of protein structural domain superfamilies.蛋白质结构域超家族界面的寡聚化状态与进化保守性
Mol Biosyst. 2013 Jul;9(7):1652-61. doi: 10.1039/c3mb25484d. Epub 2013 Mar 27.
10
Afatinib: emerging next-generation tyrosine kinase inhibitor for NSCLC.阿法替尼:用于 NSCLC 的新兴下一代酪氨酸激酶抑制剂。
Onco Targets Ther. 2013;6:135-43. doi: 10.2147/OTT.S23165. Epub 2013 Mar 5.