Muñoz Velasco Raúl, Jiménez Sánchez Paula, García García Ana, Blanco Martinez-Illescas Raquel, Pastor Senovilla Ángela, Lozano Yagüe Marian, Trento Alfonsina, García-Martin Rosa María, Navarro Diego, Sainz Bruno, Rodríguez Peralto José Luis, Sánchez-Arévalo Lobo Víctor Javier
Molecular Oncology Group, Biosanitary Research Institute, Faculty of Experimental Sciences, Francisco de Vitoria University (UFV), 28223 Madrid, Spain.
Pathology Department, Hospital 12 de Octubre, Av. Córdoba, s/n, 28041 Madrid, Spain.
Cancers (Basel). 2022 Mar 16;14(6):1518. doi: 10.3390/cancers14061518.
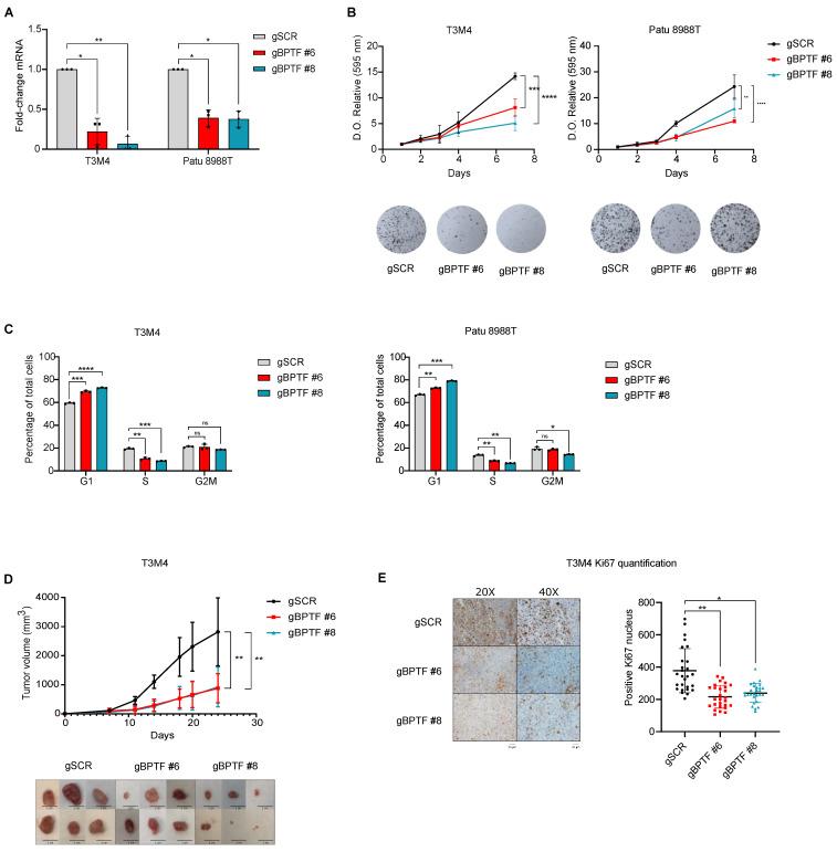
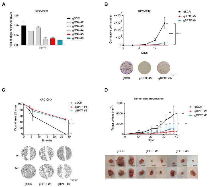
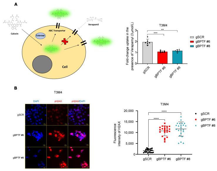
Pancreatic ductal adenocarcinoma (PDA) is characterized by an extremely poor prognosis due to its late diagnosis and strong chemoresistance to the current treatments. Therefore, finding new therapeutic targets is an urgent need nowadays. In this study, we report the role of the chromatin remodeler BPTF (Bromodomain PHD Finger Transcription Factor) as a therapeutic target in PDA. BPTF-silencing dramatically reduced cell proliferation and migration in vitro and in vivo in human and mouse PDA cell lines. Moreover, BPTF-silencing reduces the IC50 of gemcitabine in vitro and enhanced its therapeutic effect in vivo. Mechanistically, BPTF is required for c-MYC recruitment to the promoter of ABC-transporters and its downregulation facilitates gemcitabine accumulation in tumour cells, increases DNA damage, and a generates a strong synergistic effect in vivo. We show that BPTF is a therapeutic target in pancreatic ductal adenocarcinoma due to its strong effect on proliferation and in response to gemcitabine.
胰腺导管腺癌(PDA)的特点是预后极差,因为其诊断较晚且对当前治疗具有很强的化疗耐药性。因此,寻找新的治疗靶点是当下的迫切需求。在本研究中,我们报告了染色质重塑因子BPTF(溴结构域PHD指转录因子)作为PDA治疗靶点的作用。在人和小鼠PDA细胞系中,BPTF沉默在体外和体内均显著降低了细胞增殖和迁移。此外,BPTF沉默降低了吉西他滨在体外的半数抑制浓度(IC50),并增强了其在体内的治疗效果。从机制上讲,c-MYC募集到ABC转运蛋白启动子需要BPTF,其下调促进了吉西他滨在肿瘤细胞中的积累,增加了DNA损伤,并在体内产生了强大的协同效应。我们表明,由于BPTF对增殖有强烈影响且能响应吉西他滨,它是胰腺导管腺癌的一个治疗靶点。