Department of Biology, Faculty of Chemistry, National Autonomous University of Mexico (UNAM), Mexico City 04510, Mexico.
Department of Cardio-Renal Physiopathology, National Institute of Cardiology "Ignacio Chávez", Mexico City 14080, Mexico.
Biomolecules. 2022 Feb 28;12(3):379. doi: 10.3390/biom12030379.
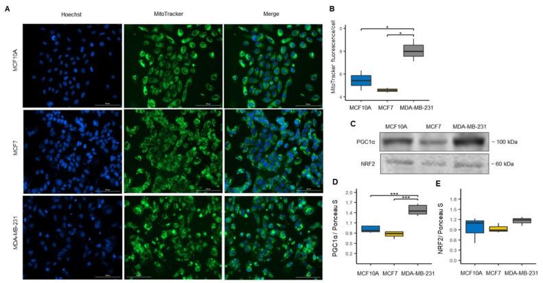
Breast cancer (BC) is the most prevalent cancer and the one with the highest mortality among women worldwide. Although the molecular classification of BC has been a helpful tool for diagnosing and predicting the treatment of BC, developments are still being made to improve the diagnosis and find new therapeutic targets. Mitochondrial dysfunction is a crucial feature of cancer, which can be associated with cancer aggressiveness. Although the importance of mitochondrial dynamics in cancer is well recognized, its involvement in the mitochondrial function and bioenergetics context in BC molecular subtypes has been scantly explored. In this study, we combined mitochondrial function and bioenergetics experiments in MCF7 and MDA-MB-231 cell lines with statistical and bioinformatics analyses of the mitochondrial proteome of luminal A and basal-like tumors. We demonstrate that basal-like tumors exhibit a vicious cycle between mitochondrial fusion and fission; impaired but not completely inactive mitochondrial function; and the Warburg effect, associated with decreased oxidative phosphorylation (OXPHOS) complexes I and III. Together with the results obtained in the cell lines and the mitochondrial proteome analysis, two mitochondrial signatures were proposed: one signature reflecting alterations in mitochondrial functions and a second signature exclusively of OXPHOS, which allow us to distinguish between luminal A and basal-like tumors.
乳腺癌(BC)是全球女性中最常见的癌症和死亡率最高的癌症。尽管 BC 的分子分类已成为诊断和预测 BC 治疗的有用工具,但仍在不断发展以改善诊断并寻找新的治疗靶点。线粒体功能障碍是癌症的一个关键特征,它可能与癌症的侵袭性有关。尽管线粒体动力学在癌症中的重要性已得到广泛认可,但它在 BC 分子亚型中线粒体功能和生物能量学背景中的参与仍鲜有探索。在这项研究中,我们将 MCF7 和 MDA-MB-231 细胞系的线粒体功能和生物能量学实验与腔 A 型和基底样肿瘤的线粒体蛋白质组的统计和生物信息学分析相结合。我们证明基底样肿瘤表现出线粒体融合和裂变之间的恶性循环;线粒体功能受损但并非完全失活;以及与氧化磷酸化(OXPHOS)复合物 I 和 III 减少相关的瓦博格效应。与细胞系和线粒体蛋白质组分析中获得的结果一起,提出了两个线粒体特征:一个反映线粒体功能改变的特征,另一个专门反映 OXPHOS 的特征,这使我们能够区分腔 A 型和基底样肿瘤。