Suppr超能文献

中性粒细胞胞外诱捕网的形成是通过降低细胞胆固醇实现的,这一过程与氧和 HIF-1α无关。

Formation of Neutrophil Extracellular Traps by Reduction of Cellular Cholesterol Is Independent of Oxygen and HIF-1α.

机构信息

Department of Biochemistry, University of Veterinary Medicine Hannover, 30559 Hannover, Germany.

Research Center for Emerging Infections and Zoonoses (RIZ), University of Veterinary Medicine Hannover, 30559 Hannover, Germany.

出版信息

Int J Mol Sci. 2022 Mar 16;23(6):3195. doi: 10.3390/ijms23063195.

Abstract

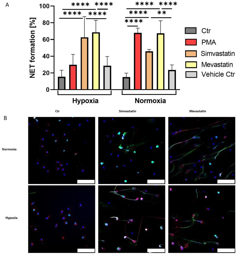
Formation of neutrophil extracellular traps (NETs) is a two-faced innate host defense mechanism, which, on the one hand, can counteract microbial infections, but on the other hand, can contribute to massive detrimental effects on the host. Cholesterol depletion from the cellular membrane by Methyl-β-cyclodextrin (MβCD) is known as one of the processes initiating NET formation. Since neutrophils mainly act in an inflammatory environment with decreased, so-called hypoxic, oxygen conditions, we aimed to study the effect of oxygen and the oxygen stress regulator hypoxia-inducible factor (HIF)-1α on cholesterol-dependent NET formation. Thus, murine bone marrow-derived neutrophils from wild-type and HIF-knockout mice or human neutrophils were stimulated with MβCD under normoxic (21% O) compared to hypoxic (1% O) conditions, and the formation of NETs were studied by immunofluorescence microscopy. We found significantly induced NET formation after treatment with MβCD in murine neutrophils derived from wild-type as well as HIF-1α KO mice at both hypoxic (1% O) as well as normoxic (21% O) conditions. Similar observations were made in freshly isolated human neutrophils after stimulation with MβCD or statins, which block the HMG-CoA reductase as the key enzyme in the cholesterol metabolism. HPLC was used to confirm the reduction of cholesterol in treated neutrophils. In summary, we were able to show that NET formation via MβCD or statin-treatment is oxygen and HIF-1α independent.

摘要

中性粒细胞胞外诱捕网(NETs)的形成是一种两面性的先天宿主防御机制,一方面可以抵抗微生物感染,但另一方面也可能对宿主造成巨大的有害影响。甲基-β-环糊精(MβCD)从细胞膜中去除胆固醇被认为是引发 NET 形成的过程之一。由于中性粒细胞主要在炎症环境中发挥作用,此时氧气条件下降,即所谓的缺氧,我们旨在研究氧气和氧气应激调节剂缺氧诱导因子(HIF)-1α对胆固醇依赖性 NET 形成的影响。因此,我们使用 MβCD 刺激野生型和 HIF 基因敲除(KO)小鼠的骨髓来源中性粒细胞或人中性粒细胞,在常氧(21% O)和缺氧(1% O)条件下比较,通过免疫荧光显微镜研究 NET 的形成。我们发现,在常氧(21% O)和缺氧(1% O)条件下,用 MβCD 处理后,来自野生型和 HIF-1α KO 小鼠的中性粒细胞中 NET 的形成明显增加。在用 MβCD 或他汀类药物(抑制胆固醇代谢的关键酶 HMG-CoA 还原酶)刺激新鲜分离的人中性粒细胞后,也观察到了类似的结果。高效液相色谱法(HPLC)用于确认处理后的中性粒细胞中胆固醇的减少。总之,我们能够证明通过 MβCD 或他汀类药物治疗形成 NET 与氧气和 HIF-1α无关。

https://cdn.ncbi.nlm.nih.gov/pmc/blobs/c727/8954871/d02ec5753a50/ijms-23-03195-g001.jpg

文献检索

告别复杂PubMed语法,用中文像聊天一样搜索,搜遍4000万医学文献。AI智能推荐,让科研检索更轻松。

立即免费搜索

文件翻译

保留排版,准确专业,支持PDF/Word/PPT等文件格式,支持 12+语言互译。

免费翻译文档

深度研究

AI帮你快速写综述,25分钟生成高质量综述,智能提取关键信息,辅助科研写作。

立即免费体验