Vincent Maxence S, Comas Hervada Caterina, Sebban-Kreuzer Corinne, Le Guenno Hugo, Chabalier Maïalène, Kosta Artemis, Guerlesquin Françoise, Mignot Tâm, McBride Mark J, Cascales Eric, Doan Thierry
Laboratoire d'Ingénierie des Systèmes Macromoléculaires, Institut de Microbiologie, Bioénergies et Biotechnologie, Aix-Marseille Université - CNRS UMR7255, Marseille, France.
Microscopy Core Facility, Institut de Microbiologie, Bioénergies et Biotechnologie, Aix-Marseille Université, Marseille, France.
PLoS Biol. 2022 Mar 25;20(3):e3001443. doi: 10.1371/journal.pbio.3001443. eCollection 2022 Mar.
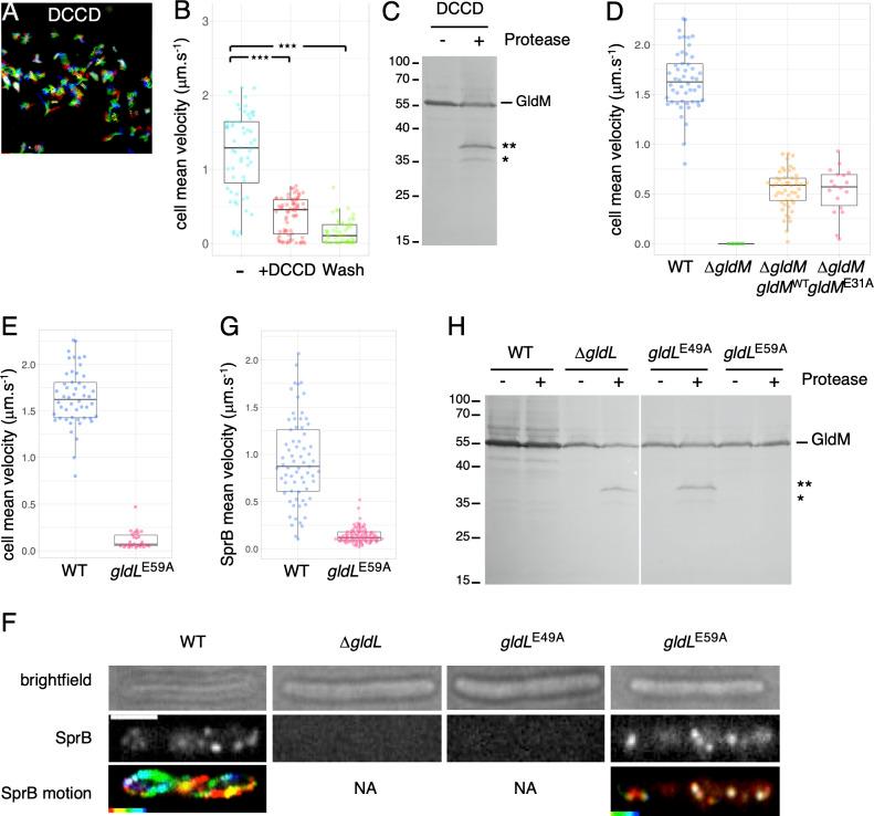
Motile bacteria usually rely on external apparatus like flagella for swimming or pili for twitching. By contrast, gliding bacteria do not rely on obvious surface appendages to move on solid surfaces. Flavobacterium johnsoniae and other bacteria in the Bacteroidetes phylum use adhesins whose movement on the cell surface supports motility. In F. johnsoniae, secretion and helicoidal motion of the main adhesin SprB are intimately linked and depend on the type IX secretion system (T9SS). Both processes necessitate the proton motive force (PMF), which is thought to fuel a molecular motor that comprises the GldL and GldM cytoplasmic membrane proteins. Here, we show that F. johnsoniae gliding motility is powered by the pH gradient component of the PMF. We further delineate the interaction network between the GldLM transmembrane helices (TMHs) and show that conserved glutamate residues in GldL TMH2 are essential for gliding motility, although having distinct roles in SprB secretion and motion. We then demonstrate that the PMF and GldL trigger conformational changes in the GldM periplasmic domain. We finally show that multiple GldLM complexes are distributed in the membrane, suggesting that a network of motors may be present to move SprB along a helical path on the cell surface. Altogether, our results provide evidence that GldL and GldM assemble dynamic membrane channels that use the proton gradient to power both T9SS-dependent secretion of SprB and its motion at the cell surface.
运动性细菌通常依靠外部结构,如用于游动的鞭毛或用于颤动的菌毛。相比之下,滑行细菌在固体表面移动时不依赖明显的表面附属物。约翰逊黄杆菌以及拟杆菌门中的其他细菌利用粘附素,其在细胞表面的移动支持运动性。在约翰逊黄杆菌中,主要粘附素SprB的分泌和螺旋运动紧密相连,并依赖于IX型分泌系统(T9SS)。这两个过程都需要质子动力(PMF),据认为它为一个由GldL和GldM细胞质膜蛋白组成的分子马达提供动力。在这里,我们表明约翰逊黄杆菌的滑行运动性由PMF的pH梯度成分提供动力。我们进一步描绘了GldLM跨膜螺旋(TMHs)之间的相互作用网络,并表明GldL TMH2中保守的谷氨酸残基对于滑行运动性至关重要,尽管在SprB分泌和运动中具有不同作用。然后我们证明PMF和GldL会触发GldM周质结构域的构象变化。我们最终表明多个GldLM复合物分布在膜中,这表明可能存在一个马达网络,以使SprB沿着细胞表面的螺旋路径移动。总之,我们的结果提供了证据,证明GldL和GldM组装了动态膜通道,利用质子梯度为SprB的T9SS依赖性分泌及其在细胞表面的运动提供动力。