• 文献检索
  • 文档翻译
  • 深度研究
  • 学术资讯
  • Suppr Zotero 插件Zotero 插件
  • 邀请有礼
  • 套餐&价格
  • 历史记录
应用&插件
Suppr Zotero 插件Zotero 插件浏览器插件Mac 客户端Windows 客户端微信小程序
定价
高级版会员购买积分包购买API积分包
服务
文献检索文档翻译深度研究API 文档MCP 服务
关于我们
关于 Suppr公司介绍联系我们用户协议隐私条款
关注我们

Suppr 超能文献

核心技术专利:CN118964589B侵权必究
粤ICP备2023148730 号-1Suppr @ 2026

文献检索

告别复杂PubMed语法,用中文像聊天一样搜索,搜遍4000万医学文献。AI智能推荐,让科研检索更轻松。

立即免费搜索

文件翻译

保留排版,准确专业,支持PDF/Word/PPT等文件格式,支持 12+语言互译。

免费翻译文档

深度研究

AI帮你快速写综述,25分钟生成高质量综述,智能提取关键信息,辅助科研写作。

立即免费体验

基于纳米抗体-辣根过氧化物酶的夹心 ELISA 检测牛奶中肠炎沙门氏菌及其在鸡体内定殖的研究。

Development of nanobody-horseradish peroxidase-based sandwich ELISA to detect Salmonella Enteritidis in milk and in vivo colonization in chicken.

机构信息

Key Laboratory of Bio-Resource and Eco-Environment of Ministry of Education, College of Life Sciences, Sichuan University, Chengdu, Sichuan, People's Republic of China.

Animal Disease Prevention and Food Safety Key Laboratory of Sichuan Province, Chengdu, People's Republic of China.

出版信息

J Nanobiotechnology. 2022 Mar 31;20(1):167. doi: 10.1186/s12951-022-01376-y.

DOI:10.1186/s12951-022-01376-y
PMID:35361208
原文链接:https://pmc.ncbi.nlm.nih.gov/articles/PMC8973953/
Abstract

BACKGROUND

Salmonella Enteritidis (S. Enteritidis) being one of the most prevalent foodborne pathogens worldwide poses a serious threat to public safety. Prevention of zoonotic infectious disease and controlling the risk of transmission of S. Enteriditidis critically requires the evolution of rapid and sensitive detection methods. The detection methods based on nucleic acid and conventional antibodies are fraught with limitations. Many of these limitations of the conventional antibodies can be circumvented using natural nanobodies which are endowed with characteristics, such as high affinity, thermal stability, easy production, especially higher diversity. This study aimed to select the special nanobodies against S. Enteriditidis for developing an improved nanobody-horseradish peroxidase-based sandwich ELISA to detect S. Enteritidis in the practical sample. The nanobody-horseradish peroxidase fusions can help in eliminating the use of secondary antibodies labeled with horseradish peroxidase, which can reduce the time of the experiment. Moreover, the novel sandwich ELISA developed in this study can be used to detect S. Enteriditidis specifically and rapidly with improved sensitivity.

RESULTS

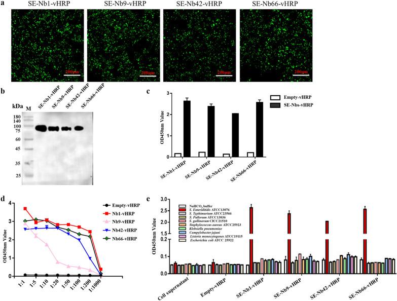
This study screened four nanobodies from an immunized nanobody library, after four rounds of screening, using the phage display technology. Subsequently, the screened nanobodies were successfully expressed with the prokaryotic and eukaryotic expression systems, respectively. A sandwich ELISA employing the SE-Nb9 and horseradish peroxidase-Nb1 pair to capture and to detect S. Enteritidis, respectively, was developed and found to possess a detection limit of 5 × 10 colony forming units (CFU)/mL. In the established immunoassay, the 8 h-enrichment enabled the detection of up to approximately 10 CFU/mL of S. Enteriditidis in milk samples. Furthermore, we investigated the colonization distribution of S. Enteriditidis in infected chicken using the established assay, showing that the S. Enteriditidis could subsist in almost all parts of the intestinal tract. These results were in agreement with the results obtained from the real-time PCR and plate culture. The liver was specifically identified to be colonized with quite a several S. Enteriditidis, indicating the risk of S. Enteriditidis infection outside of intestinal tract.

CONCLUSIONS

This newly developed a sandwich ELISA that used the SE-Nb9 as capture antibody and horseradish peroxidase-Nb1 to detect S. Enteriditidis in the spike milk sample and to analyze the colonization distribution of S. Enteriditidis in the infected chicken. These results demonstrated that the developed assay is to be applicable for detecting S. Enteriditidis in the spiked milk in the rapid, specific, and sensitive way. Meanwhile, the developed assay can analyze the colonization distribution of S. Enteriditidis in the challenged chicken to indicate it as a promising tool for monitoring S. Enteriditidis in poultry products. Importantly, the SE-Nb1-vHRP as detection antibody can directly bind S. Enteritidis captured by SE-Nb9, reducing the use of commercial secondary antibodies and shortening the detection time. In short, the developed sandwich ELISA ushers great prospects for monitoring S. Enteritidis in food safety control and further commercial production.

摘要

背景

肠炎沙门氏菌(S. Enteritidis)作为世界上最普遍的食源性病原体之一,对公共安全构成严重威胁。预防人畜共患传染病和控制 S. Enteriditidis 的传播风险,迫切需要快速和敏感的检测方法的发展。基于核酸和常规抗体的检测方法存在许多限制。常规抗体的许多局限性可以通过使用天然纳米体来规避,纳米体具有高亲和力、热稳定性、易于生产等特点,尤其是具有更高的多样性。本研究旨在选择针对 S. Enteritidis 的特殊纳米体,用于开发改进的纳米体-辣根过氧化物酶夹心 ELISA 以检测实际样品中的 S. Enteritidis。纳米体-辣根过氧化物酶融合物有助于消除标记有辣根过氧化物酶的二抗的使用,从而可以缩短实验时间。此外,本研究开发的新型夹心 ELISA 可以特异性、快速地检测 S. Enteritidis,灵敏度更高。

结果

本研究使用噬菌体展示技术,经过四轮筛选,从免疫纳米体文库中筛选出四个纳米体。随后,通过原核和真核表达系统分别成功表达了筛选出的纳米体。建立了一种使用 SE-Nb9 捕获和 horseradish peroxidase-Nb1 检测 S. Enteritidis 的夹心 ELISA,并发现其检测限为 5×10 菌落形成单位(CFU)/mL。在建立的免疫分析中,8 小时的富集可检测到牛奶样品中约 10 CFU/mL 的 S. Enteritidis。此外,我们使用建立的检测方法研究了感染鸡中 S. Enteritidis 的定植分布,结果表明 S. Enteriditidis 可以存在于肠道的几乎所有部位。这些结果与实时 PCR 和平板培养的结果一致。肝脏被特别鉴定为定植有相当数量的 S. Enteriditidis,表明 S. Enteriditidis 感染肠道外的风险。

结论

本研究新开发了一种夹心 ELISA,使用 SE-Nb9 作为捕获抗体,辣根过氧化物酶-Nb1 检测牛奶样品中的 S. Enteriditidis,并分析感染鸡中 S. Enteriditidis 的定植分布。这些结果表明,该检测方法可用于快速、特异性和敏感地检测牛奶中的 S. Enteriditidis。同时,该检测方法可分析感染鸡中 S. Enteriditidis 的定植分布,表明其可作为监测禽产品中 S. Enteriditidis 的有前途的工具。重要的是,SE-Nb1-vHRP 作为检测抗体可直接结合 SE-Nb9 捕获的 S. Enteritidis,减少对商业二抗的使用,缩短检测时间。总之,该夹心 ELISA 为食品安全控制和进一步的商业生产监测 S. Enteritidis 带来了广阔的前景。

https://cdn.ncbi.nlm.nih.gov/pmc/blobs/b7f2/8973953/1d5156343637/12951_2022_1376_Fig7_HTML.jpg
https://cdn.ncbi.nlm.nih.gov/pmc/blobs/b7f2/8973953/af5bc0447160/12951_2022_1376_Sch1_HTML.jpg
https://cdn.ncbi.nlm.nih.gov/pmc/blobs/b7f2/8973953/d2e0180b4392/12951_2022_1376_Sch2_HTML.jpg
https://cdn.ncbi.nlm.nih.gov/pmc/blobs/b7f2/8973953/6171e538e35a/12951_2022_1376_Fig1_HTML.jpg
https://cdn.ncbi.nlm.nih.gov/pmc/blobs/b7f2/8973953/d6448345f18f/12951_2022_1376_Fig2_HTML.jpg
https://cdn.ncbi.nlm.nih.gov/pmc/blobs/b7f2/8973953/4940b851bde8/12951_2022_1376_Fig3_HTML.jpg
https://cdn.ncbi.nlm.nih.gov/pmc/blobs/b7f2/8973953/4c809c83b8a3/12951_2022_1376_Fig4_HTML.jpg
https://cdn.ncbi.nlm.nih.gov/pmc/blobs/b7f2/8973953/d002b6b69421/12951_2022_1376_Fig5_HTML.jpg
https://cdn.ncbi.nlm.nih.gov/pmc/blobs/b7f2/8973953/1e279848c833/12951_2022_1376_Fig6_HTML.jpg
https://cdn.ncbi.nlm.nih.gov/pmc/blobs/b7f2/8973953/1d5156343637/12951_2022_1376_Fig7_HTML.jpg
https://cdn.ncbi.nlm.nih.gov/pmc/blobs/b7f2/8973953/af5bc0447160/12951_2022_1376_Sch1_HTML.jpg
https://cdn.ncbi.nlm.nih.gov/pmc/blobs/b7f2/8973953/d2e0180b4392/12951_2022_1376_Sch2_HTML.jpg
https://cdn.ncbi.nlm.nih.gov/pmc/blobs/b7f2/8973953/6171e538e35a/12951_2022_1376_Fig1_HTML.jpg
https://cdn.ncbi.nlm.nih.gov/pmc/blobs/b7f2/8973953/d6448345f18f/12951_2022_1376_Fig2_HTML.jpg
https://cdn.ncbi.nlm.nih.gov/pmc/blobs/b7f2/8973953/4940b851bde8/12951_2022_1376_Fig3_HTML.jpg
https://cdn.ncbi.nlm.nih.gov/pmc/blobs/b7f2/8973953/4c809c83b8a3/12951_2022_1376_Fig4_HTML.jpg
https://cdn.ncbi.nlm.nih.gov/pmc/blobs/b7f2/8973953/d002b6b69421/12951_2022_1376_Fig5_HTML.jpg
https://cdn.ncbi.nlm.nih.gov/pmc/blobs/b7f2/8973953/1e279848c833/12951_2022_1376_Fig6_HTML.jpg
https://cdn.ncbi.nlm.nih.gov/pmc/blobs/b7f2/8973953/1d5156343637/12951_2022_1376_Fig7_HTML.jpg

相似文献

1
Development of nanobody-horseradish peroxidase-based sandwich ELISA to detect Salmonella Enteritidis in milk and in vivo colonization in chicken.基于纳米抗体-辣根过氧化物酶的夹心 ELISA 检测牛奶中肠炎沙门氏菌及其在鸡体内定殖的研究。
J Nanobiotechnology. 2022 Mar 31;20(1):167. doi: 10.1186/s12951-022-01376-y.
2
Development of a specific nanobody and its application in rapid and selective determination of Salmonella enteritidis in milk.开发一种特异性纳米抗体及其在牛奶中快速选择性检测肠炎沙门氏菌中的应用。
Food Chem. 2020 Apr 25;310:125942. doi: 10.1016/j.foodchem.2019.125942. Epub 2019 Dec 3.
3
Nanobody‑horseradish peroxidase and -EGFP fusions as reagents to detect porcine parvovirus in the immunoassays.纳米抗体-辣根过氧化物酶和-EGFP 融合体作为免疫检测试剂检测猪细小病毒。
J Nanobiotechnology. 2020 Jan 7;18(1):7. doi: 10.1186/s12951-019-0568-x.
4
A Novel Nanobody-Horseradish Peroxidase Fusion Based-Competitive ELISA to Rapidly Detect Avian Corona-Virus-Infectious Bronchitis Virus Antibody in Chicken Serum.一种基于新型纳米抗体-辣根过氧化物酶融合的竞争性 ELISA 快速检测鸡血清中禽冠状病毒-传染性支气管炎病毒抗体的方法。
Int J Mol Sci. 2022 Jul 8;23(14):7589. doi: 10.3390/ijms23147589.
5
Nanobody-based immunomagnetic separation platform for rapid isolation and detection of Salmonella enteritidis in food samples.基于纳米抗体的免疫磁分离平台用于快速分离和检测食品样品中的肠炎沙门氏菌。
Food Chem. 2023 Oct 30;424:136416. doi: 10.1016/j.foodchem.2023.136416. Epub 2023 May 19.
6
Nanobody-horseradish peroxidase fusion protein as an ultrasensitive probe to detect antibodies against Newcastle disease virus in the immunoassay.纳米抗体-辣根过氧化物酶融合蛋白作为一种超灵敏探针,用于免疫分析中检测抗新城疫病毒的抗体。
J Nanobiotechnology. 2019 Mar 1;17(1):35. doi: 10.1186/s12951-019-0468-0.
7
Development of a streptavidin-bridged enhanced sandwich ELISA based on self-paired nanobodies for monitoring multiplex Salmonella serogroups.基于自配对纳米抗体的链霉亲和素桥增强夹心 ELISA 的开发,用于监测多种沙门氏菌血清群。
Anal Chim Acta. 2022 Apr 22;1203:339705. doi: 10.1016/j.aca.2022.339705. Epub 2022 Mar 13.
8
Nanobody Based Immunoassay for Human Soluble Epoxide Hydrolase Detection Using Polymeric Horseradish Peroxidase (PolyHRP) for Signal Enhancement: The Rediscovery of PolyHRP?基于纳米抗体的人可溶性环氧化物水解酶检测免疫分析方法:利用聚合物辣根过氧化物酶(PolyHRP)增强信号:PolyHRP 的再发现?
Anal Chem. 2017 Jun 6;89(11):6248-6256. doi: 10.1021/acs.analchem.7b01247. Epub 2017 May 10.
9
Detection of Salmonella enteritidis in eggs and chicken with enzyme-linked immunosorbent assay.用酶联免疫吸附测定法检测鸡蛋和鸡肉中的肠炎沙门氏菌。
Poult Sci. 1995 Jul;74(7):1232-6. doi: 10.3382/ps.0741232.
10
Selection of specific nanobodies to develop an immuno-assay detecting Staphylococcus aureus in milk.筛选特异性纳米抗体以开发检测牛奶中金黄色葡萄球菌的免疫分析方法。
Food Chem. 2021 Aug 15;353:129481. doi: 10.1016/j.foodchem.2021.129481. Epub 2021 Mar 6.

引用本文的文献

1
Advancing Food Safety Surveillance: Rapid and Sensitive Biosensing Technologies for Foodborne Pathogenic Bacteria.推进食品安全监测:用于食源致病菌的快速灵敏生物传感技术
Foods. 2025 Jul 29;14(15):2654. doi: 10.3390/foods14152654.
2
Development of an internalin-based double-antibody sandwich quantitative ELISA for the detection of in slaughterhouse environments.开发一种基于内化素的双抗体夹心定量酶联免疫吸附测定法用于检测屠宰场环境中的[具体物质未给出]。
Front Vet Sci. 2025 Mar 7;12:1517845. doi: 10.3389/fvets.2025.1517845. eCollection 2025.
3
Discovery of nanobodies: a comprehensive review of their applications and potential over the past five years.

本文引用的文献

1
Monitoring the Microevolution of in Healthy Dairy Cattle Populations at the Individual Farm Level Using Whole-Genome Sequencing.利用全基因组测序在个体农场层面监测健康奶牛群体中的微进化
Front Microbiol. 2021 Oct 18;12:763669. doi: 10.3389/fmicb.2021.763669. eCollection 2021.
2
Development of a Nanobody-Based Competitive Enzyme-Linked Immunosorbent Assay for Efficiently and Specifically Detecting Antibodies against Genotype 2 Porcine Reproductive and Respiratory Syndrome Viruses.基于纳米抗体的竞争酶联免疫吸附试验的开发,用于高效特异性检测针对基因型 2 猪繁殖与呼吸综合征病毒的抗体。
J Clin Microbiol. 2021 Nov 18;59(12):e0158021. doi: 10.1128/JCM.01580-21. Epub 2021 Sep 15.
3
纳米抗体的发现:过去五年中它们的应用和潜力的全面综述。
J Nanobiotechnology. 2024 Oct 26;22(1):661. doi: 10.1186/s12951-024-02900-y.
4
Recombinant Lactococcus lactis secreting FliC protein nanobodies for resistance against Salmonella enteritidis invasion in the intestinal tract.分泌鞭毛蛋白 FliC 纳米抗体的重组乳球菌用于抵抗肠道中肠炎沙门氏菌的侵袭。
J Nanobiotechnology. 2024 Oct 16;22(1):629. doi: 10.1186/s12951-024-02904-8.
5
Research progress of loop-mediated isothermal amplification in the detection of Salmonella for food safety applications.环介导等温扩增技术在食品安全领域沙门氏菌检测中的研究进展
Discov Nano. 2024 Aug 6;19(1):124. doi: 10.1186/s11671-024-04075-9.
6
Single-Domain Antibodies-Novel Tools to Study and Treat Allergies.单域抗体——研究和治疗过敏的新工具。
Int J Mol Sci. 2024 Jul 11;25(14):7602. doi: 10.3390/ijms25147602.
7
One-pot electrochemical detection of foodborne pathogen based on in situ nucleic acid amplification and wash-free assay.基于原位核酸扩增和免洗检测的食源性病原体一键式电化学检测。
Mikrochim Acta. 2024 Jun 29;191(7):431. doi: 10.1007/s00604-024-06500-3.
8
Establishment of a Simple, Sensitive, and Specific Detection Method Based on Recombinase-Aided Amplification Combined with dsDNA-Specific Nucleases.基于重组酶辅助扩增结合双链DNA特异性核酸酶建立一种简单、灵敏且特异的检测方法
Foods. 2024 Apr 29;13(9):1380. doi: 10.3390/foods13091380.
9
Development of a Double-Antibody Sandwich ELISA Based on a Monoclonal Antibody against the Viral NS1 Protein for the Detection of Chicken Parvovirus.基于抗病毒NS1蛋白单克隆抗体的双抗体夹心ELISA法用于检测鸡细小病毒的研究
Pathogens. 2024 Mar 1;13(3):221. doi: 10.3390/pathogens13030221.
10
Sensitive Immunochromatographic Determination of in Food Products Using Au@Pt Nanozyme.使用金@铂纳米酶对食品中[具体物质]进行灵敏的免疫色谱测定。 (原文中“of”后面缺少具体内容)
Nanomaterials (Basel). 2023 Dec 4;13(23):3074. doi: 10.3390/nano13233074.
G-Quadruplex-Probing CRISPR-Cas12 Assay for Label-Free Analysis of Foodborne Pathogens and Their Colonization .
G-四链体结构探针 CRISPR-Cas12 assay 用于食源性病原体及其定殖的无标记分析
ACS Sens. 2021 Sep 24;6(9):3295-3302. doi: 10.1021/acssensors.1c01061. Epub 2021 Sep 13.
4
ROTADIAL: The first nanobody-based immunoassay to detect Group A Rotavirus.ROTADIAL:首个基于纳米抗体的检测 A 组轮状病毒的免疫测定法。
J Virol Methods. 2021 Dec;298:114279. doi: 10.1016/j.jviromet.2021.114279. Epub 2021 Sep 7.
5
CRISPR-Cas12a-Powered Dual-Mode Biosensor for Ultrasensitive and Cross-validating Detection of Pathogenic Bacteria.CRISPR-Cas12a 动力双模式生物传感器,用于超灵敏和交叉验证检测致病菌。
ACS Sens. 2021 Aug 27;6(8):2920-2927. doi: 10.1021/acssensors.1c00686. Epub 2021 Jul 19.
6
Selection of specific nanobodies to develop an immuno-assay detecting Staphylococcus aureus in milk.筛选特异性纳米抗体以开发检测牛奶中金黄色葡萄球菌的免疫分析方法。
Food Chem. 2021 Aug 15;353:129481. doi: 10.1016/j.foodchem.2021.129481. Epub 2021 Mar 6.
7
Development of a nanobody-based ELISA for the detection of the insecticides cyantraniliprole and chlorantraniliprole in soil and the vegetable bok choy.基于纳米抗体的 ELISA 法用于检测土壤和蔬菜白菜中杀虫剂虫螨腈和氯虫苯甲酰胺
Anal Bioanal Chem. 2021 Apr;413(9):2503-2511. doi: 10.1007/s00216-021-03205-x. Epub 2021 Feb 13.
8
A nanobody-horseradish peroxidase fusion protein-based competitive ELISA for rapid detection of antibodies against porcine circovirus type 2.基于纳米抗体-辣根过氧化物酶融合蛋白的竞争 ELISA 快速检测猪圆环病毒 2 型抗体。
J Nanobiotechnology. 2021 Feb 1;19(1):34. doi: 10.1186/s12951-021-00778-8.
9
A microfluidic biosensor for rapid and automatic detection of Salmonella using metal-organic framework and Raspberry Pi.基于金属有机框架和树莓派的用于快速自动检测沙门氏菌的微流控生物传感器。
Biosens Bioelectron. 2021 Apr 15;178:113020. doi: 10.1016/j.bios.2021.113020. Epub 2021 Jan 21.
10
Nanobodies, the potent agents to detect and treat the Coronavirus infections: A systematic review.纳米抗体,用于检测和治疗冠状病毒感染的有效药物:系统综述。
Mol Cell Probes. 2021 Feb;55:101692. doi: 10.1016/j.mcp.2020.101692. Epub 2020 Dec 28.