Suppr超能文献

IL-1β 激活的 mTORC2 通过上调 CXCR3 促进 IFN-γ γδ T 细胞的积累,从而限制肝纤维化。

IL-1β-activated mTORC2 promotes accumulation of IFN-γ γδ T cells by upregulating CXCR3 to restrict hepatic fibrosis.

机构信息

Zhuhai Institute of Translational Medicine, Zhuhai People's Hospital Affiliated with Jinan University, Jinan University, Zhuhai, 519000, Guangdong, China.

The Biomedical Translational Research Institute, Faculty of Medical Science, Jinan University, Guangzhou, 510632, Guangdong, China.

出版信息

Cell Death Dis. 2022 Apr 1;13(4):289. doi: 10.1038/s41419-022-04739-3.

Abstract

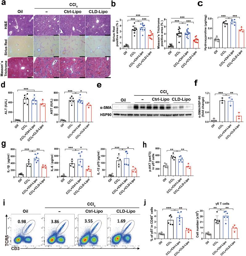
Liver fibrosis represents a severe stage of liver damage, with hallmarks of inflammation, hepatic stellate cell activation, and extracellular matrix accumulation. Although previous studies demonstrated γδ T cells are involved in liver fibrosis, the precise role and mechanisms of γδ T cells migrating to fibrotic liver have not been elucidated. Here, we aim to investigate the functional subsets of γδ T cells in hepatic fibrosis and to further explore the underlying causes and drivers of migration. In this study, we observed that γδ T cells accumulate in fibrotic liver. Adoptive transfer of γδ T, especially Vγ4 γδ T subset, can significantly alleviate liver fibrosis. In addition, CCl treatment also leads to activation of mTOR signaling in γδ T cells. Genetic deletion of the Rictor gene, but not Raptor, in γδ T cells markedly exacerbated liver fibrosis. Mechanistically, CCl-induced liver injury causes macrophage accumulation in the liver, and IL-1β produced by macrophages promotes mTORC2 signaling activation in γδ T cells, which upregulates T-bet expression and eventually promotes CXCR3 transcription to drive γδ T cell migration. Moreover, hepatic γδ T cells ameliorated liver fibrosis by cytotoxicity against activated hepatic stellate cells in FasL-dependent manner, and secrete IFN-γ to inhibit the differentiation of pro-fibrotic Th17 cells. Thus, IL-1β-activated mTORC2 signaling in γδ T cells upregulates CXCR3 expression, which is critical for IFN-γ γδ T cells migration into the liver and amelioration of liver fibrosis. Our findings indicate that targeting the mTORC2 or CXCR3 in γδ T cells could be considered as a promising approach for γδ T cell immunotherapy against liver fibrosis.

摘要

肝纤维化是肝脏损伤的严重阶段,其特征为炎症、肝星状细胞激活和细胞外基质积累。尽管先前的研究表明 γδ T 细胞参与肝纤维化,但 γδ T 细胞迁移到纤维化肝脏的确切作用和机制尚未阐明。在这里,我们旨在研究肝纤维化中 γδ T 细胞的功能亚群,并进一步探讨迁移的潜在原因和驱动因素。在这项研究中,我们观察到 γδ T 细胞在纤维化肝脏中积累。γδ T 细胞的过继转移,特别是 Vγ4 γδ T 亚群,可显著减轻肝纤维化。此外,CCl 处理还导致 γδ T 细胞中 mTOR 信号的激活。在 γδ T 细胞中特异性敲除 Rictor 基因,而不是 Raptor 基因,明显加剧了肝纤维化。机制上,CCl 诱导的肝损伤导致肝脏中巨噬细胞的积累,而巨噬细胞产生的 IL-1β 促进 γδ T 细胞中 mTORC2 信号的激活,上调 T-bet 表达,最终促进 CXCR3 转录,从而驱动 γδ T 细胞迁移。此外,肝 γδ T 细胞通过 FasL 依赖性细胞毒性作用对活化的肝星状细胞发挥作用,减轻肝纤维化,并且分泌 IFN-γ 抑制致纤维化 Th17 细胞的分化。因此,IL-1β 激活的 γδ T 细胞中的 mTORC2 信号上调 CXCR3 表达,这对于 IFN-γ γδ T 细胞向肝脏的迁移和肝纤维化的改善至关重要。我们的研究结果表明,靶向 γδ T 细胞中的 mTORC2 或 CXCR3 可能是针对肝纤维化的 γδ T 细胞免疫治疗的一种有前途的方法。

https://cdn.ncbi.nlm.nih.gov/pmc/blobs/73be/8971410/bd9aa1cf8af8/41419_2022_4739_Fig1_HTML.jpg

文献AI研究员

20分钟写一篇综述,助力文献阅读效率提升50倍。

立即体验

用中文搜PubMed

大模型驱动的PubMed中文搜索引擎

马上搜索

文档翻译

学术文献翻译模型,支持多种主流文档格式。

立即体验