Suppr超能文献

基因共表达网络分析鉴定与水稻冷胁迫相关的特定模块和枢纽基因。

Gene-coexpression network analysis identifies specific modules and hub genes related to cold stress in rice.

机构信息

State Key Laboratory for Conservation and Utilization of Subtropical Agro-Bioresources, Guangxi University, Nanning, China.

College of Life Science and Technology, Guangxi University, Nanning, China.

出版信息

BMC Genomics. 2022 Apr 1;23(1):251. doi: 10.1186/s12864-022-08438-3.

Abstract

BACKGROUND

When plants are subjected to cold stress, they undergo a series of molecular and physiological changes to protect themselves from injury. Indica cultivars can usually withstand only mild cold stress in a relatively short period. Hormone-mediated defence response plays an important role in cold stress. Weighted gene co-expression network analysis (WGCNA) is a very useful tool for studying the correlation between genes, identifying modules with high phenotype correlation, and identifying Hub genes in different modules. Many studies have elucidated the molecular mechanisms of cold tolerance in different plants, but little information about the recovery process after cold stress is available.

RESULTS

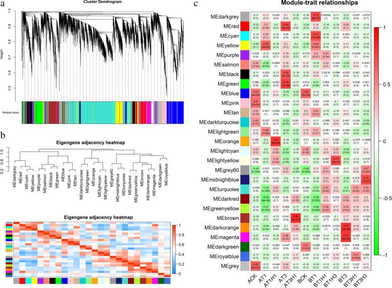
To understand the molecular mechanism of cold tolerance in rice, we performed comprehensive transcriptome analyses during cold treatment and recovery stage in two cultivars of near-isogenic lines (9311 and DC907). Twelve transcriptomes in two rice cultivars were determined. A total of 2509 new genes were predicted by fragment splicing and assembly, and 7506 differentially expressed genes were identified by pairwise comparison. A total of 26 modules were obtained by expression-network analysis, 12 of which were highly correlated with cold stress or recovery treatment. We further identified candidate Hub genes associated with specific modules and analysed their regulatory relationships based on coexpression data. Results showed that various plant-hormone regulatory genes acted together to protect plants from physiological damage under short-term low-temperature stress. We speculated that this may be common in rice. Under long-term cold stress, rice improved the tolerance to low-temperature stress by promoting autophagy, sugar synthesis, and metabolism.

CONCLUSION

Through WGCNA analysis at the transcriptome level, we provided a potential regulatory mechanism for the cold stress and recovery of rice cultivars and identified candidate central genes. Our findings provided an important reference for the future cultivation of rice strains with good tolerance.

摘要

背景

当植物受到冷胁迫时,它们会经历一系列分子和生理变化,以保护自己免受伤害。籼稻品种通常只能在相对较短的时间内耐受轻度冷胁迫。激素介导的防御反应在冷胁迫中起着重要作用。加权基因共表达网络分析(WGCNA)是研究基因之间相关性、识别与高表型相关性模块以及识别不同模块中的 Hub 基因的非常有用的工具。许多研究已经阐明了不同植物的耐寒分子机制,但关于冷胁迫后恢复过程的信息很少。

结果

为了了解水稻的耐寒分子机制,我们在两个近等基因系(9311 和 DC907)的冷处理和恢复阶段进行了全面的转录组分析。在两个水稻品种中确定了 12 个转录组。通过片段拼接和组装共预测了 2509 个新基因,通过成对比较鉴定了 7506 个差异表达基因。通过表达网络分析共获得 26 个模块,其中 12 个与冷胁迫或恢复处理高度相关。我们进一步鉴定了与特定模块相关的候选 Hub 基因,并基于共表达数据分析了它们的调控关系。结果表明,各种植物激素调节基因共同作用,保护植物免受短期低温胁迫下的生理损伤。我们推测这在水稻中可能很常见。在长期冷胁迫下,水稻通过促进自噬、糖合成和代谢来提高对低温胁迫的耐受性。

结论

通过转录组水平的 WGCNA 分析,我们为水稻品种的冷胁迫和恢复提供了一个潜在的调控机制,并鉴定了候选中心基因。我们的研究结果为未来培育具有良好耐受性的水稻品种提供了重要参考。

https://cdn.ncbi.nlm.nih.gov/pmc/blobs/49d0/8974213/395ec32f57ee/12864_2022_8438_Fig1_HTML.jpg

文献检索

告别复杂PubMed语法,用中文像聊天一样搜索,搜遍4000万医学文献。AI智能推荐,让科研检索更轻松。

立即免费搜索

文件翻译

保留排版,准确专业,支持PDF/Word/PPT等文件格式,支持 12+语言互译。

免费翻译文档

深度研究

AI帮你快速写综述,25分钟生成高质量综述,智能提取关键信息,辅助科研写作。

立即免费体验