• 文献检索
  • 文档翻译
  • 深度研究
  • 学术资讯
  • Suppr Zotero 插件Zotero 插件
  • 邀请有礼
  • 套餐&价格
  • 历史记录
应用&插件
Suppr Zotero 插件Zotero 插件浏览器插件Mac 客户端Windows 客户端微信小程序
定价
高级版会员购买积分包购买API积分包
服务
文献检索文档翻译深度研究API 文档MCP 服务
关于我们
关于 Suppr公司介绍联系我们用户协议隐私条款
关注我们

Suppr 超能文献

核心技术专利:CN118964589B侵权必究
粤ICP备2023148730 号-1Suppr @ 2026

文献检索

告别复杂PubMed语法,用中文像聊天一样搜索,搜遍4000万医学文献。AI智能推荐,让科研检索更轻松。

立即免费搜索

文件翻译

保留排版,准确专业,支持PDF/Word/PPT等文件格式,支持 12+语言互译。

免费翻译文档

深度研究

AI帮你快速写综述,25分钟生成高质量综述,智能提取关键信息,辅助科研写作。

立即免费体验

白翼吸血蝠的病毒组富含环状 DNA 病毒。

The virome of the white-winged vampire bat Diaemus youngi is rich in circular DNA viruses.

机构信息

Laboratório de Virologia, Faculdade de Veterinária, Universidade Federal do Rio Grande do Sul (UFRGS), Porto Alegre, Rio Grande do Sul, Brazil.

Secretaria Estadual de Agricultura, Pecuária e Desenvolvimento Rural (SEAPDR), Porto Alegre, Rio Grande do Sul, Brazil.

出版信息

Virus Genes. 2022 Jun;58(3):214-226. doi: 10.1007/s11262-022-01897-6. Epub 2022 Apr 2.

DOI:10.1007/s11262-022-01897-6
PMID:35366197
原文链接:https://pmc.ncbi.nlm.nih.gov/articles/PMC8976263/
Abstract

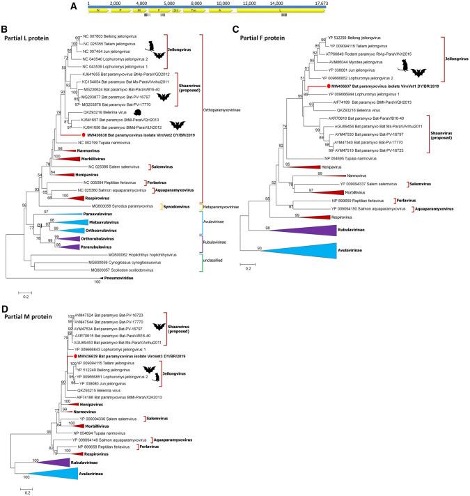
In the Neotropical region, the white-winged vampire bat (Diaemus youngi) is the rarest of the three species of vampire bats. This bat species feeds preferentially on bird blood, and there is limited information on the viruses infecting D. youngi. Hence, this study aimed to expand the knowledge about the viral diversity associated with D. youngi by sampling and pooling the lungs, liver, kidneys, heart, and intestines of all animals using high-throughput sequencing (HTS) on the Illumina MiSeq platform. A total of three complete and 10 nearly complete circular virus genomes were closely related to gemykrogvirus (Genomoviridae family), smacovirus (Smacoviridae family), and torque teno viruses (TTVs) (Anelloviridae family). In addition, three sequences of bat paramyxovirus were detected and found to be closely related to viruses reported in Pomona roundleaf bats and rodents. The present study provides a snapshot of the viral diversity associated with white-winged vampire bats and provides a baseline for comparison to viruses detected in future outbreaks.

摘要

在新热带地区,白翼吸血蝠(Diaemus youngi)是三种吸血蝙蝠中最稀有的一种。这种蝙蝠物种优先以鸟类血液为食,关于感染 D. youngi 的病毒的信息有限。因此,本研究旨在通过使用 Illumina MiSeq 平台进行高通量测序(HTS)对所有动物的肺、肝、肾、心脏和肠道进行采样和汇集,扩大与 D. youngi 相关的病毒多样性知识。总共获得了三个完整的和十个几乎完整的圆形病毒基因组,它们与 gemykrogvirus(Genomoviridae 科)、smacovirus(Smacoviridae 科)和 torque teno viruses(TTVs)(Anelloviridae 科)密切相关。此外,还检测到三种蝙蝠副粘病毒序列,与在波莫纳圆叶蝙蝠和啮齿动物中报告的病毒密切相关。本研究提供了与白翼吸血蝠相关的病毒多样性的快照,并为未来爆发中检测到的病毒提供了基线比较。

https://cdn.ncbi.nlm.nih.gov/pmc/blobs/f84e/8976263/87e46e2d72f7/11262_2022_1897_Fig6_HTML.jpg
https://cdn.ncbi.nlm.nih.gov/pmc/blobs/f84e/8976263/1dc25b9c395c/11262_2022_1897_Fig1_HTML.jpg
https://cdn.ncbi.nlm.nih.gov/pmc/blobs/f84e/8976263/e48519fe07b9/11262_2022_1897_Fig2_HTML.jpg
https://cdn.ncbi.nlm.nih.gov/pmc/blobs/f84e/8976263/0ce6999d4bb9/11262_2022_1897_Fig3_HTML.jpg
https://cdn.ncbi.nlm.nih.gov/pmc/blobs/f84e/8976263/98159b446053/11262_2022_1897_Fig4_HTML.jpg
https://cdn.ncbi.nlm.nih.gov/pmc/blobs/f84e/8976263/c219b91e15ed/11262_2022_1897_Fig5_HTML.jpg
https://cdn.ncbi.nlm.nih.gov/pmc/blobs/f84e/8976263/87e46e2d72f7/11262_2022_1897_Fig6_HTML.jpg
https://cdn.ncbi.nlm.nih.gov/pmc/blobs/f84e/8976263/1dc25b9c395c/11262_2022_1897_Fig1_HTML.jpg
https://cdn.ncbi.nlm.nih.gov/pmc/blobs/f84e/8976263/e48519fe07b9/11262_2022_1897_Fig2_HTML.jpg
https://cdn.ncbi.nlm.nih.gov/pmc/blobs/f84e/8976263/0ce6999d4bb9/11262_2022_1897_Fig3_HTML.jpg
https://cdn.ncbi.nlm.nih.gov/pmc/blobs/f84e/8976263/98159b446053/11262_2022_1897_Fig4_HTML.jpg
https://cdn.ncbi.nlm.nih.gov/pmc/blobs/f84e/8976263/c219b91e15ed/11262_2022_1897_Fig5_HTML.jpg
https://cdn.ncbi.nlm.nih.gov/pmc/blobs/f84e/8976263/87e46e2d72f7/11262_2022_1897_Fig6_HTML.jpg

相似文献

1
The virome of the white-winged vampire bat Diaemus youngi is rich in circular DNA viruses.白翼吸血蝠的病毒组富含环状 DNA 病毒。
Virus Genes. 2022 Jun;58(3):214-226. doi: 10.1007/s11262-022-01897-6. Epub 2022 Apr 2.
2
A comparative study of rabies virus isolates from hematophagous bats in Brazil.巴西吸血蝙蝠狂犬病病毒分离株的比较研究。
J Wildl Dis. 2010 Oct;46(4):1335-9. doi: 10.7589/0090-3558-46.4.1335.
3
Ultrastructure of the submandibular gland of the rare white-winged vampire bat, Diaemus youngi.珍稀白翅吸血蝠(Diaemus youngi)下颌下腺的超微结构
Eur J Morphol. 2002 Oct;40(4):253-6. doi: 10.1076/ejom.40.4.253.16695.
4
Genetic diversity of Bartonella spp. in vampire bats from Brazil.巴西吸血蝙蝠中巴尔通体属的遗传多样性。
Transbound Emerg Dis. 2019 Nov;66(6):2329-2341. doi: 10.1111/tbed.13290. Epub 2019 Jul 24.
5
Co-expression of cytokeratins and vimentin by highly invasive trophoblast in the white-winged vampire bat, Diaemus youngi, and the black mastiff bat, Molossus ater, with observations on intermediate filament proteins in the decidua and intraplacental trophoblast.白翅吸血蝠(Diaemus youngi)和黑獒蝠(Molossus ater)中高侵袭性滋养层细胞角蛋白和波形蛋白的共表达,以及对蜕膜和胎盘内滋养层中间丝蛋白的观察
J Reprod Fertil. 1998 Nov;114(2):307-25. doi: 10.1530/jrf.0.1140307.
6
Virome of Bat Guano from Nine Northern California Roosts.蝙蝠粪便病毒组分析:来自加利福尼亚州北部九个蝙蝠栖息地的粪便样本
J Virol. 2021 Jan 13;95(3). doi: 10.1128/JVI.01713-20.
7
Detection of coronavirus in vampire bats (Desmodus rotundus) in southern Brazil.在巴西南部检测到吸血蝙蝠(Desmodus rotundus)中的冠状病毒。
Transbound Emerg Dis. 2022 Jul;69(4):2384-2389. doi: 10.1111/tbed.14150. Epub 2021 May 28.
8
The Virome of Bats Inhabiting Brazilian Biomes: Knowledge Gaps and Biases towards Zoonotic Viruses.巴西生物群落中蝙蝠的病毒组:人畜共患病病毒的知识空白和偏见。
Microbiol Spectr. 2023 Feb 14;11(1):e0407722. doi: 10.1128/spectrum.04077-22. Epub 2023 Jan 10.
9
Adult vampire bats produce contact calls when isolated: acoustic variation by species, population, colony, and individual.成年吸血蝙蝠在被隔离时会发出接触叫声:物种、种群、群体和个体的声学变化。
PLoS One. 2012;7(6):e38791. doi: 10.1371/journal.pone.0038791. Epub 2012 Jun 14.
10
Virome of crab-eating (Cerdocyon thous) and pampas foxes (Lycalopex gymnocercus) from southern Brazil and Uruguay.来自巴西南部和乌拉圭的食蟹狐(Cerdocyon thous)和潘帕斯狐(Lycalopex gymnocercus)的病毒组
Infect Genet Evol. 2020 Nov;85:104421. doi: 10.1016/j.meegid.2020.104421. Epub 2020 Jun 21.

引用本文的文献

1
Diverse Circular DNA Viral Communities in Blood, Oral, and Fecal Samples of Captive Lemurs.圈养狐猴血液、口腔和粪便样本中的多样化环状 DNA 病毒群落。
Viruses. 2024 Jul 8;16(7):1099. doi: 10.3390/v16071099.
2
Corona- and Paramyxoviruses in Bats from Brazil: A Matter of Concern?巴西蝙蝠中的冠状病毒和副粘病毒:值得关注吗?
Animals (Basel). 2023 Dec 26;14(1):88. doi: 10.3390/ani14010088.

本文引用的文献

1
Common occurrence of Belerina virus, a novel paramyxovirus found in Belgian hedgehogs.贝利纳病毒在比利时刺猬中常见,这是一种新发现的副粘病毒。
Sci Rep. 2020 Nov 9;10(1):19341. doi: 10.1038/s41598-020-76419-1.
2
Coronaviruses in Brazilian bats: A matter of concern?巴西蝙蝠体内的冠状病毒:值得担忧吗?
PLoS Negl Trop Dis. 2020 Oct 26;14(10):e0008820. doi: 10.1371/journal.pntd.0008820. eCollection 2020 Oct.
3
Detection of multiple viruses in oropharyngeal samples from Brazilian free-tailed bats (Tadarida brasiliensis) using viral metagenomics.
利用病毒宏基因组学检测巴西游离尾蝠(Tadarida brasiliensis)口咽部样本中的多种病毒。
Arch Virol. 2021 Jan;166(1):207-212. doi: 10.1007/s00705-020-04825-x. Epub 2020 Oct 12.
4
The Epidemiological Characteristics of the Korean Bat Paramyxovirus between 2016 and 2019.2016年至2019年韩国蝙蝠副粘病毒的流行病学特征
Microorganisms. 2020 Jun 4;8(6):844. doi: 10.3390/microorganisms8060844.
5
Novel herpesviruses in neotropical bats and their relationship with other members of the Herpesviridae family.新热带蝙蝠中的新型疱疹病毒及其与疱疹病毒科其他成员的关系。
Infect Genet Evol. 2020 Oct;84:104367. doi: 10.1016/j.meegid.2020.104367. Epub 2020 May 23.
6
Viral DNA genomes in sera of farrowing sows with or without stillbirths.分娩前后死胎母猪血清中的病毒 DNA 基因组。
PLoS One. 2020 Mar 26;15(3):e0230714. doi: 10.1371/journal.pone.0230714. eCollection 2020.
7
A pneumonia outbreak associated with a new coronavirus of probable bat origin.一种新型冠状病毒引发的肺炎疫情,该病毒可能来源于蝙蝠。
Nature. 2020 Mar;579(7798):270-273. doi: 10.1038/s41586-020-2012-7. Epub 2020 Feb 3.
8
Discovery and genetic characterization of diverse smacoviruses in Zambian non-human primates.在赞比亚的非人类灵长类动物中发现并遗传特征分析多种 smacoviruses。
Sci Rep. 2019 Apr 8;9(1):5045. doi: 10.1038/s41598-019-41358-z.
9
Viruses in bats and potential spillover to animals and humans.蝙蝠中的病毒及潜在的向动物和人类溢出的风险。
Curr Opin Virol. 2019 Feb;34:79-89. doi: 10.1016/j.coviro.2018.12.007. Epub 2019 Jan 18.
10
CRISPR analysis suggests that small circular single-stranded DNA smacoviruses infect Archaea instead of humans.CRISPR 分析表明,小型环状单链 DNA smacoviruses 感染古菌而不是人类。
Nat Commun. 2019 Jan 17;10(1):294. doi: 10.1038/s41467-018-08167-w.