Bang Yeong Hak, Shim Joon Ho, Ryu Kyung Ju, Kim Yeon Jeong, Choi Myung Eun, Yoon Sang Eun, Cho Junhun, Park Bon, Park Woong-Yang, Kim Won Seog, Kim Seok Jin
Department of Digital Health, Samsung Advanced Institute for Health Sciences and Technology, Sungkyunkwan University, Seoul, Korea.
Department of Health Sciences and Technology, Samsung Advanced Institute for Health Sciences and Technology, Sungkyunkwan University, Seoul, Korea.
J Cancer. 2022 Feb 21;13(5):1388-1397. doi: 10.7150/jca.69639. eCollection 2022.
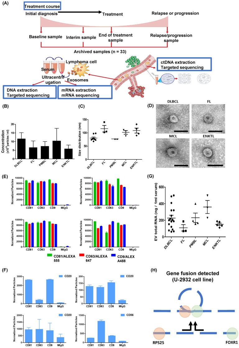
The clinical utility of mRNA cargo in exosomes is unclear, although exosomes have potential as non-invasive biomarkers. This study aimed to investigate the feasibility of exosomal mRNA sequencing for monitoring disease status and predicting outcomes in non-Hodgkin lymphoma (NHL) patients. Exosomes were isolated from archived serum samples of 33 patients with NHL who were registered into our prospective cohort: diffuse large B-cell lymphoma (DLBCL, n = 17), intravascular B-cell lymphoma (IVL, n = 1), primary mediastinal large B-cell lymphoma (PMBL, n = 4), follicular lymphoma (FL, n = 3), mantle cell lymphoma (MCL, n = 3), and extranodal NK/T-cell lymphoma (ENKTL, n = 5). Exosomal mRNA sequencing was performed, and its concordance with clinical course was analyzed and compared with those of circulating tumor DNA (ctDNA) mutations. Exosomal mRNA sequencing was performed successfully in 26 cases (79%, 26/33), whereas the remaining seven cases were not completed due to their small amount of RNA. The exosomal mRNA sequencing of DLBCL showed gene expression profiles consistent with activated B-cell-like and germinal center type. The longitudinal assessment of exosomal mRNA sequencing results in accordance with the clinical course showed that the post-treatment changes of exosomal mRNA expression were more consistent with treatment outcome than were those of ctDNA mutations. In particular, the exosomal mRNA expression of genes such as and was increased at the time of disease progression in DLBCL and FL patients. This study demonstrated the feasibility of exosomal mRNA expression profiles as a biomarker for NHL patients. Our results might provide the rationale for studies to explore the potential of exosomal mRNA as a biomarker in NHL patients.
尽管外泌体有潜力成为非侵入性生物标志物,但外泌体中mRNA货物的临床效用尚不清楚。本研究旨在探讨外泌体mRNA测序用于监测非霍奇金淋巴瘤(NHL)患者疾病状态和预测预后的可行性。从纳入我们前瞻性队列的33例NHL患者的存档血清样本中分离出外泌体:弥漫性大B细胞淋巴瘤(DLBCL,n = 17)、血管内大B细胞淋巴瘤(IVL,n = 1)、原发性纵隔大B细胞淋巴瘤(PMBL,n = 4)、滤泡性淋巴瘤(FL,n = 3)、套细胞淋巴瘤(MCL,n = 3)和结外NK/T细胞淋巴瘤(ENKTL,n = 5)。进行外泌体mRNA测序,并分析其与临床病程的一致性,并与循环肿瘤DNA(ctDNA)突变进行比较。26例(79%,26/33)成功进行了外泌体mRNA测序,其余7例因RNA量少未完成。DLBCL的外泌体mRNA测序显示基因表达谱与活化B细胞样和生发中心型一致。根据临床病程对外泌体mRNA测序结果进行纵向评估,结果显示外泌体mRNA表达的治疗后变化比ctDNA突变更与治疗结果一致。特别是,DLBCL和FL患者疾病进展时,某些基因的外泌体mRNA表达增加。本研究证明了外泌体mRNA表达谱作为NHL患者生物标志物的可行性。我们的结果可能为探索外泌体mRNA作为NHL患者生物标志物潜力的研究提供理论依据。