Suppr超能文献

一种用于弥漫性胶质瘤患者分子特征分析的定制DNA二代测序(NGS)检测板:诊断与治疗应用

A Custom DNA-Based NGS Panel for the Molecular Characterization of Patients With Diffuse Gliomas: Diagnostic and Therapeutic Applications.

作者信息

Tirrò Elena, Massimino Michele, Broggi Giuseppe, Romano Chiara, Minasi Simone, Gianno Francesca, Antonelli Manila, Motta Gianmarco, Certo Francesco, Altieri Roberto, Manzella Livia, Caltabiano Rosario, Barbagallo Giuseppe Maria Vincenzo, Buttarelli Francesca Romana, Magro Gaetano, Giangaspero Felice, Vigneri Paolo

机构信息

Center of Experimental Oncology and Hematology Azienda Ospedaliero Universitaria (AOU) Policlinico "G. Rodolico - San Marco", Catania, Italy.

Department of Surgical, Oncological and Stomatological Sciences, University of Palermo, Palermo, Italy.

出版信息

Front Oncol. 2022 Mar 17;12:861078. doi: 10.3389/fonc.2022.861078. eCollection 2022.

Abstract

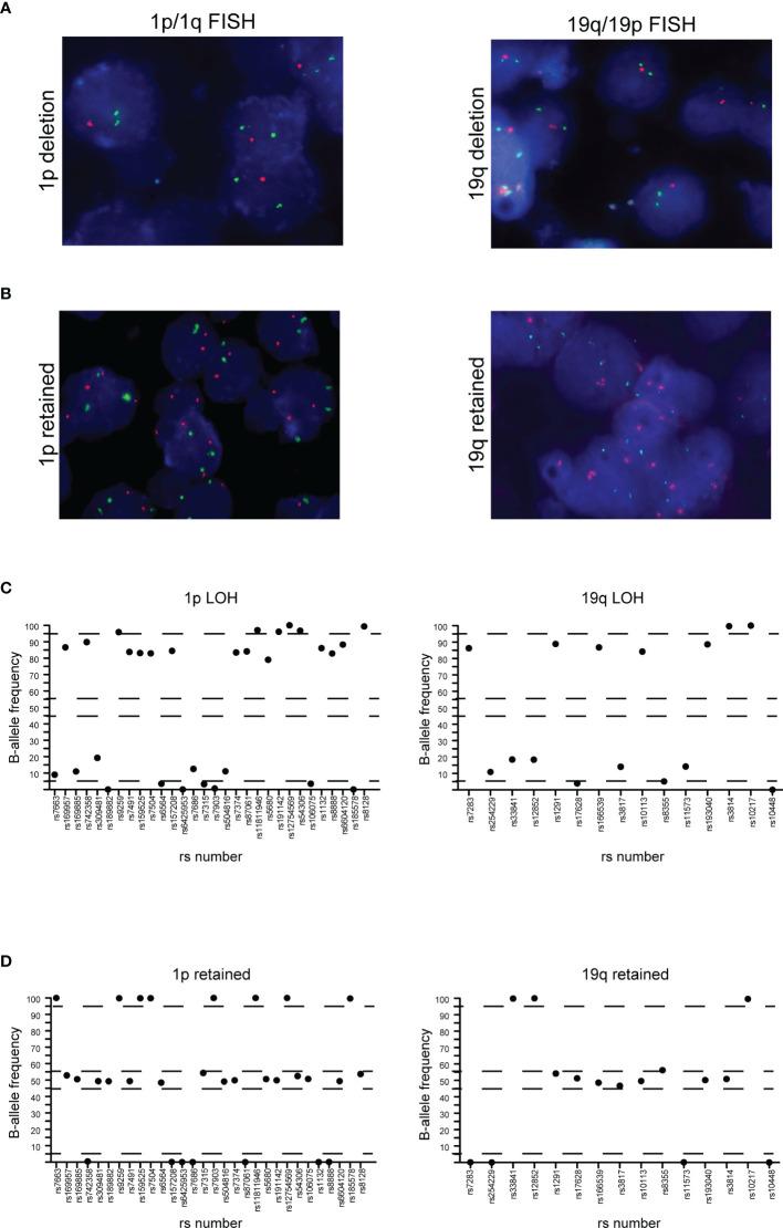
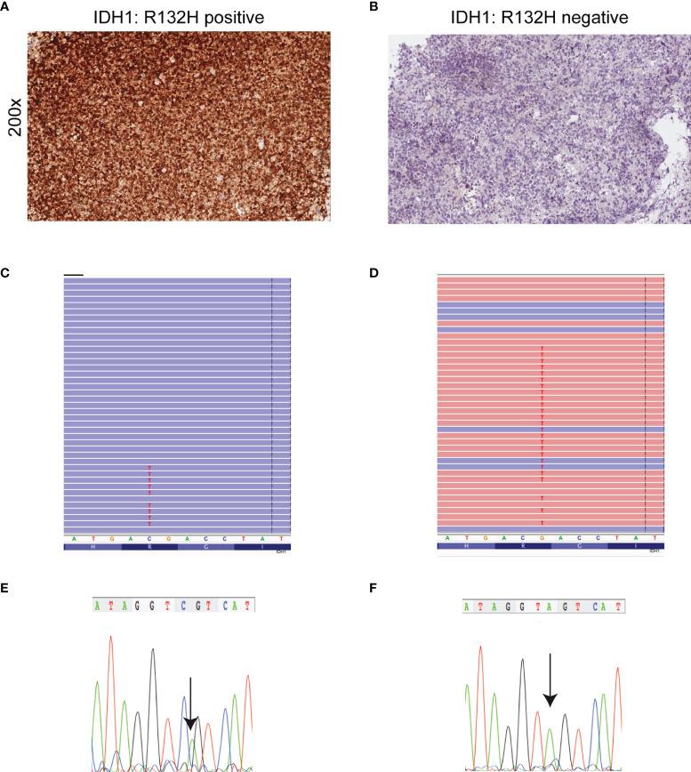
The management of patients with Central Nervous System (CNS) malignancies relies on the appropriate classification of these tumors. Recently, the World Health Organization (WHO) has published new criteria underlining the importance of an accurate molecular characterization of CNS malignancies, in order to integrate the information generated by histology. Next generation sequencing (NGS) allows single step sequencing of multiple genes, generating a comprehensive and specific mutational profile of the tumor tissue. We developed a custom NGS-based multi-gene panel (Glio-DNA panel) for the identification of the correct glioma oncotype and the detection of its essential molecular aberrations. Specifically, the Glio-DNA panel targets specific genetic and chromosomal alterations involving , (, (NADP+) and the promoter while also recognizing the co-deletion of 1p/19q, loss of chromosome 10 and gain of chromosome 7. Furthermore, the Glio-DNA panel also evaluates the methylation level of the ( gene promoter that predicts temozolomide efficacy. As knowledge of the mutational landscape of each glioma is mandatory to define a personalized therapeutic strategy, the Glio-DNA panel also identifies alterations involving "druggable" or "actionable" genes. To test the specificity of our panel, we used two reference mutated DNAs verifying that NGS allele frequency measurement was highly accurate and sensitive. Subsequently, we performed a comparative analysis between conventional techniques - such as immunohistochemistry or fluorescence hybridization - and NGS on 60 diffuse glioma samples that had been previously characterized. The comparison between conventional testing and NGS showed high concordance, suggesting that the Glio-DNA panel may replace multiple time-consuming tests. Finally, the identification of alterations involving different actionable genes matches glioma patients with potential targeted therapies available through clinical trials. In conclusion, our analysis demonstrates NGS efficacy in simultaneously detecting different genetic alterations useful for the diagnosis, prognosis and treatment of adult patients with diffuse glioma.

摘要

中枢神经系统(CNS)恶性肿瘤患者的管理依赖于对这些肿瘤进行恰当分类。最近,世界卫生组织(WHO)发布了新的标准,强调了对CNS恶性肿瘤进行准确分子特征分析的重要性,以便整合组织学所产生的信息。新一代测序(NGS)允许对多个基因进行单步测序,生成肿瘤组织全面且特异的突变图谱。我们开发了一种基于NGS的定制多基因检测板(胶质母细胞瘤DNA检测板),用于确定正确的胶质瘤肿瘤类型并检测其关键分子异常。具体而言,胶质母细胞瘤DNA检测板针对涉及 、 ( 、 (NADP +) 和 启动子的特定基因和染色体改变,同时还能识别1p/19q的共同缺失、染色体10的缺失和染色体7的增加。此外,胶质母细胞瘤DNA检测板还评估 ( 基因启动子的甲基化水平,该水平可预测替莫唑胺的疗效。由于了解每种胶质瘤的突变情况对于确定个性化治疗策略至关重要,因此胶质母细胞瘤DNA检测板还能识别涉及“可靶向”或“可作用”基因的改变。为了测试我们检测板的特异性,我们使用了两种参考突变DNA,验证了NGS等位基因频率测量具有高度准确性和敏感性。随后,我们对60个先前已特征化的弥漫性胶质瘤样本进行了传统技术(如免疫组织化学或荧光原位杂交)与NGS之间的比较分析。传统检测与NGS之间的比较显示出高度一致性,这表明胶质母细胞瘤DNA检测板可能取代多个耗时的检测。最后,识别涉及不同可作用基因的改变,将胶质瘤患者与可通过临床试验获得的潜在靶向治疗相匹配。总之,我们的分析证明了NGS在同时检测对成年弥漫性胶质瘤患者的诊断、预后和治疗有用的不同基因改变方面的有效性。

https://cdn.ncbi.nlm.nih.gov/pmc/blobs/5088/8969903/5ecf3400f31e/fonc-12-861078-g001.jpg

文献AI研究员

20分钟写一篇综述,助力文献阅读效率提升50倍。

立即体验

用中文搜PubMed

大模型驱动的PubMed中文搜索引擎

马上搜索

文档翻译

学术文献翻译模型,支持多种主流文档格式。

立即体验