Suppr超能文献

对循环肿瘤 DNA 的纵向分析可用于跟踪胰腺癌中的肿瘤动态。

Longitudinal profiling of circulating tumour DNA for tracking tumour dynamics in pancreatic cancer.

机构信息

Centre for Cancer Biomarkers and Biotherapeutics, Barts Cancer Institute, Queen Mary University of London, London, EC1M 6BQ, UK.

Centre for Tumour Biology, Barts Cancer Institute, Queen Mary University of London, London, EC1M 6BQ, UK.

出版信息

BMC Cancer. 2022 Apr 7;22(1):369. doi: 10.1186/s12885-022-09387-6.

Abstract

BACKGROUND

The utility of circulating tumour DNA (ctDNA) for longitudinal tumour monitoring in pancreatic ductal adenocarcinoma (PDAC) has not been explored beyond mutations in the KRAS proto-oncogene. Here, we aimed to characterise and track patient-specific somatic ctDNA variants, to assess longitudinal changes in disease burden and explore the landscape of actionable alterations.

METHODS

We followed 3 patients with resectable disease and 4 patients with unresectable disease, including 4 patients with ≥ 3 serial follow-up samples, of whom 2 were rare long survivors (> 5 years). We performed whole exome sequencing of tumour gDNA and plasma ctDNA (n = 20) collected over a ~ 2-year period from diagnosis through treatment to death or final follow-up. Plasma from 3 chronic pancreatitis cases was used as a comparison for analysis of ctDNA mutations.

RESULTS

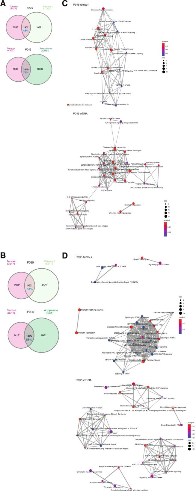
We detected > 55% concordance between somatic mutations in tumour tissues and matched serial plasma. Mutations in ctDNA were detected within known PDAC driver genes (KRAS, TP53, SMAD4, CDKN2A), in addition to patient-specific variants within alternative cancer drivers (NRAS, HRAS, MTOR, ERBB2, EGFR, PBRM1), with a trend towards higher overall mutation loads in advanced disease. ctDNA alterations with potential for therapeutic actionability were identified in all 7 patients, including DNA damage response (DDR) variants co-occurring with hypermutation signatures predictive of response to platinum chemotherapy. Longitudinal tracking in 4 patients with follow-up > 2 years demonstrated that ctDNA mutant allele fractions and clonal trends were consistent with CA19-9 measurements and/or clinically reported disease burden. The estimated prevalence of 'stem clones' was highest in an unresectable patient where changes in ctDNA dynamics preceded CA19-9 levels. Longitudinal evolutionary trajectories revealed ongoing subclonal evolution following chemotherapy.

CONCLUSION

These results provide proof-of-concept for the use of exome sequencing of serial plasma to characterise patient-specific ctDNA profiles, and demonstrate the sensitivity of ctDNA in monitoring disease burden in PDAC even in unresectable cases without matched tumour genotyping. They reveal the value of tracking clonal evolution in serial ctDNA to monitor treatment response, establishing the potential of applied precision medicine to guide stratified care by identifying and evaluating actionable opportunities for intervention aimed at optimising patient outcomes for an otherwise intractable disease.

摘要

背景

循环肿瘤 DNA(ctDNA)在胰腺导管腺癌(PDAC)中的纵向肿瘤监测中的应用尚未超出 KRAS 原癌基因的突变。在这里,我们旨在描述和跟踪患者特异性体细胞 ctDNA 变体,评估疾病负担的纵向变化,并探索可操作改变的范围。

方法

我们对 3 例可切除疾病和 4 例不可切除疾病患者进行了随访,其中 4 例患者有≥3 次连续随访样本,其中 2 例是罕见的长期幸存者(>5 年)。我们对从诊断到治疗、死亡或最终随访期间采集的肿瘤 gDNA 和血浆 ctDNA(n=20)进行了全外显子组测序。从 3 例慢性胰腺炎病例的血浆中提取 ctDNA 突变作为分析对照。

结果

我们发现肿瘤组织和匹配的连续血浆中的体细胞突变之间存在超过 55%的一致性。在已知的 PDAC 驱动基因(KRAS、TP53、SMAD4、CDKN2A)中检测到 ctDNA 突变,以及在替代癌症驱动基因(NRAS、HRAS、MTOR、ERBB2、EGFR、PBRM1)中的患者特异性变体,晚期疾病的总体突变负荷呈上升趋势。在所有 7 例患者中都发现了具有潜在治疗可操作性的 ctDNA 改变,包括与预测铂类化疗反应的高突变特征共存的 DNA 损伤反应(DDR)变异。4 例随访时间>2 年的患者进行纵向跟踪,结果表明 ctDNA 突变等位基因分数和克隆趋势与 CA19-9 测量值和/或临床报告的疾病负担一致。在 ctDNA 动力学变化先于 CA19-9 水平的不可切除患者中,“干细胞克隆”的估计患病率最高。纵向进化轨迹显示化疗后持续亚克隆进化。

结论

这些结果为使用连续血浆的外显子组测序来描述患者特异性 ctDNA 图谱提供了概念验证,并证明了即使在没有匹配肿瘤基因分型的不可切除病例中,ctDNA 也能灵敏地监测 PDAC 的疾病负担。它们揭示了在连续 ctDNA 中跟踪克隆进化以监测治疗反应的价值,通过识别和评估旨在优化患者结局的干预机会,为这种难治性疾病建立了应用精准医学的潜力,从而指导分层护理。

https://cdn.ncbi.nlm.nih.gov/pmc/blobs/a60b/8991893/41e6cbd5034e/12885_2022_9387_Fig1_HTML.jpg

文献AI研究员

20分钟写一篇综述,助力文献阅读效率提升50倍。

立即体验

用中文搜PubMed

大模型驱动的PubMed中文搜索引擎

马上搜索

文档翻译

学术文献翻译模型,支持多种主流文档格式。

立即体验