Suppr超能文献

LINC00511 通过上调 miR-195-5p 来增强 LUAD 的恶性程度。

LINC00511 enhances LUAD malignancy by upregulating GCNT3 via miR-195-5p.

机构信息

Department of Radiology, Sichuan Academy of Medical Sciences, Sichuan Provincial People's Hospital, Chengdu, 610072, Sichuan, China.

Department of Thoracic Surgery, Sichuan Cancer Hospital&Institute, Sichuan Cancer Center, School of Medicine, University of Electronic Science and Technology of China, Chengdu, 610041, Sichuan, China.

出版信息

BMC Cancer. 2022 Apr 10;22(1):389. doi: 10.1186/s12885-022-09459-7.

Abstract

BACKGROUND

Accumulating evidence suggests that LINC00511 acts as an oncogenic long non-coding RNA (lncRNA) in various cancers, including lung adenocarcinoma (LUAD). Hence, we attempted to elucidate the potential role of LINC00511 in LUAD.

METHODS

LINC00511, miR-195-5p, and GCNT3 expression in LUAD was detected by qRT-PCR. Changes in the proliferation, migration, and invasion of LUAD cells after abnormal regulation of LINC00511, miR-195-5p, or GCNT3 were detected by CCK-8, BrdU, wound healing, and transwell assays. Bax and Bcl-2 protein expression was measured by western blotting. Additionally, we identified the targeting effects of LINC00511, miR-195-5p, and GCNT3 using luciferase and RNA immunoprecipitation (RIP) assays.

RESULTS

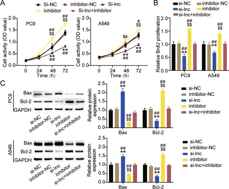
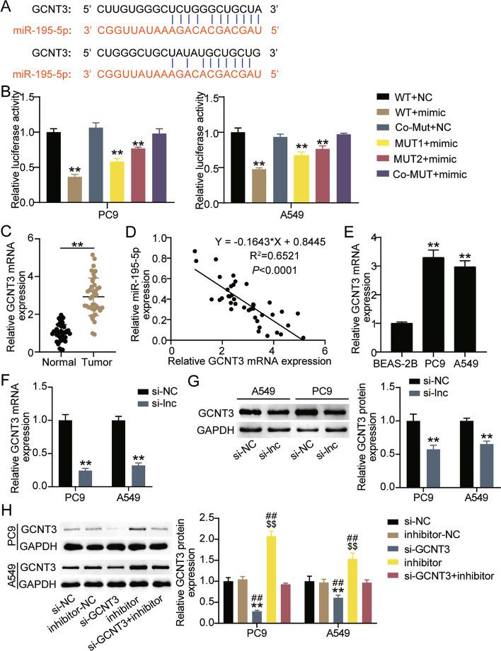
LINC00511 and GCNT3 were found to be upregulated in LUAD, while miR-195-5p was downregulated. Silencing LINC00511 or GCNT3 decreased the proliferation, migration, invasion, and Bcl-2 protein content in LUAD cells and increased the expression of Bax. Interference with miR-195-5p promoted malignant proliferation of cancer cells. miR-195-5p expression was affected by LINC00511and targeted GCNT3.

CONCLUSION

Silencing LINC00511 promotes GCNT3 expression by inhibiting miR-195-5p and ultimately stimulates the malignant progression of LUAD.

摘要

背景

越来越多的证据表明,LINC00511 在多种癌症中作为致癌的长链非编码 RNA(lncRNA)起作用,包括肺腺癌(LUAD)。因此,我们试图阐明 LINC00511 在 LUAD 中的潜在作用。

方法

通过 qRT-PCR 检测 LUAD 中 LINC00511、miR-195-5p 和 GCNT3 的表达。通过 CCK-8、BrdU、划痕愈合和 Transwell 测定检测 LINC00511、miR-195-5p 或 GCNT3 异常调节后 LUAD 细胞增殖、迁移和侵袭的变化。通过 Western blot 测定测定 Bax 和 Bcl-2 蛋白表达。此外,我们使用荧光素酶和 RNA 免疫沉淀(RIP)测定鉴定 LINC00511、miR-195-5p 和 GCNT3 的靶向作用。

结果

发现 LINC00511 和 GCNT3 在 LUAD 中上调,而 miR-195-5p 下调。沉默 LINC00511 或 GCNT3 降低了 LUAD 细胞的增殖、迁移、侵袭和 Bcl-2 蛋白含量,并增加了 Bax 的表达。干扰 miR-195-5p 促进了癌细胞的恶性增殖。miR-195-5p 的表达受 LINC00511 影响,并靶向 GCNT3。

结论

沉默 LINC00511 通过抑制 miR-195-5p 促进 GCNT3 表达,最终刺激 LUAD 的恶性进展。

https://cdn.ncbi.nlm.nih.gov/pmc/blobs/5608/8994914/37f065db8051/12885_2022_9459_Fig1_HTML.jpg

文献AI研究员

20分钟写一篇综述,助力文献阅读效率提升50倍。

立即体验

用中文搜PubMed

大模型驱动的PubMed中文搜索引擎

马上搜索

文档翻译

学术文献翻译模型,支持多种主流文档格式。

立即体验