Department of General Surgery, Sir Run Run Shaw Hospital, School of Medicine, Zhejiang University, Hangzhou, China.
Department of General Surgery, Hangzhou Fuyang Hospital of Traditional Chinese Medicine, Hangzhou, China.
Front Endocrinol (Lausanne). 2022 Mar 24;13:865655. doi: 10.3389/fendo.2022.865655. eCollection 2022.
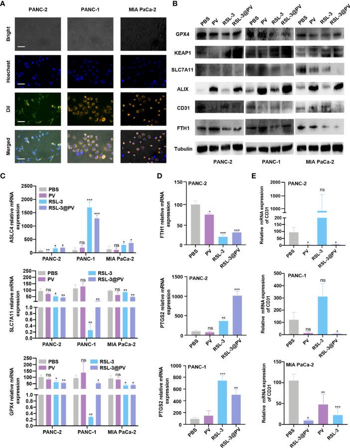
Pancreatic ductal adenocarcinoma (PDAC) is one of the most malignant cancers. It is characterized by stromal richness, lack of blood supply and special metabolic reprogramming in the tumor microenvironment, which is difficult to treat and easy to metastase. Great efforts have been made to develop new drugs which can pass through the stroma and are more effective than traditional chemotherapeutics, such as ferroptosis inducers-Erastin and RSL-3. As current anti-angiogenic therapy drugs alone are suboptimal for PDAC, novel vascular disruption agents in combination with ferroptosis inducers might provide a possible solution. Here, we designed human platelet vesicles (PVs) to camouflage RSL-3 to enhance drug uptake rate by tumor cells and circulation time , deteriorating the tumor vessels and resulting in tumor embolism to cut the nutrient supply as well as causing cell death due to excessive lipid peroxidation. The RSL-3@PVs can also cause the classic ferroptosis-related change of mitochondrial morphology, with changes in cellular redox levels. Besides that, RSL-3@PVs has been proved to have great biological safety profile and . This study demonstrates the promising potential of integrating PVs and RSL-3 as a combination therapy for improving the outcome of PDAC.
胰腺导管腺癌 (PDAC) 是最恶性的癌症之一。其特征是基质丰富、肿瘤微环境中供血不足和特殊的代谢重编程,这使得其难以治疗且易于转移。为了开发能够穿透基质且比传统化疗药物更有效的新药,如铁死亡诱导剂-Erastin 和 RSL-3,人们付出了巨大努力。由于目前的抗血管生成治疗药物对 PDAC 效果不佳,新型血管破坏剂与铁死亡诱导剂联合使用可能是一种可行的解决方案。在这里,我们设计了人血小板囊泡 (PVs) 来伪装 RSL-3,以提高肿瘤细胞的摄取率和循环时间,使肿瘤血管恶化并导致肿瘤栓塞,切断营养供应,同时由于脂质过氧化过度导致细胞死亡。RSL-3@PVs 还可以导致线粒体形态的典型铁死亡相关变化,改变细胞内氧化还原水平。此外,已经证明 RSL-3@PVs 具有很好的生物安全性。本研究表明,将 PVs 和 RSL-3 相结合作为一种联合治疗方法,具有改善 PDAC 治疗效果的巨大潜力。