The State Key Laboratory of Pharmaceutical Biotechnology, The University of Hong Kong, Hong Kong, China.
Department of Medicine, The University of Hong Kong, Hong Kong, China.
Theranostics. 2022 Feb 28;12(6):2502-2518. doi: 10.7150/thno.63824. eCollection 2022.
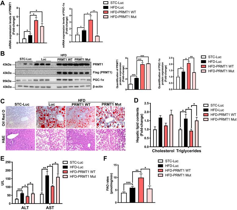
: Over-nutrition will lead to overexpression of PRMT1 but protein hypomethylation is observed in the liver of obese subjects. The dynamic alteration of the expression and methyltransferase activity of PRMT1 in the progression of fatty liver diseases remains elusive. : We used recombinant adeno-associated virus-mediated gene delivery system to manipulate the hepatic PRMT1 expression level in diet-induced obese mice to investigate the role of PRMT1 in hepatic steatosis. We further utilized a cohort of obese humans with biopsy-proven nonalcoholic fatty liver disease to support our observations in mouse model. : We demonstrated that knockdown of PRMT1 promoted steatosis development in liver of high-fat diet (HFD) fed mice. Over-expression of wild-type PRMT1, but not methyltransferase-defective mutant PRMT1, could alleviate diet-induced hepatic steatosis. The observation is conserved in the specimens of obese humans with biopsy-proven nonalcoholic fatty liver disease. Mechanistically, methyltransferase activity of PRMT1 was required to induce PGC-1α mRNA expression via recruitment of HNF-4α to the promoter of PGC-1α, and hence attenuated HFD-induced hepatic steatosis by enhancing PGC-1α-mediated fatty acid oxidation. : Our results identify that activation of the PRMT1/HNF-4α/PGC-1α signaling is a potential therapeutic strategy for combating non-alcoholic fatty liver disease of obese subjects.
营养过剩会导致 PRMT1 过度表达,但肥胖患者的肝脏中观察到蛋白质低甲基化。PRMT1 在脂肪性肝病进展过程中的表达和甲基转移酶活性的动态变化仍不清楚。我们使用重组腺相关病毒介导的基因传递系统来操纵饮食诱导肥胖小鼠肝脏中的 PRMT1 表达水平,以研究 PRMT1 在肝脂肪变性中的作用。我们进一步利用一组肥胖患者的活检证实的非酒精性脂肪性肝病的样本,来支持我们在小鼠模型中的观察结果。我们证明,PRMT1 的敲低促进了高脂肪饮食(HFD)喂养小鼠肝脏的脂肪变性发展。野生型 PRMT1 的过表达,而不是甲基转移酶缺陷突变型 PRMT1 的过表达,可以减轻饮食诱导的肝脂肪变性。这一观察结果在肥胖患者的活检证实的非酒精性脂肪性肝病标本中得到了保守。从机制上讲,PRMT1 的甲基转移酶活性通过募集 HNF-4α 到 PGC-1α 的启动子,从而诱导 PGC-1α mRNA 表达,因此通过增强 PGC-1α 介导的脂肪酸氧化来减弱 HFD 诱导的肝脂肪变性。我们的结果表明,激活 PRMT1/HNF-4α/PGC-1α 信号通路是治疗肥胖患者非酒精性脂肪性肝病的一种潜在治疗策略。