• 文献检索
  • 文档翻译
  • 深度研究
  • 学术资讯
  • Suppr Zotero 插件Zotero 插件
  • 邀请有礼
  • 套餐&价格
  • 历史记录
应用&插件
Suppr Zotero 插件Zotero 插件浏览器插件Mac 客户端Windows 客户端微信小程序
定价
高级版会员购买积分包购买API积分包
服务
文献检索文档翻译深度研究API 文档MCP 服务
关于我们
关于 Suppr公司介绍联系我们用户协议隐私条款
关注我们

Suppr 超能文献

核心技术专利:CN118964589B侵权必究
粤ICP备2023148730 号-1Suppr @ 2026

文献检索

告别复杂PubMed语法,用中文像聊天一样搜索,搜遍4000万医学文献。AI智能推荐,让科研检索更轻松。

立即免费搜索

文件翻译

保留排版,准确专业,支持PDF/Word/PPT等文件格式,支持 12+语言互译。

免费翻译文档

深度研究

AI帮你快速写综述,25分钟生成高质量综述,智能提取关键信息,辅助科研写作。

立即免费体验

两种不同的治疗方法用于诱导多能干细胞衍生肺类器官中的 SARS-CoV-2。

Two Different Therapeutic Approaches for SARS-CoV-2 in hiPSCs-Derived Lung Organoids.

机构信息

Department of Biomedicine and Prevention, University of Rome Tor Vergata, Via Montpellier, 1, 00133 Rome, Italy.

Department of Systems Medicine, University of Rome Tor Vergata, Via Montpellier, 1, 00133 Rome, Italy.

出版信息

Cells. 2022 Apr 5;11(7):1235. doi: 10.3390/cells11071235.

DOI:10.3390/cells11071235
PMID:35406799
原文链接:https://pmc.ncbi.nlm.nih.gov/articles/PMC8997767/
Abstract

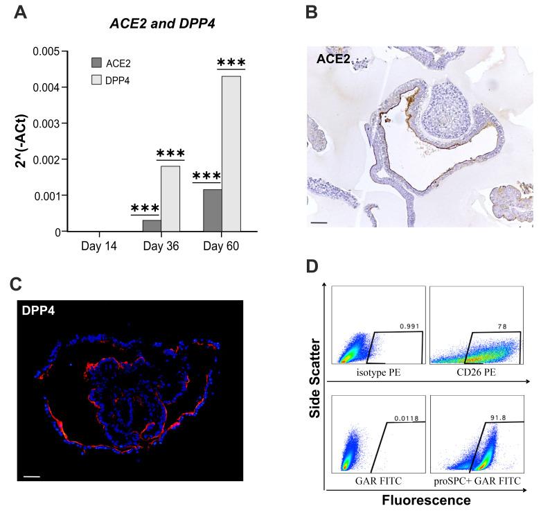
The global health emergency for SARS-CoV-2 (COVID-19) created an urgent need to develop new treatments and therapeutic drugs. In this study, we tested, for the first time on human cells, a new tetravalent neutralizing antibody (15033-7) targeting Spike protein and a synthetic peptide homologous to dipeptidyl peptidase-4 (DPP4) receptor on host cells. Both could represent powerful immunotherapeutic candidates for COVID-19 treatment. The infection begins in the proximal airways, namely the alveolar type 2 (AT2) cells of the distal lung, which express both ACE2 and DPP4 receptors. Thus, to evaluate the efficacy of both approaches, we developed three-dimensional (3D) complex lung organoid structures (hLORGs) derived from human-induced pluripotent stem cells (iPSCs) and resembling the in vivo organ. Afterward, hLORGs were infected by different SARS-CoV-2 S pseudovirus variants and treated by the Ab15033-7 or DPP4 peptide. Using both approaches, we observed a significant reduction of viral entry and a modulation of the expression of genes implicated in innate immunity and inflammatory response. These data demonstrate the efficacy of such approaches in strongly reducing the infection efficiency in vitro and, importantly, provide proof-of-principle evidence that hiPSC-derived hLORGs represent an ideal in vitro system for testing both therapeutic and preventive modalities against COVID-19.

摘要

针对 SARS-CoV-2(COVID-19)的全球卫生紧急情况迫切需要开发新的治疗方法和治疗药物。在这项研究中,我们首次在人类细胞上测试了一种针对 Spike 蛋白的新型四价中和抗体(15033-7)和一种与宿主细胞上二肽基肽酶 4(DPP4)受体同源的合成肽。这两者都可能成为 COVID-19 治疗的强大免疫治疗候选物。感染始于近端气道,即远端肺部的肺泡 2 型(AT2)细胞,这些细胞表达 ACE2 和 DPP4 受体。因此,为了评估这两种方法的疗效,我们开发了源自人诱导多能干细胞(iPSC)的三维(3D)复杂肺类器官结构(hLORGs),并类似于体内器官。随后,hLORGs 被不同的 SARS-CoV-2 S 假病毒变体感染,并接受 Ab15033-7 或 DPP4 肽治疗。通过这两种方法,我们观察到病毒进入的显著减少,以及参与先天免疫和炎症反应的基因表达的调节。这些数据表明,这些方法在体外强烈降低感染效率方面是有效的,并且重要的是,提供了原理证明证据,表明 hiPSC 衍生的 hLORGs 代表了测试 COVID-19 治疗和预防方式的理想体外系统。

https://cdn.ncbi.nlm.nih.gov/pmc/blobs/73a1/8997767/4a35fdd5279f/cells-11-01235-g005.jpg
https://cdn.ncbi.nlm.nih.gov/pmc/blobs/73a1/8997767/55b1b9e395ff/cells-11-01235-g001.jpg
https://cdn.ncbi.nlm.nih.gov/pmc/blobs/73a1/8997767/19f13e2b1fe4/cells-11-01235-g002.jpg
https://cdn.ncbi.nlm.nih.gov/pmc/blobs/73a1/8997767/360abba88b7b/cells-11-01235-g003.jpg
https://cdn.ncbi.nlm.nih.gov/pmc/blobs/73a1/8997767/475c410e9bdb/cells-11-01235-g004.jpg
https://cdn.ncbi.nlm.nih.gov/pmc/blobs/73a1/8997767/4a35fdd5279f/cells-11-01235-g005.jpg
https://cdn.ncbi.nlm.nih.gov/pmc/blobs/73a1/8997767/55b1b9e395ff/cells-11-01235-g001.jpg
https://cdn.ncbi.nlm.nih.gov/pmc/blobs/73a1/8997767/19f13e2b1fe4/cells-11-01235-g002.jpg
https://cdn.ncbi.nlm.nih.gov/pmc/blobs/73a1/8997767/360abba88b7b/cells-11-01235-g003.jpg
https://cdn.ncbi.nlm.nih.gov/pmc/blobs/73a1/8997767/475c410e9bdb/cells-11-01235-g004.jpg
https://cdn.ncbi.nlm.nih.gov/pmc/blobs/73a1/8997767/4a35fdd5279f/cells-11-01235-g005.jpg

相似文献

1
Two Different Therapeutic Approaches for SARS-CoV-2 in hiPSCs-Derived Lung Organoids.两种不同的治疗方法用于诱导多能干细胞衍生肺类器官中的 SARS-CoV-2。
Cells. 2022 Apr 5;11(7):1235. doi: 10.3390/cells11071235.
2
Revealing Tissue-Specific SARS-CoV-2 Infection and Host Responses using Human Stem Cell-Derived Lung and Cerebral Organoids.利用人干细胞衍生的肺和脑类器官揭示组织特异性 SARS-CoV-2 感染和宿主反应。
Stem Cell Reports. 2021 Mar 9;16(3):437-445. doi: 10.1016/j.stemcr.2021.02.005. Epub 2021 Feb 12.
3
Host metabolism dysregulation and cell tropism identification in human airway and alveolar organoids upon SARS-CoV-2 infection.SARS-CoV-2 感染后人类气道和肺泡类器官中的宿主代谢失调和细胞嗜性鉴定。
Protein Cell. 2021 Sep;12(9):717-733. doi: 10.1007/s13238-020-00811-w. Epub 2020 Dec 12.
4
Peptide Platform as a Powerful Tool in the Fight against COVID-19.肽平台作为抗击新冠疫情的有力工具
Viruses. 2021 Aug 23;13(8):1667. doi: 10.3390/v13081667.
5
Dipeptidyl peptidase-4 (DPP4) inhibition in COVID-19.二肽基肽酶-4(DPP4)抑制剂在 COVID-19 中的作用。
Acta Diabetol. 2020 Jul;57(7):779-783. doi: 10.1007/s00592-020-01539-z. Epub 2020 Jun 6.
6
The original strain of SARS-CoV-2, the Delta variant, and the Omicron variant infect microglia efficiently, in contrast to their inability to infect neurons: Analysis using 2D and 3D cultures.原始的 SARS-CoV-2 株、Delta 变体和奥密克戎变体有效地感染小胶质细胞,而不能感染神经元:使用 2D 和 3D 培养物进行的分析。
Exp Neurol. 2023 May;363:114379. doi: 10.1016/j.expneurol.2023.114379. Epub 2023 Mar 11.
7
Development of alveolar and airway cells from human iPS cells: toward SARS-CoV-2 research and drug toxicity testing.从人诱导多能干细胞中分化出肺泡和气道细胞:用于 SARS-CoV-2 研究和药物毒性测试。
J Toxicol Sci. 2021;46(9):425-435. doi: 10.2131/jts.46.425.
8
Generation of Complete Multi-Cell Type Lung Organoids From Human Embryonic and Patient-Specific Induced Pluripotent Stem Cells for Infectious Disease Modeling and Therapeutics Validation.从人类胚胎干细胞和患者特异性诱导多能干细胞生成完整的多细胞类型肺类器官用于传染病建模和治疗验证。
Curr Protoc Stem Cell Biol. 2020 Sep;54(1):e118. doi: 10.1002/cpsc.118.
9
A multi-organoid platform identifies CIART as a key factor for SARS-CoV-2 infection.多器官类器官平台鉴定 CIART 是 SARS-CoV-2 感染的关键因素。
Nat Cell Biol. 2023 Mar;25(3):381-389. doi: 10.1038/s41556-023-01095-y. Epub 2023 Mar 13.
10
Human Organotypic Airway and Lung Organoid Cells of Bronchiolar and Alveolar Differentiation Are Permissive to Infection by Influenza and SARS-CoV-2 Respiratory Virus.人器官型气道和肺泡分化的肺类器官细胞允许流感和 SARS-CoV-2 呼吸道病毒感染。
Front Cell Infect Microbiol. 2022 Mar 14;12:841447. doi: 10.3389/fcimb.2022.841447. eCollection 2022.

引用本文的文献

1
The influence of SARS-CoV-2 spike protein exposure on retinal development in the human retinal organoids.严重急性呼吸综合征冠状病毒2(SARS-CoV-2)刺突蛋白暴露对人视网膜类器官视网膜发育的影响。
Cell Biosci. 2025 Apr 11;15(1):43. doi: 10.1186/s13578-025-01383-0.
2
Advances in the Development and Application of Human Organoids: Techniques, Applications, and Future Perspectives.人类类器官的开发与应用进展:技术、应用及未来展望
Cell Transplant. 2025 Jan-Dec;34:9636897241303271. doi: 10.1177/09636897241303271.
3
Characterization of the symmetrical benzimidazole twin drug TL1228: the role as viral entry inhibitor for fighting COVID-19.

本文引用的文献

1
Organoid-based expansion of patient-derived primary alveolar type 2 cells for establishment of alveolus epithelial Lung-Chip cultures.基于类器官的患者来源原代肺泡 II 型细胞扩增,用于建立肺泡上皮肺芯片培养。
Am J Physiol Lung Cell Mol Physiol. 2022 Apr 1;322(4):L526-L538. doi: 10.1152/ajplung.00153.2021. Epub 2022 Feb 9.
2
Interrelationship between 2019-nCov receptor DPP4 and diabetes mellitus targets based on protein interaction network.基于蛋白质相互作用网络的 2019-nCov 受体 DPP4 与糖尿病靶点的相互关系。
Sci Rep. 2022 Jan 7;12(1):188. doi: 10.1038/s41598-021-03912-6.
3
Omicron SARS-CoV-2 new variant: global prevalence and biological and clinical characteristics.
对称苯并咪唑双联药物 TL1228 的特性:作为抗 COVID-19 的病毒进入抑制剂的作用。
Biol Direct. 2024 Oct 16;19(1):93. doi: 10.1186/s13062-024-00523-9.
4
iPSC-derived lung and lung cancer organoid model to evaluate cisplatin encapsulated autologous iPSC-derived mesenchymal stromal cell-isolated extracellular vesicles.用于评估顺铂包裹的自体诱导多能干细胞衍生的间充质基质细胞分离的细胞外囊泡的诱导多能干细胞衍生的肺和肺癌类器官模型
Stem Cell Res Ther. 2024 Aug 7;15(1):246. doi: 10.1186/s13287-024-03862-6.
5
A Dynamic and Effective Peptide-Based Strategy for Promptly Addressing Emerging SARS-CoV-2 Variants of Concern.一种动态有效的基于肽的策略,用于迅速应对新出现的严重急性呼吸综合征冠状病毒2(SARS-CoV-2)关注变异株。
Pharmaceuticals (Basel). 2024 Jul 4;17(7):891. doi: 10.3390/ph17070891.
6
Design and Realization of Lung Organoid Cultures for COVID-19 Applications.用于 COVID-19 应用的肺类器官培养物的设计与实现
Biodes Manuf. 2023 Nov;6(6):646-660. doi: 10.1007/s42242-023-00255-1. Epub 2023 Oct 3.
7
Mapping the scientific output of organoids for animal and human modeling infectious diseases: a bibliometric assessment.类器官在动物和人类传染病建模方面的科学产出图谱:文献计量评估。
Vet Res. 2024 Jun 26;55(1):81. doi: 10.1186/s13567-024-01333-7.
8
Organoids as preclinical models of human disease: progress and applications.类器官作为人类疾病的临床前模型:进展与应用
Med Rev (2021). 2024 Mar 14;4(2):129-153. doi: 10.1515/mr-2023-0047. eCollection 2024 Apr.
9
Advanced lung organoids for respiratory system and pulmonary disease modeling.用于呼吸系统和肺部疾病建模的高级肺类器官
J Tissue Eng. 2024 Feb 22;15:20417314241232502. doi: 10.1177/20417314241232502. eCollection 2024 Jan-Dec.
10
Modifications of lipid pathways restrict SARS-CoV-2 propagation in human induced pluripotent stem cell-derived 3D airway organoids.脂质代谢通路的修饰可限制 SARS-CoV-2 在人诱导多能干细胞衍生的 3D 气道类器官中的复制。
J Adv Res. 2024 Jun;60:127-140. doi: 10.1016/j.jare.2023.08.005. Epub 2023 Aug 7.
奥密克戎 SARS-CoV-2 新变体:全球流行情况以及生物学和临床特征。
Eur Rev Med Pharmacol Sci. 2021 Dec;25(24):8012-8018. doi: 10.26355/eurrev_202112_27652.
4
SARS-CoV-2 Omicron variant: Characteristics and prevention.严重急性呼吸综合征冠状病毒2型奥密克戎变异株:特征与预防
MedComm (2020). 2021 Dec 16;2(4):838-845. doi: 10.1002/mco2.110. eCollection 2021 Dec.
5
Comments on 'An airway organoid-based screen identifies a role for the HIF1α‒glycolysis axis in SARS-CoV-2 infection'.对《基于气道类器官的筛选揭示HIF1α-糖酵解轴在SARS-CoV-2感染中的作用》的评论
J Mol Cell Biol. 2022 Feb 24;14(1). doi: 10.1093/jmcb/mjab075.
6
Natriuretic peptides are neuroprotective on in vitro models of PD and promote dopaminergic differentiation of hiPSCs-derived neurons via the Wnt/β-catenin signaling.利钠肽对帕金森病的体外模型具有神经保护作用,并通过Wnt/β-连环蛋白信号通路促进人诱导多能干细胞衍生神经元的多巴胺能分化。
Cell Death Discov. 2021 Nov 1;7(1):330. doi: 10.1038/s41420-021-00723-6.
7
Mechanisms of SARS-CoV-2 entry into cells.SARS-CoV-2 进入细胞的机制。
Nat Rev Mol Cell Biol. 2022 Jan;23(1):3-20. doi: 10.1038/s41580-021-00418-x. Epub 2021 Oct 5.
8
Peptide Platform as a Powerful Tool in the Fight against COVID-19.肽平台作为抗击新冠疫情的有力工具
Viruses. 2021 Aug 23;13(8):1667. doi: 10.3390/v13081667.
9
Tetravalent SARS-CoV-2 Neutralizing Antibodies Show Enhanced Potency and Resistance to Escape Mutations.四价 SARS-CoV-2 中和抗体表现出增强的效力和对逃逸突变的抗性。
J Mol Biol. 2021 Sep 17;433(19):167177. doi: 10.1016/j.jmb.2021.167177. Epub 2021 Jul 28.
10
Does the SARS-CoV-2 Spike Protein Receptor Binding Domain Interact Effectively with the DPP4 (CD26) Receptor? A Molecular Docking Study.SARS-CoV-2 刺突蛋白受体结合域是否能与 DPP4(CD26)受体有效相互作用?一项分子对接研究。
Int J Mol Sci. 2021 Jun 29;22(13):7001. doi: 10.3390/ijms22137001.