• 文献检索
  • 文档翻译
  • 深度研究
  • 学术资讯
  • Suppr Zotero 插件Zotero 插件
  • 邀请有礼
  • 套餐&价格
  • 历史记录
应用&插件
Suppr Zotero 插件Zotero 插件浏览器插件Mac 客户端Windows 客户端微信小程序
定价
高级版会员购买积分包购买API积分包
服务
文献检索文档翻译深度研究API 文档MCP 服务
关于我们
关于 Suppr公司介绍联系我们用户协议隐私条款
关注我们

Suppr 超能文献

核心技术专利:CN118964589B侵权必究
粤ICP备2023148730 号-1Suppr @ 2026

文献检索

告别复杂PubMed语法,用中文像聊天一样搜索,搜遍4000万医学文献。AI智能推荐,让科研检索更轻松。

立即免费搜索

文件翻译

保留排版,准确专业,支持PDF/Word/PPT等文件格式,支持 12+语言互译。

免费翻译文档

深度研究

AI帮你快速写综述,25分钟生成高质量综述,智能提取关键信息,辅助科研写作。

立即免费体验

成纤维细胞生长因子 21 抑制皮肤中的 - 介炎症反应。

Suppression of -Mediated Inflammatory Reactions by Fibroblast Growth Factor 21 in Skin.

机构信息

School of Pharmaceutical Sciences, Wenzhou Medical University, Wenzhou 325015, China.

出版信息

Int J Mol Sci. 2022 Mar 25;23(7):3589. doi: 10.3390/ijms23073589.

DOI:10.3390/ijms23073589
PMID:35408949
原文链接:https://pmc.ncbi.nlm.nih.gov/articles/PMC8998725/
Abstract

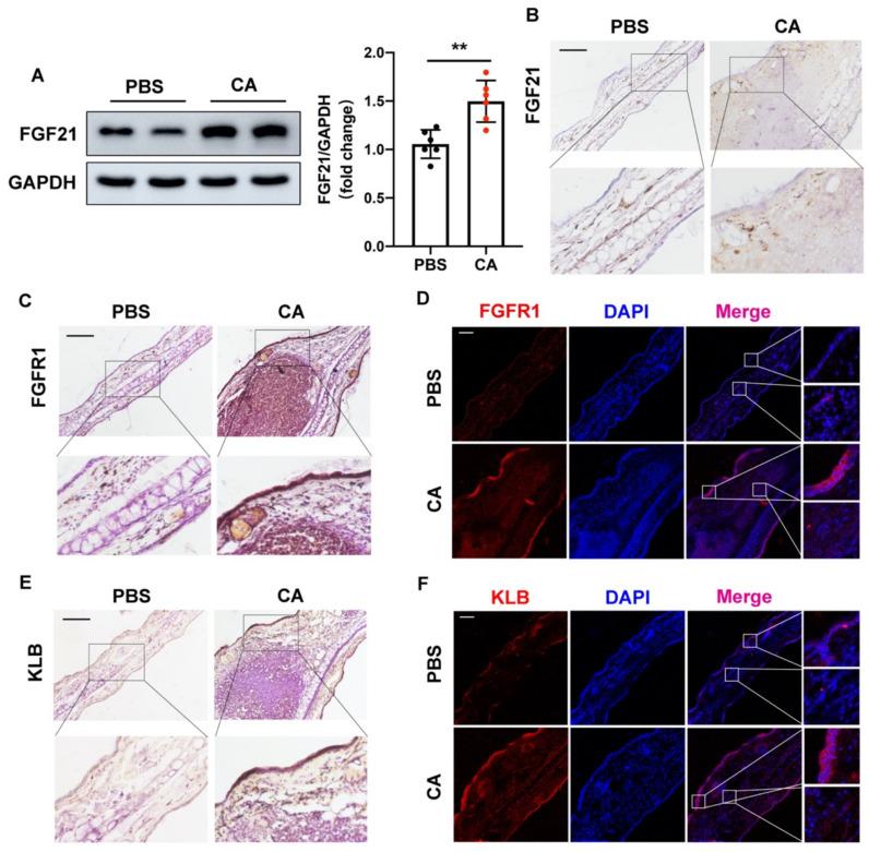
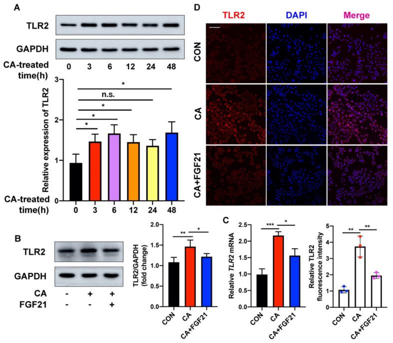
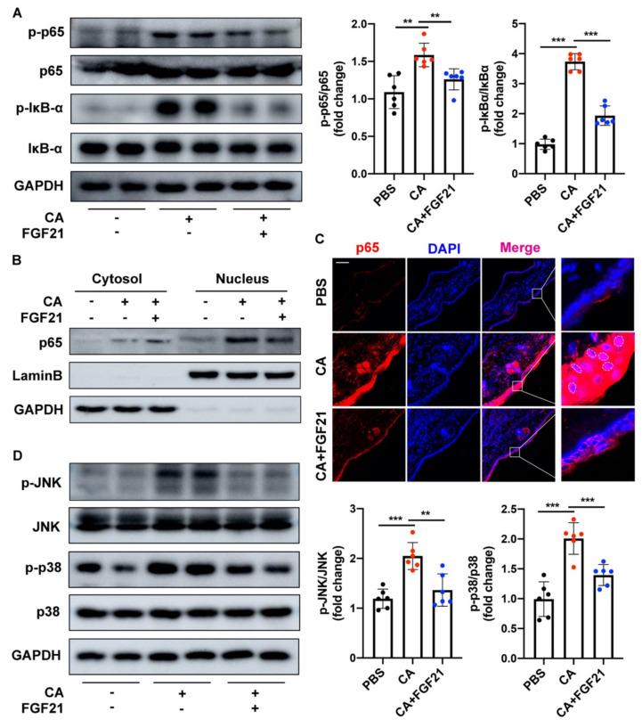
() is a common commensal bacterium that is closely associated with the pathogenesis of acne. Fibroblast growth factor 21 (FGF21), as a favorable regulator of glucose and lipid metabolism and insulin sensitivity, was recently shown to exert anti-inflammatory effects. The role and mechanism of FGF21 in the inflammatory reactions induced by , however, have not been determined. The present study shows that FGF21 in the dermis inhibits epidermal -induced inflammation in a paracrine manner while it functions on the epidermal layer through a receptor complex consisting of FGF receptor 1 (FGFR1) and β-Klotho (KLB). The effects of FGF21 in heat-killed -induced HaCaT cells and living -injected mouse ears were examined. In the presence of , FGF21 largely counteracted the activation of Toll-like receptor 2 (TLR2), the downstream nuclear factor-κB (NF-κB), and mitogen-activated protein kinase (MAPK) signaling pathways induced by . FGF21 also significantly reduced the expression of proinflammatory cytokines, including interleukin (IL)-1β, IL-6, IL-8, and tumor necrosis factor (TNF)-α. Taken together, these findings indicate that FGF21 suppresses -induced inflammation and might be used clinically in the management and treatment of acne.

摘要

痤疮丙酸杆菌是一种常见的共生菌,与痤疮的发病机制密切相关。成纤维细胞生长因子 21(FGF21)作为葡萄糖和脂质代谢以及胰岛素敏感性的有利调节剂,最近被证明具有抗炎作用。然而,FGF21 在 诱导的炎症反应中的作用和机制尚未确定。本研究表明,真皮中的 FGF21 通过由成纤维细胞生长因子受体 1(FGFR1)和 β-Klotho(KLB)组成的受体复合物以旁分泌方式抑制表皮诱导的炎症,而在表皮层通过该受体复合物发挥作用。研究了 FGF21 在热灭活 诱导的 HaCaT 细胞和活体注射的小鼠耳朵中的作用。在 的存在下,FGF21 很大程度上抵消了由 诱导的 Toll 样受体 2(TLR2)、下游核因子-κB(NF-κB)和丝裂原活化蛋白激酶(MAPK)信号通路的激活。FGF21 还显著降低了促炎细胞因子,包括白细胞介素(IL)-1β、IL-6、IL-8 和肿瘤坏死因子(TNF)-α的表达。综上所述,这些发现表明 FGF21 抑制 诱导的炎症,并且可能在痤疮的管理和治疗中临床应用。

https://cdn.ncbi.nlm.nih.gov/pmc/blobs/a51e/8998725/68c2680ef39a/ijms-23-03589-g008.jpg
https://cdn.ncbi.nlm.nih.gov/pmc/blobs/a51e/8998725/deafeabd6fe4/ijms-23-03589-g001.jpg
https://cdn.ncbi.nlm.nih.gov/pmc/blobs/a51e/8998725/b2c469d36211/ijms-23-03589-g002.jpg
https://cdn.ncbi.nlm.nih.gov/pmc/blobs/a51e/8998725/c00e3bd18f4e/ijms-23-03589-g003.jpg
https://cdn.ncbi.nlm.nih.gov/pmc/blobs/a51e/8998725/d949e57db7d3/ijms-23-03589-g004.jpg
https://cdn.ncbi.nlm.nih.gov/pmc/blobs/a51e/8998725/aa37d607c45e/ijms-23-03589-g005.jpg
https://cdn.ncbi.nlm.nih.gov/pmc/blobs/a51e/8998725/2c325ffa7782/ijms-23-03589-g006.jpg
https://cdn.ncbi.nlm.nih.gov/pmc/blobs/a51e/8998725/96957a14e33f/ijms-23-03589-g007.jpg
https://cdn.ncbi.nlm.nih.gov/pmc/blobs/a51e/8998725/68c2680ef39a/ijms-23-03589-g008.jpg
https://cdn.ncbi.nlm.nih.gov/pmc/blobs/a51e/8998725/deafeabd6fe4/ijms-23-03589-g001.jpg
https://cdn.ncbi.nlm.nih.gov/pmc/blobs/a51e/8998725/b2c469d36211/ijms-23-03589-g002.jpg
https://cdn.ncbi.nlm.nih.gov/pmc/blobs/a51e/8998725/c00e3bd18f4e/ijms-23-03589-g003.jpg
https://cdn.ncbi.nlm.nih.gov/pmc/blobs/a51e/8998725/d949e57db7d3/ijms-23-03589-g004.jpg
https://cdn.ncbi.nlm.nih.gov/pmc/blobs/a51e/8998725/aa37d607c45e/ijms-23-03589-g005.jpg
https://cdn.ncbi.nlm.nih.gov/pmc/blobs/a51e/8998725/2c325ffa7782/ijms-23-03589-g006.jpg
https://cdn.ncbi.nlm.nih.gov/pmc/blobs/a51e/8998725/96957a14e33f/ijms-23-03589-g007.jpg
https://cdn.ncbi.nlm.nih.gov/pmc/blobs/a51e/8998725/68c2680ef39a/ijms-23-03589-g008.jpg

相似文献

1
Suppression of -Mediated Inflammatory Reactions by Fibroblast Growth Factor 21 in Skin.成纤维细胞生长因子 21 抑制皮肤中的 - 介炎症反应。
Int J Mol Sci. 2022 Mar 25;23(7):3589. doi: 10.3390/ijms23073589.
2
Polyphyllin I Inhibits Propionibacterium acnes-Induced Inflammation In Vitro.重楼皂苷 I 抑制痤疮丙酸杆菌诱导的炎症反应的体外研究。
Inflammation. 2019 Feb;42(1):35-44. doi: 10.1007/s10753-018-0870-z.
3
Pro-inflammatory activity of Cutibacterium acnes phylotype IA and extracellular vesicles: An in vitro study.痤疮丙酸杆菌IA型菌株和细胞外囊泡的促炎活性:一项体外研究。
Exp Dermatol. 2024 Aug;33(8):e15150. doi: 10.1111/exd.15150.
4
Viaminate ameliorates Propionibacterium acnes-induced acne via inhibition of the TLR2/NF-κB and MAPK pathways in rats.维胺酯通过抑制 TLR2/NF-κB 和 MAPK 通路改善痤疮丙酸杆菌诱导的大鼠痤疮。
Naunyn Schmiedebergs Arch Pharmacol. 2023 Jul;396(7):1487-1500. doi: 10.1007/s00210-022-02379-0. Epub 2023 Feb 9.
5
Sulforaphene Attenuates -Induced Inflammation.萝卜硫素可减轻 - 诱导的炎症。
J Microbiol Biotechnol. 2022 Nov 28;32(11):1390-1395. doi: 10.4014/jmb.2209.09051. Epub 2022 Oct 30.
6
Inhibitory effects of bee venom on Propionibacterium acnes-induced inflammatory skin disease in an animal model.蜂毒对动物模型中痤疮丙酸杆菌诱导的炎症性皮肤病的抑制作用。
Int J Mol Med. 2014 Nov;34(5):1341-8. doi: 10.3892/ijmm.2014.1933. Epub 2014 Sep 12.
7
Piceatannol Inhibits P. acnes-Induced Keratinocyte Proliferation and Migration by Downregulating Oxidative Stress and the Inflammatory Response.白皮杉醇通过下调氧化应激和炎症反应抑制 P. acnes 诱导的角质形成细胞增殖和迁移。
Inflammation. 2020 Feb;43(1):347-357. doi: 10.1007/s10753-019-01125-8.
8
Heat-killed Propionibacterium acnes is capable of inducing inflammatory responses in skin.热灭活痤疮丙酸杆菌能够在皮肤中引发炎症反应。
Exp Dermatol. 2009 Dec;18(12):1070-2. doi: 10.1111/j.1600-0625.2009.00891.x.
9
Rosmarinus officinalis extract suppresses Propionibacterium acnes-induced inflammatory responses.迷迭香提取物可抑制痤疮丙酸杆菌诱导的炎症反应。
J Med Food. 2013 Apr;16(4):324-33. doi: 10.1089/jmf.2012.2577. Epub 2013 Mar 20.
10
TNIP1 Regulates -Induced Innate Immune Functions in Epidermal Keratinocytes.TNIP1 调节表皮角质形成细胞中 - 诱导的固有免疫功能。
Front Immunol. 2018 Sep 24;9:2155. doi: 10.3389/fimmu.2018.02155. eCollection 2018.

引用本文的文献

1
The role of multiomics in revealing the mechanism of skin repair and regeneration.多组学在揭示皮肤修复和再生机制中的作用。
Front Pharmacol. 2025 Jan 17;16:1497988. doi: 10.3389/fphar.2025.1497988. eCollection 2025.
2
Fibroblast Growth Factor 21 Confers Protection Against Asthma Through Inhibition of NLRP3 Inflammasome Activation.成纤维细胞生长因子21通过抑制NLRP3炎性小体激活对哮喘具有保护作用。
Inflammation. 2024 Dec 27. doi: 10.1007/s10753-024-02222-z.
3
New insights into the role of Klotho in inflammation and fibrosis: molecular and cellular mechanisms.

本文引用的文献

1
FGF21 promotes migration and differentiation of epidermal cells during wound healing via SIRT1-dependent autophagy.成纤维细胞生长因子 21 通过 SIRT1 依赖性自噬促进伤口愈合过程中表皮细胞的迁移和分化。
Br J Pharmacol. 2022 Mar;179(5):1102-1121. doi: 10.1111/bph.15701. Epub 2021 Nov 16.
2
TLR2 Deficiency Exacerbates Imiquimod-Induced Psoriasis-Like Skin Inflammation through Decrease in Regulatory T Cells and Impaired IL-10 Production.TLR2 缺陷通过减少调节性 T 细胞和损害 IL-10 产生而加剧咪喹莫特诱导的银屑病样皮肤炎症。
Int J Mol Sci. 2020 Nov 13;21(22):8560. doi: 10.3390/ijms21228560.
3
A Method for Isolating and Culturing Skin Cells: Application to Endothelial Cells, Fibroblasts, Keratinocytes, and Melanocytes From Punch Biopsies in Systemic Sclerosis Skin.
Klotho 在炎症和纤维化中的作用的新见解:分子和细胞机制。
Front Immunol. 2024 Sep 6;15:1454142. doi: 10.3389/fimmu.2024.1454142. eCollection 2024.
4
Effects of 15% Azelaic Acid Gel in the Management of Post-Inflammatory Erythema and Post-Inflammatory Hyperpigmentation in Acne Vulgaris.15%壬二酸凝胶对寻常痤疮炎症后红斑及炎症后色素沉着的治疗效果
Dermatol Ther (Heidelb). 2024 May;14(5):1293-1314. doi: 10.1007/s13555-024-01176-2. Epub 2024 May 11.
5
Acne-induced pathological scars: pathophysiology and current treatments.痤疮所致病理性瘢痕:病理生理学与当前治疗方法
Burns Trauma. 2024 Apr 5;12:tkad060. doi: 10.1093/burnst/tkad060. eCollection 2024.
6
The updates and implications of cutaneous microbiota in acne.皮肤微生物群在痤疮中的更新与影响
Cell Biosci. 2023 Jun 21;13(1):113. doi: 10.1186/s13578-023-01072-w.
7
Hydrolyzed Collagen Induces an Anti-Inflammatory Response That Induces Proliferation of Skin Fibroblast and Keratinocytes.水解胶原蛋白可诱导抗炎反应,从而促进皮肤成纤维细胞和角质形成细胞的增殖。
Nutrients. 2022 Nov 23;14(23):4975. doi: 10.3390/nu14234975.
一种从系统性硬化症皮肤活检中分离和培养皮肤细胞的方法:用于分离和培养内皮细胞、成纤维细胞、角质形成细胞和黑素细胞的应用。
Front Immunol. 2020 Oct 7;11:566607. doi: 10.3389/fimmu.2020.566607. eCollection 2020.
4
Fibroblast growth factor 21 alleviates acute pancreatitis via activation of the Sirt1-autophagy signalling pathway.成纤维细胞生长因子 21 通过激活 Sirt1-自噬信号通路缓解急性胰腺炎。
J Cell Mol Med. 2020 May;24(9):5341-5351. doi: 10.1111/jcmm.15190. Epub 2020 Mar 31.
5
FGF21 Attenuated LPS-Induced Depressive-Like Behavior Inhibiting the Inflammatory Pathway.成纤维细胞生长因子21通过抑制炎症途径减轻脂多糖诱导的抑郁样行为。
Front Pharmacol. 2020 Feb 28;11:154. doi: 10.3389/fphar.2020.00154. eCollection 2020.
6
Toll-like Receptors and the Control of Immunity. toll 样受体与免疫的调控。
Cell. 2020 Mar 19;180(6):1044-1066. doi: 10.1016/j.cell.2020.02.041. Epub 2020 Mar 11.
7
Targeting FGF21 for the Treatment of Nonalcoholic Steatohepatitis.靶向成纤维细胞生长因子21治疗非酒精性脂肪性肝炎
Trends Pharmacol Sci. 2020 Mar;41(3):199-208. doi: 10.1016/j.tips.2019.12.005. Epub 2020 Jan 21.
8
Fibroblasts to Keratinocytes Redox Signaling: The Possible Role of ROS in Psoriatic Plaque Formation.成纤维细胞向角质形成细胞的氧化还原信号传导:活性氧在银屑病斑块形成中的可能作用。
Antioxidants (Basel). 2019 Nov 18;8(11):566. doi: 10.3390/antiox8110566.
9
The FGF metabolic axis.FGF 代谢轴。
Front Med. 2019 Oct;13(5):511-530. doi: 10.1007/s11684-019-0711-y. Epub 2019 Sep 7.
10
Suppression of -Induced Skin Inflammation by Extract and Its Major Constituent Eucalyptol.桉叶油素及其主要成分对 -诱导的皮肤炎症的抑制作用。
Int J Mol Sci. 2019 Jul 17;20(14):3510. doi: 10.3390/ijms20143510.