• 文献检索
  • 文档翻译
  • 深度研究
  • 学术资讯
  • Suppr Zotero 插件Zotero 插件
  • 邀请有礼
  • 套餐&价格
  • 历史记录
应用&插件
Suppr Zotero 插件Zotero 插件浏览器插件Mac 客户端Windows 客户端微信小程序
定价
高级版会员购买积分包购买API积分包
服务
文献检索文档翻译深度研究API 文档MCP 服务
关于我们
关于 Suppr公司介绍联系我们用户协议隐私条款
关注我们

Suppr 超能文献

核心技术专利:CN118964589B侵权必究
粤ICP备2023148730 号-1Suppr @ 2026

文献检索

告别复杂PubMed语法,用中文像聊天一样搜索,搜遍4000万医学文献。AI智能推荐,让科研检索更轻松。

立即免费搜索

文件翻译

保留排版,准确专业,支持PDF/Word/PPT等文件格式,支持 12+语言互译。

免费翻译文档

深度研究

AI帮你快速写综述,25分钟生成高质量综述,智能提取关键信息,辅助科研写作。

立即免费体验

滑膜肉瘤中苹果酸酶 1 的缺失改变了抗氧化系统的依赖性,并增加了对 ACXT-3102 诱导铁死亡的敏感性。

Malic Enzyme 1 Absence in Synovial Sarcoma Shifts Antioxidant System Dependence and Increases Sensitivity to Ferroptosis Induction with ACXT-3102.

机构信息

Division of Medical Oncology, Washington University in St. Louis, St. Louis, Missouri.

Department of Surgery, Washington University in St. Louis School of Medicine, St. Louis, Missouri.

出版信息

Clin Cancer Res. 2022 Aug 15;28(16):3573-3589. doi: 10.1158/1078-0432.CCR-22-0470.

DOI:10.1158/1078-0432.CCR-22-0470
PMID:35421237
原文链接:https://pmc.ncbi.nlm.nih.gov/articles/PMC9378556/
Abstract

PURPOSE

To investigate the metabolism of synovial sarcoma (SS) and elucidate the effect of malic enzyme 1 absence on SS redox homeostasis.

EXPERIMENTAL DESIGN

ME1 expression was measured in SS clinical samples, SS cell lines, and tumors from an SS mouse model. The effect of ME1 absence on glucose metabolism was evaluated utilizing Seahorse assays, metabolomics, and C13 tracings. The impact of ME1 absence on SS redox homeostasis was evaluated by metabolomics, cell death assays with inhibitors of antioxidant systems, and measurements of intracellular reactive oxygen species (ROS). The susceptibility of ME1-null SS to ferroptosis induction was interrogated in vitro and in vivo.

RESULTS

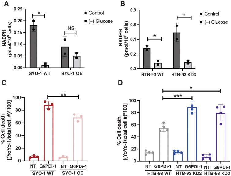
ME1 absence in SS was confirmed in clinical samples, SS cell lines, and an SS tumor model. Investigation of SS glucose metabolism revealed that ME1-null cells exhibit higher rates of glycolysis and higher flux of glucose into the pentose phosphate pathway (PPP), which is necessary to produce NADPH. Evaluation of cellular redox homeostasis demonstrated that ME1 absence shifts dependence from the glutathione system to the thioredoxin system. Concomitantly, ME1 absence drives the accumulation of ROS and labile iron. ROS and iron accumulation enhances the susceptibility of ME1-null cells to ferroptosis induction with inhibitors of xCT (erastin and ACXT-3102). In vivo xenograft models of ME1-null SS demonstrate significantly increased tumor response to ACXT-3102 compared with ME1-expressing controls.

CONCLUSIONS

These findings demonstrate the translational potential of targeting redox homeostasis in ME1-null cancers and establish the preclinical rationale for a phase I trial of ACXT-3102 in SS patients. See related commentary by Subbiah and Gan, p. 3408.

摘要

目的

研究滑膜肉瘤(SS)的代谢,并阐明苹果酸酶 1 缺失对 SS 氧化还原平衡的影响。

实验设计

测量 SS 临床样本、SS 细胞系和 SS 小鼠模型肿瘤中的 ME1 表达。利用 Seahorse 分析、代谢组学和 C13 示踪法评估 ME1 缺失对葡萄糖代谢的影响。通过代谢组学、抗氧化系统抑制剂的细胞死亡测定和细胞内活性氧(ROS)的测量评估 ME1 缺失对 SS 氧化还原平衡的影响。体内外研究 ME1 缺失的 SS 对铁死亡诱导的敏感性。

结果

在临床样本、SS 细胞系和 SS 肿瘤模型中证实了 SS 中 ME1 的缺失。对 SS 葡萄糖代谢的研究表明,ME1 缺失的细胞表现出更高的糖酵解率和更高的葡萄糖进入戊糖磷酸途径(PPP)的通量,这是产生 NADPH 所必需的。细胞氧化还原平衡的评估表明,ME1 缺失将依赖性从谷胱甘肽系统转移到硫氧还蛋白系统。同时,ME1 缺失会导致 ROS 和不稳定铁的积累。ROS 和铁的积累增加了 ME1 缺失细胞对 xCT(erastin 和 ACXT-3102)抑制剂诱导铁死亡的敏感性。ME1 缺失的 SS 体内异种移植模型显示,与表达 ME1 的对照相比,ACXT-3102 对肿瘤的反应显著增加。

结论

这些发现表明靶向 ME1 缺失癌症氧化还原平衡具有转化潜力,并为 SS 患者的 ACXT-3102 Ⅰ期临床试验建立了临床前依据。见 Subbiah 和 Gan 的相关评论,第 3408 页。

https://cdn.ncbi.nlm.nih.gov/pmc/blobs/23f6/9662885/13070017a7d2/3573fig6.jpg
https://cdn.ncbi.nlm.nih.gov/pmc/blobs/23f6/9662885/393180a7ddc1/3573fig1.jpg
https://cdn.ncbi.nlm.nih.gov/pmc/blobs/23f6/9662885/9f5ad486d84e/3573fig2.jpg
https://cdn.ncbi.nlm.nih.gov/pmc/blobs/23f6/9662885/ad14be4c7ec0/3573fig3.jpg
https://cdn.ncbi.nlm.nih.gov/pmc/blobs/23f6/9662885/d4e46f94e3e3/3573fig4.jpg
https://cdn.ncbi.nlm.nih.gov/pmc/blobs/23f6/9662885/4602f7072f38/3573fig5.jpg
https://cdn.ncbi.nlm.nih.gov/pmc/blobs/23f6/9662885/13070017a7d2/3573fig6.jpg
https://cdn.ncbi.nlm.nih.gov/pmc/blobs/23f6/9662885/393180a7ddc1/3573fig1.jpg
https://cdn.ncbi.nlm.nih.gov/pmc/blobs/23f6/9662885/9f5ad486d84e/3573fig2.jpg
https://cdn.ncbi.nlm.nih.gov/pmc/blobs/23f6/9662885/ad14be4c7ec0/3573fig3.jpg
https://cdn.ncbi.nlm.nih.gov/pmc/blobs/23f6/9662885/d4e46f94e3e3/3573fig4.jpg
https://cdn.ncbi.nlm.nih.gov/pmc/blobs/23f6/9662885/4602f7072f38/3573fig5.jpg
https://cdn.ncbi.nlm.nih.gov/pmc/blobs/23f6/9662885/13070017a7d2/3573fig6.jpg

相似文献

1
Malic Enzyme 1 Absence in Synovial Sarcoma Shifts Antioxidant System Dependence and Increases Sensitivity to Ferroptosis Induction with ACXT-3102.滑膜肉瘤中苹果酸酶 1 的缺失改变了抗氧化系统的依赖性,并增加了对 ACXT-3102 诱导铁死亡的敏感性。
Clin Cancer Res. 2022 Aug 15;28(16):3573-3589. doi: 10.1158/1078-0432.CCR-22-0470.
2
Targeting Ferroptosis Vulnerability in Synovial Sarcoma: Is It All About ME1?靶向滑膜肉瘤铁死亡脆弱性:是否与 ME1 有关?
Clin Cancer Res. 2022 Aug 15;28(16):3408-3410. doi: 10.1158/1078-0432.CCR-22-1257.
3
ME1 Regulates NADPH Homeostasis to Promote Gastric Cancer Growth and Metastasis.ME1 调节 NADPH 稳态以促进胃癌生长和转移。
Cancer Res. 2018 Apr 15;78(8):1972-1985. doi: 10.1158/0008-5472.CAN-17-3155.
4
Repressing malic enzyme 1 redirects glucose metabolism, unbalances the redox state, and attenuates migratory and invasive abilities in nasopharyngeal carcinoma cell lines.抑制苹果酸酶1可重定向葡萄糖代谢、使氧化还原状态失衡,并减弱鼻咽癌细胞系的迁移和侵袭能力。
Chin J Cancer. 2012 Nov;31(11):519-31. doi: 10.5732/cjc.012.10088. Epub 2012 Nov 1.
5
Enhanced Redox State and Efficiency of Glucose Oxidation With miR Based Suppression of Maladaptive NADPH-Dependent Malic Enzyme 1 Expression in Hypertrophied Hearts.miR 抑制适应性 NADPH 依赖的苹果酸酶 1 表达增强氧化还原状态和葡萄糖氧化效率在肥大心脏中。
Circ Res. 2018 Mar 16;122(6):836-845. doi: 10.1161/CIRCRESAHA.118.312660. Epub 2018 Jan 31.
6
Evidence for a direct cross-talk between malic enzyme and the pentose phosphate pathway via structural interactions.通过结构相互作用,苹果酸酶与磷酸戊糖途径之间存在直接相互作用的证据。
J Biol Chem. 2017 Oct 13;292(41):17113-17120. doi: 10.1074/jbc.M117.810309. Epub 2017 Aug 28.
7
Inhibition of malic enzyme 1 disrupts cellular metabolism and leads to vulnerability in cancer cells in glucose-restricted conditions.抑制苹果酸酶1会破坏细胞代谢,并导致癌细胞在葡萄糖受限条件下变得脆弱。
Oncogenesis. 2017 May 8;6(5):e329. doi: 10.1038/oncsis.2017.34.
8
Malic enzyme 1 induces epithelial-mesenchymal transition and indicates poor prognosis in hepatocellular carcinoma.苹果酸酶1诱导上皮-间质转化并提示肝细胞癌预后不良。
Tumour Biol. 2015 Aug;36(8):6211-21. doi: 10.1007/s13277-015-3306-5. Epub 2015 Mar 10.
9
Malic enzyme 1 (ME1) in the biology of cancer: it is not just intermediary metabolism.苹果酸酶 1(ME1)在癌症生物学中的作用:它不仅仅是中间代谢。
J Mol Endocrinol. 2020 Nov;65(4):R77-R90. doi: 10.1530/JME-20-0176.
10
Lactate and glutamine support NADPH generation in cancer cells under glucose deprived conditions.在葡萄糖缺乏的条件下,乳酸和谷氨酰胺支持癌细胞中烟酰胺腺嘌呤二核苷酸磷酸(NADPH)的生成。
Redox Biol. 2021 Oct;46:102065. doi: 10.1016/j.redox.2021.102065. Epub 2021 Jul 11.

引用本文的文献

1
Molecular and epigenetic oncogenesis in synovial sarcoma: implications for cancer biology, diagnosis and treatment.滑膜肉瘤中的分子与表观遗传致癌作用:对癌症生物学、诊断及治疗的意义
Oncogene. 2025 Aug 23. doi: 10.1038/s41388-025-03547-1.
2
Knowledge mapping of ferroptosis in sarcoma: a bibliometric and bioinformatics analysis (2012-2023).肉瘤中铁死亡的知识图谱:文献计量学与生物信息学分析(2012 - 2023年)
Discov Oncol. 2025 Aug 11;16(1):1524. doi: 10.1007/s12672-025-03389-z.
3
From mitochondrial dysregulation to ferroptosis: Exploring new strategies and challenges in radioimmunotherapy (Review).

本文引用的文献

1
A small molecule G6PD inhibitor reveals immune dependence on pentose phosphate pathway.一种小分子 G6PD 抑制剂揭示了戊糖磷酸途径对免疫的依赖性。
Nat Chem Biol. 2020 Jul;16(7):731-739. doi: 10.1038/s41589-020-0533-x. Epub 2020 May 11.
2
Dynamic Regulation of ME1 Phosphorylation and Acetylation Affects Lipid Metabolism and Colorectal Tumorigenesis.ME1 的磷酸化和乙酰化的动态调节影响脂代谢和结直肠肿瘤发生。
Mol Cell. 2020 Jan 2;77(1):138-149.e5. doi: 10.1016/j.molcel.2019.10.015. Epub 2019 Nov 14.
3
Malic enzyme 1 (ME1) is a potential oncogene in gastric cancer cells and is associated with poor survival of gastric cancer patients.
从线粒体失调到铁死亡:探索放射免疫疗法的新策略与挑战(综述)
Int J Oncol. 2025 Sep;67(3). doi: 10.3892/ijo.2025.5781. Epub 2025 Aug 8.
4
Trametinib Thwarts Activation of Survival Pathways Induced by Pro-ferroptotic Drug Conjugate ACXT-3102 Resulting in Enhanced Pancreatic Cancer Cell Death.曲美替尼可抑制促铁死亡药物偶联物ACXT-3102诱导的生存途径激活,从而增强胰腺癌细胞死亡。
Mol Cancer Ther. 2025 Jul 18:OF1-OF12. doi: 10.1158/1535-7163.MCT-24-1032.
5
Ferroptosis as a therapeutic vulnerability in MDM2 inhibition in dedifferentiated liposarcoma.铁死亡作为去分化脂肪肉瘤中MDM2抑制的治疗弱点。
Oncol Lett. 2025 Apr 7;29(6):269. doi: 10.3892/ol.2025.15015. eCollection 2025 Jun.
6
TFEB promotes Ginkgetin-induced ferroptosis via TRIM25 mediated GPX4 lysosomal degradation in EGFR wide-type lung adenocarcinoma.在表皮生长因子受体(EGFR)野生型肺腺癌中,转录因子EB(TFEB)通过TRIM25介导的谷胱甘肽过氧化物酶4(GPX4)溶酶体降解促进白果素诱导的铁死亡。
Theranostics. 2025 Feb 10;15(7):2991-3012. doi: 10.7150/thno.106469. eCollection 2025.
7
Ferroptosis: iron release mechanisms in the bioenergetic process.铁死亡:生物能量代谢过程中的铁释放机制
Cancer Metastasis Rev. 2025 Feb 25;44(1):36. doi: 10.1007/s10555-025-10252-8.
8
Significance of Malic Enzyme 1 in Cancer: A Review.苹果酸酶1在癌症中的意义:综述
Curr Issues Mol Biol. 2025 Jan 29;47(2):83. doi: 10.3390/cimb47020083.
9
Decoding ferroptosis: transforming orthopedic disease management.解读铁死亡:变革骨科疾病管理
Front Pharmacol. 2024 Dec 6;15:1509172. doi: 10.3389/fphar.2024.1509172. eCollection 2024.
10
Malic enzymes in cancer: Regulatory mechanisms, functions, and therapeutic implications.苹果酸酶在癌症中的作用:调控机制、功能及治疗意义。
Redox Biol. 2024 Sep;75:103273. doi: 10.1016/j.redox.2024.103273. Epub 2024 Jul 19.
苹果酸酶1(ME1)是胃癌细胞中的一种潜在癌基因,与胃癌患者的不良生存预后相关。
Onco Targets Ther. 2019 Jul 11;12:5589-5599. doi: 10.2147/OTT.S203228. eCollection 2019.
4
Metabolic signatures of cancer cells and stem cells.癌细胞和干细胞的代谢特征。
Nat Metab. 2019 Feb;1(2):177-188. doi: 10.1038/s42255-019-0032-0. Epub 2019 Feb 11.
5
NADPH production by the oxidative pentose-phosphate pathway supports folate metabolism.NADPH 通过氧化戊糖磷酸途径产生,支持叶酸代谢。
Nat Metab. 2019 Mar;1:404-415. Epub 2019 Mar 11.
6
Manipulation of Glucose and Hydroperoxide Metabolism to Improve Radiation Response.调控葡萄糖和过氧化物代谢以改善辐射应答。
Semin Radiat Oncol. 2019 Jan;29(1):33-41. doi: 10.1016/j.semradonc.2018.10.007.
7
ME1 promotes basal-like breast cancer progression and associates with poor prognosis.ME1 促进基底样乳腺癌的进展,并与不良预后相关。
Sci Rep. 2018 Nov 13;8(1):16743. doi: 10.1038/s41598-018-35106-y.
8
Amino acid transporter SLC7A11/xCT at the crossroads of regulating redox homeostasis and nutrient dependency of cancer.氨基酸转运蛋白 SLC7A11/xCT 在调节氧化还原平衡和肿瘤营养依赖性的十字路口。
Cancer Commun (Lond). 2018 Apr 25;38(1):12. doi: 10.1186/s40880-018-0288-x.
9
ME1 Regulates NADPH Homeostasis to Promote Gastric Cancer Growth and Metastasis.ME1 调节 NADPH 稳态以促进胃癌生长和转移。
Cancer Res. 2018 Apr 15;78(8):1972-1985. doi: 10.1158/0008-5472.CAN-17-3155.
10
Tumor-suppressing effects of microRNA-612 in bladder cancer cells by targeting malic enzyme 1 expression.微小 RNA-612 通过靶向苹果酸酶 1 表达抑制膀胱癌细胞中的肿瘤抑制作用。
Int J Oncol. 2018 Jun;52(6):1923-1933. doi: 10.3892/ijo.2018.4342. Epub 2018 Mar 29.