Suppr超能文献

通过电增强质粒转移靶向健康和受损骨骼肌中的肌肉驻留单细胞

Targeting Muscle-Resident Single Cells Through Electro-Enhanced Plasmid Transfer in Healthy and Compromised Skeletal Muscle.

作者信息

Florio Francesca, Accordini Silvia, Libergoli Michela, Biressi Stefano

机构信息

Department of Cellular, Computational and Integrative Biology (CIBIO), University of Trento, Trento, Italy.

Dulbecco Telethon Institute at University of Trento, Trento, Italy.

出版信息

Front Physiol. 2022 Apr 1;13:834705. doi: 10.3389/fphys.2022.834705. eCollection 2022.

Abstract

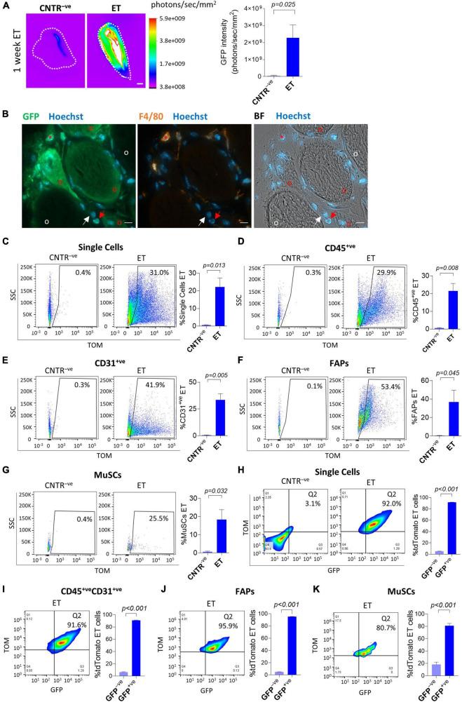
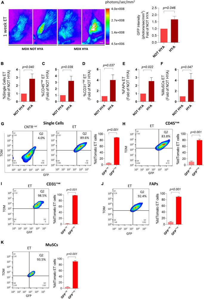
Skeletal muscle is composed of syncytial muscle fibers, and by various mononucleated cellular types, such as muscle stem cells, immune cells, interstitial and stromal progenitors. These cell populations play a crucial role during muscle regeneration, and alterations of their phenotypic properties have been associated with defective repair and fibrosis in aging and dystrophic muscle. Studies involving gene modulation are valuable to investigate the mechanisms underlining cell function and dysfunction in complex pathophysiological settings. Electro-enhanced transfer of plasmids using square-wave generating devices represents a cost-effective approach that is widely used to transport DNA to muscle fibers efficiently. Still, it is not clear if this method can also be applied to mononuclear cells present in muscle. We demonstrate here that it is possible to efficiently deliver DNA into different muscle-resident cell populations . We evaluated the efficiency of this approach not only in healthy muscle but also in muscles of aging and dystrophic animal models. As an exemplificative application of this method, we used a strategy relying on a reporter gene-based plasmid containing regulatory sequences from the , and we determined collagen expression in various cell types reportedly involved in the production of fibrotic tissue in the dystrophic settings. The results enclosed in this manuscript reveal the suitability in applying electro-enhanced transfer of plasmid DNA to mononucleated muscle-resident cells to get insights into the molecular events governing diseased muscle physiology.

摘要

骨骼肌由多核肌纤维以及多种单核细胞类型组成,如肌肉干细胞、免疫细胞、间质和基质祖细胞。这些细胞群体在肌肉再生过程中发挥着关键作用,其表型特性的改变与衰老和营养不良性肌肉中修复缺陷和纤维化有关。涉及基因调控的研究对于探究复杂病理生理环境下细胞功能和功能障碍的潜在机制具有重要价值。使用方波发生器进行质粒的电增强转移是一种经济有效的方法,被广泛用于将DNA高效运输到肌纤维中。然而,尚不清楚该方法是否也适用于肌肉中存在的单核细胞。我们在此证明,可以有效地将DNA递送至不同的肌肉驻留细胞群体。我们不仅在健康肌肉中,而且在衰老和营养不良动物模型的肌肉中评估了这种方法的效率。作为该方法的一个示例性应用,我们采用了一种策略,该策略依赖于一种基于报告基因的质粒,该质粒包含来自[此处缺失相关信息]的调控序列,并且我们测定了在营养不良情况下据报道参与纤维化组织产生的各种细胞类型中的胶原蛋白表达。本手稿中的结果揭示了将质粒DNA的电增强转移应用于单核肌肉驻留细胞以深入了解控制患病肌肉生理学的分子事件的适用性。

https://cdn.ncbi.nlm.nih.gov/pmc/blobs/bc4c/9010744/d6a51ea3deeb/fphys-13-834705-g001.jpg

文献AI研究员

20分钟写一篇综述,助力文献阅读效率提升50倍。

立即体验

用中文搜PubMed

大模型驱动的PubMed中文搜索引擎

马上搜索

文档翻译

学术文献翻译模型,支持多种主流文档格式。

立即体验