Suppr超能文献

作为加纳大学生预防措施决定因素的新冠病毒疾病知识与态度的结构方程模型

Structural equation modelling of COVID-19 knowledge and attitude as determinants of preventive practices among university students in Ghana.

作者信息

Ampofo Richard Twum, Aidoo Eric Nimako

机构信息

Department of Statistics & Actuarial Science, Kwame Nkrumah University of Science and Technology, Kumasi, Ghana.

出版信息

Sci Afr. 2022 Jul;16:e01182. doi: 10.1016/j.sciaf.2022.e01182. Epub 2022 Apr 9.

Abstract

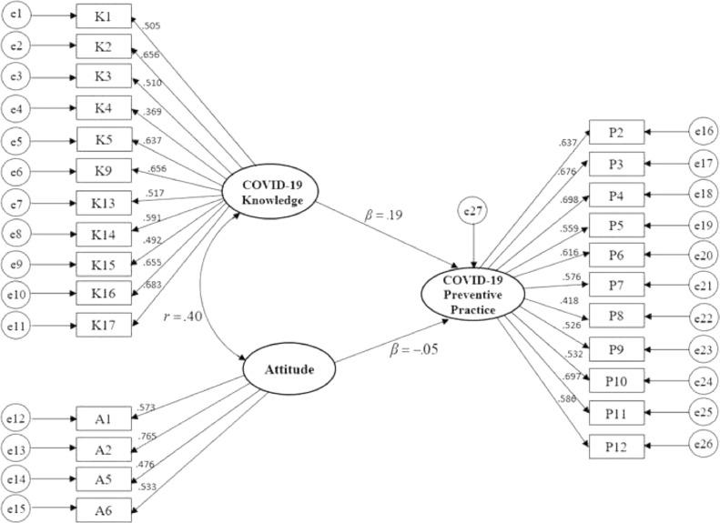
Coronavirus disease (COVID-19) has distorted the economic development activities of many countries across continents. This undesirable tragedy has highly affected the educational system, which majorly contributes to the wellbeing of an individual and the economy as a whole. The study aims to explore the determinants of COVID-19 preventive practices among students considering their knowledge about COVID-19 and attitudes toward the disease. The data for the study were collected through an online questionnaire survey involving university students. The relationship between students' knowledge, attitude and their preventive practices towards COVID-19 were investigated using structural equation modelling. The results indicated that most students demonstrated substantial knowledge on COVID-19, moderate to strongly agree attitude towards COVID-19, and sometimes practiced COVID-19 preventive and safety protocols. In addition, a positive relationship between knowledge and attitudes towards COVID-19 was established. Also, a positive effect was established for students' knowledge about COVID-19 and preventive practices, whilst an adverse effect was confirmed for attitudes towards COVID-19 and practices to avoid spreading the COVID-19 disease.

摘要

冠状病毒病(COVID-19)扰乱了各大洲许多国家的经济发展活动。这场不良悲剧对教育系统产生了极大影响,而教育系统对个人福祉乃至整个经济都起着重要作用。本研究旨在探讨学生对COVID-19的了解以及对该疾病的态度等因素对学生采取COVID-19预防措施的影响。研究数据通过对大学生进行的在线问卷调查收集。运用结构方程模型研究了学生对COVID-19的知识、态度与其预防措施之间的关系。结果表明,大多数学生对COVID-19有充分的了解,对COVID-19持中度至强烈赞同的态度,并且有时会践行COVID-19预防和安全协议。此外,还发现了学生对COVID-19的知识与态度之间存在正相关关系。同时,证实了学生对COVID-19的知识对预防措施有积极影响,而对COVID-19的态度对避免传播COVID-19疾病的措施有负面影响。

https://cdn.ncbi.nlm.nih.gov/pmc/blobs/2701/8993488/85307c88eb3c/gr1_lrg.jpg

文献检索

告别复杂PubMed语法,用中文像聊天一样搜索,搜遍4000万医学文献。AI智能推荐,让科研检索更轻松。

立即免费搜索

文件翻译

保留排版,准确专业,支持PDF/Word/PPT等文件格式,支持 12+语言互译。

免费翻译文档

深度研究

AI帮你快速写综述,25分钟生成高质量综述,智能提取关键信息,辅助科研写作。

立即免费体验