• 文献检索
  • 文档翻译
  • 深度研究
  • 学术资讯
  • Suppr Zotero 插件Zotero 插件
  • 邀请有礼
  • 套餐&价格
  • 历史记录
应用&插件
Suppr Zotero 插件Zotero 插件浏览器插件Mac 客户端Windows 客户端微信小程序
定价
高级版会员购买积分包购买API积分包
服务
文献检索文档翻译深度研究API 文档MCP 服务
关于我们
关于 Suppr公司介绍联系我们用户协议隐私条款
关注我们

Suppr 超能文献

核心技术专利:CN118964589B侵权必究
粤ICP备2023148730 号-1Suppr @ 2026

文献检索

告别复杂PubMed语法,用中文像聊天一样搜索,搜遍4000万医学文献。AI智能推荐,让科研检索更轻松。

立即免费搜索

文件翻译

保留排版,准确专业,支持PDF/Word/PPT等文件格式,支持 12+语言互译。

免费翻译文档

深度研究

AI帮你快速写综述,25分钟生成高质量综述,智能提取关键信息,辅助科研写作。

立即免费体验

治疗性干细胞衍生的肺泡样巨噬细胞具有杀菌作用,并能解决铜绿假单胞菌引起的肺损伤。

Therapeutic stem cell-derived alveolar-like macrophages display bactericidal effects and resolve Pseudomonas aeruginosa-induced lung injury.

机构信息

Translational Medicine, The Hospital for Sick Children, Toronto, Ontario, Canada.

Laboratory Medicine and Pathobiology, The University of Toronto, Toronto, Ontario, Canada.

出版信息

J Cell Mol Med. 2022 May;26(10):3046-3059. doi: 10.1111/jcmm.17324. Epub 2022 Apr 20.

DOI:10.1111/jcmm.17324
PMID:35441437
原文链接:https://pmc.ncbi.nlm.nih.gov/articles/PMC9097833/
Abstract

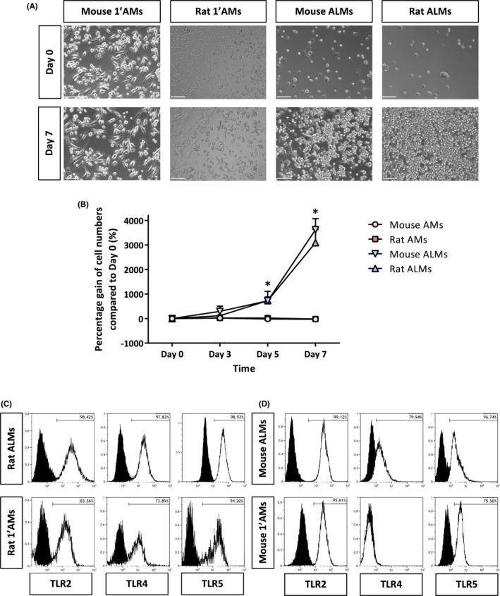
Bacterial lung infections lead to greater than 4 million deaths per year with antibiotic treatments driving an increase in antibiotic resistance and a need to establish new therapeutic approaches. Recently, we have generated mouse and rat stem cell-derived alveolar-like macrophages (ALMs), which like primary alveolar macrophages (1'AMs), phagocytose bacteria and promote airway repair. Our aim was to further characterize ALMs and determine their bactericidal capabilities. The characterization of ALMs showed that they share known 1'AM cell surface markers, but unlike 1'AMs are highly proliferative in vitro. ALMs effectively phagocytose and kill laboratory strains of P. aeruginosa (P.A.), E. coli (E.C.) and S. aureus, and clinical strains of P.A. In vivo, ALMs remain viable, adapt additional features of native 1'AMs, but proliferation is reduced. Mouse ALMs phagocytose P.A. and E.C. and rat ALMs phagocytose and kill P.A. within the lung 24 h post-instillation. In a pre-clinical model of P.A.-induced lung injury, rat ALM administration mitigated weight loss and resolved lung injury observed seven days post-instillation. Collectively, ALMs attenuate pulmonary bacterial infections and promote airway repair. ALMs could be utilized as an alternative or adjuvant therapy where current treatments are ineffective against antibiotic-resistant bacteria or to enhance routine antibiotic delivery.

摘要

细菌肺部感染导致每年超过 400 万人死亡,抗生素治疗导致抗生素耐药性增加,需要建立新的治疗方法。最近,我们已经生成了源自小鼠和大鼠干细胞的肺泡样巨噬细胞(ALM),它们与原代肺泡巨噬细胞(1'AMs)一样,吞噬细菌并促进气道修复。我们的目的是进一步表征 ALM,并确定其杀菌能力。ALM 的特征表明,它们具有已知的 1'AM 细胞表面标志物,但与 1'AMs 不同的是,它们在体外具有高度增殖能力。ALM 能够有效吞噬并杀死实验室菌株铜绿假单胞菌(P.A.)、大肠杆菌(E.C.)和金黄色葡萄球菌(S. aureus),以及临床分离株 P.A.。在体内,ALM 仍然存活,适应了天然 1'AMs 的其他特征,但增殖能力降低。小鼠 ALM 吞噬 P.A.和 E.C.,大鼠 ALM 吞噬并杀死肺部的 P.A.,在注入后 24 小时。在铜绿假单胞菌诱导的肺损伤的临床前模型中,大鼠 ALM 给药减轻了体重减轻,并解决了注入后 7 天观察到的肺损伤。总之,ALM 减轻肺部细菌感染并促进气道修复。ALM 可作为替代或辅助治疗,用于治疗对抗生素耐药细菌无效的患者,或增强常规抗生素的递送。

https://cdn.ncbi.nlm.nih.gov/pmc/blobs/2e1e/9097833/a7ed8a2643ec/JCMM-26-3046-g004.jpg
https://cdn.ncbi.nlm.nih.gov/pmc/blobs/2e1e/9097833/fd9e18fdf22f/JCMM-26-3046-g001.jpg
https://cdn.ncbi.nlm.nih.gov/pmc/blobs/2e1e/9097833/5a4b7d08d677/JCMM-26-3046-g005.jpg
https://cdn.ncbi.nlm.nih.gov/pmc/blobs/2e1e/9097833/6cd88ce4fa4d/JCMM-26-3046-g006.jpg
https://cdn.ncbi.nlm.nih.gov/pmc/blobs/2e1e/9097833/f4839395640d/JCMM-26-3046-g003.jpg
https://cdn.ncbi.nlm.nih.gov/pmc/blobs/2e1e/9097833/123a4dc0e186/JCMM-26-3046-g002.jpg
https://cdn.ncbi.nlm.nih.gov/pmc/blobs/2e1e/9097833/ea06991cdd48/JCMM-26-3046-g007.jpg
https://cdn.ncbi.nlm.nih.gov/pmc/blobs/2e1e/9097833/a7ed8a2643ec/JCMM-26-3046-g004.jpg
https://cdn.ncbi.nlm.nih.gov/pmc/blobs/2e1e/9097833/fd9e18fdf22f/JCMM-26-3046-g001.jpg
https://cdn.ncbi.nlm.nih.gov/pmc/blobs/2e1e/9097833/5a4b7d08d677/JCMM-26-3046-g005.jpg
https://cdn.ncbi.nlm.nih.gov/pmc/blobs/2e1e/9097833/6cd88ce4fa4d/JCMM-26-3046-g006.jpg
https://cdn.ncbi.nlm.nih.gov/pmc/blobs/2e1e/9097833/f4839395640d/JCMM-26-3046-g003.jpg
https://cdn.ncbi.nlm.nih.gov/pmc/blobs/2e1e/9097833/123a4dc0e186/JCMM-26-3046-g002.jpg
https://cdn.ncbi.nlm.nih.gov/pmc/blobs/2e1e/9097833/ea06991cdd48/JCMM-26-3046-g007.jpg
https://cdn.ncbi.nlm.nih.gov/pmc/blobs/2e1e/9097833/a7ed8a2643ec/JCMM-26-3046-g004.jpg

相似文献

1
Therapeutic stem cell-derived alveolar-like macrophages display bactericidal effects and resolve Pseudomonas aeruginosa-induced lung injury.治疗性干细胞衍生的肺泡样巨噬细胞具有杀菌作用,并能解决铜绿假单胞菌引起的肺损伤。
J Cell Mol Med. 2022 May;26(10):3046-3059. doi: 10.1111/jcmm.17324. Epub 2022 Apr 20.
2
Therapeutic characteristics of alveolar-like macrophages in mouse models of hyperoxia and LPS-induced lung inflammation.肺泡样巨噬细胞在高氧和 LPS 诱导的肺炎症小鼠模型中的治疗特性。
Am J Physiol Lung Cell Mol Physiol. 2024 Sep 1;327(3):L269-L281. doi: 10.1152/ajplung.00270.2023. Epub 2024 Jun 18.
3
Alveolar-like Macrophages Attenuate Respiratory Syncytial Virus Infection.肺泡样巨噬细胞可减轻呼吸道合胞病毒感染。
Viruses. 2021 Sep 29;13(10):1960. doi: 10.3390/v13101960.
4
Hyperpolarized Xe imaging of embryonic stem cell-derived alveolar-like macrophages in rat lungs: proof-of-concept study using superparamagnetic iron oxide nanoparticles.大鼠肺中胚胎干细胞来源的肺泡样巨噬细胞的超极化氙成像:使用超顺磁性氧化铁纳米颗粒的概念验证研究
Magn Reson Med. 2020 Apr;83(4):1356-1367. doi: 10.1002/mrm.27999. Epub 2019 Sep 25.
5
Rhesus θ-defensin-1 (RTD-1) exhibits in vitro and in vivo activity against cystic fibrosis strains of Pseudomonas aeruginosa.恒河猴θ-防御素-1(RTD-1)在体外和体内均表现出对铜绿假单胞菌囊性纤维化菌株的活性。
J Antimicrob Chemother. 2016 Jan;71(1):181-8. doi: 10.1093/jac/dkv301. Epub 2015 Oct 3.
6
Modulation of macrophage function for defence of the lung against Pseudomonas aeruginosa.调节巨噬细胞功能以保护肺部抵御铜绿假单胞菌。
Behring Inst Mitt. 1997 Feb(98):274-82.
7
High Mobility Group Box-1 mediates hyperoxia-induced impairment of Pseudomonas aeruginosa clearance and inflammatory lung injury in mice.高迁移率族蛋白 B1 介导高氧诱导的铜绿假单胞菌清除障碍和小鼠肺部炎症损伤。
Am J Respir Cell Mol Biol. 2013 Mar;48(3):280-7. doi: 10.1165/rcmb.2012-0279OC. Epub 2012 Oct 18.
8
Acute exposure to silica nanoparticles enhances mortality and increases lung permeability in a mouse model of Pseudomonas aeruginosa pneumonia.急性暴露于二氧化硅纳米颗粒会增加铜绿假单胞菌肺炎小鼠模型的死亡率并提高肺通透性。
Part Fibre Toxicol. 2015 Jan 21;12(1):1. doi: 10.1186/s12989-014-0078-9.
9
Sugar administration is an effective adjunctive therapy in the treatment of Pseudomonas aeruginosa pneumonia.糖剂给药是治疗铜绿假单胞菌肺炎的有效辅助治疗方法。
Am J Physiol Lung Cell Mol Physiol. 2013 Sep;305(5):L352-63. doi: 10.1152/ajplung.00387.2012. Epub 2013 Jun 21.
10
Alveolar-like Stem Cell-derived Myb(-) Macrophages Promote Recovery and Survival in Airway Disease.肺泡样干细胞衍生的 Myb(-) 巨噬细胞促进气道疾病的恢复和生存。
Am J Respir Crit Care Med. 2016 Jun 1;193(11):1219-29. doi: 10.1164/rccm.201509-1838OC.

引用本文的文献

1
Effects of Staphylococcus aureus on stem cells and potential targeted treatment of inflammatory disorders.金黄色葡萄球菌对干细胞的影响及炎症性疾病的潜在靶向治疗。
Stem Cell Res Ther. 2024 Jun 27;15(1):187. doi: 10.1186/s13287-024-03781-6.
2
Therapeutic characteristics of alveolar-like macrophages in mouse models of hyperoxia and LPS-induced lung inflammation.肺泡样巨噬细胞在高氧和 LPS 诱导的肺炎症小鼠模型中的治疗特性。
Am J Physiol Lung Cell Mol Physiol. 2024 Sep 1;327(3):L269-L281. doi: 10.1152/ajplung.00270.2023. Epub 2024 Jun 18.
3
Pseudomonas aeruginosa pulmonary infection results in S100A8/A9-dependent cardiac dysfunction.

本文引用的文献

1
Alveolar-like Macrophages Attenuate Respiratory Syncytial Virus Infection.肺泡样巨噬细胞可减轻呼吸道合胞病毒感染。
Viruses. 2021 Sep 29;13(10):1960. doi: 10.3390/v13101960.
2
Stem Cell Therapy for COPD: Hope and Exploitation.干细胞治疗 COPD:希望与探索。
Chest. 2021 Oct;160(4):1271-1281. doi: 10.1016/j.chest.2021.04.020. Epub 2021 Apr 21.
3
Embryonic-Derived Macrophages Enhance Bacterial Clearance and Improve Survival in Rat Sepsis.胚胎衍生巨噬细胞增强大鼠脓毒症中的细菌清除并提高生存率。
铜绿假单胞菌肺部感染导致 S100A8/A9 依赖性心脏功能障碍。
PLoS Pathog. 2023 Aug 25;19(8):e1011573. doi: 10.1371/journal.ppat.1011573. eCollection 2023 Aug.
4
Roles and current applications of S-nitrosoglutathione in anti-infective biomaterials.S-亚硝基谷胱甘肽在抗感染生物材料中的作用及当前应用
Mater Today Bio. 2022 Sep 6;16:100419. doi: 10.1016/j.mtbio.2022.100419. eCollection 2022 Dec.
Int J Mol Sci. 2021 Mar 20;22(6):3190. doi: 10.3390/ijms22063190.
4
Antimicrobial resistance and COVID-19: Intersections and implications.抗微生物药物耐药性与 COVID-19:交叉与影响。
Elife. 2021 Feb 16;10:e64139. doi: 10.7554/eLife.64139.
5
Rescue from Pseudomonas aeruginosa Airway Infection via Stem Cell Transplantation.通过干细胞移植从铜绿假单胞菌气道感染中抢救。
Mol Ther. 2021 Mar 3;29(3):1324-1334. doi: 10.1016/j.ymthe.2020.12.003. Epub 2020 Dec 3.
6
Myeloid arginase-1 controls excessive inflammation and modulates T cell responses in Pseudomonas aeruginosa pneumonia.髓系精氨酸酶-1 可控制铜绿假单胞菌肺炎中的过度炎症反应并调节 T 细胞应答。
Immunobiology. 2021 Jan;226(1):152034. doi: 10.1016/j.imbio.2020.152034. Epub 2020 Nov 24.
7
Macrophage TLR4 and PAR2 Signaling: Role in Regulating Vascular Inflammatory Injury and Repair.巨噬细胞 TLR4 和 PAR2 信号通路:在调节血管炎症损伤和修复中的作用。
Front Immunol. 2020 Sep 18;11:2091. doi: 10.3389/fimmu.2020.02091. eCollection 2020.
8
Bacterial co-infection and secondary infection in patients with COVID-19: a living rapid review and meta-analysis.COVID-19 患者的细菌合并感染和继发感染:一项实时快速综述和荟萃分析。
Clin Microbiol Infect. 2020 Dec;26(12):1622-1629. doi: 10.1016/j.cmi.2020.07.016. Epub 2020 Jul 22.
9
Bacterial and Fungal Coinfection in Individuals With Coronavirus: A Rapid Review To Support COVID-19 Antimicrobial Prescribing.细菌和真菌合并感染冠状病毒的个体:一项支持 COVID-19 抗菌药物处方的快速综述。
Clin Infect Dis. 2020 Dec 3;71(9):2459-2468. doi: 10.1093/cid/ciaa530.
10
TLR5 participates in the TLR4 receptor complex and promotes MyD88-dependent signaling in environmental lung injury.TLR5 参与 TLR4 受体复合物,并促进环境肺损伤中的 MyD88 依赖性信号转导。
Elife. 2020 Jan 28;9:e50458. doi: 10.7554/eLife.50458.