Suppr超能文献

内皮细胞 PIEZO1 的机械感觉对于白细胞的穿出是必需的。

Mechanosensation by endothelial PIEZO1 is required for leukocyte diapedesis.

机构信息

Department of Cardiology, First Affiliated Hospital, Cardiovascular Research Center, School of Basic Medical Sciences, Xi'an Jiaotong University, Xi'an, China.

Max Planck Institute for Heart and Lung Research, Department of Pharmacology, Bad Nauheim, Germany.

出版信息

Blood. 2022 Jul 21;140(3):171-183. doi: 10.1182/blood.2021014614.

Abstract

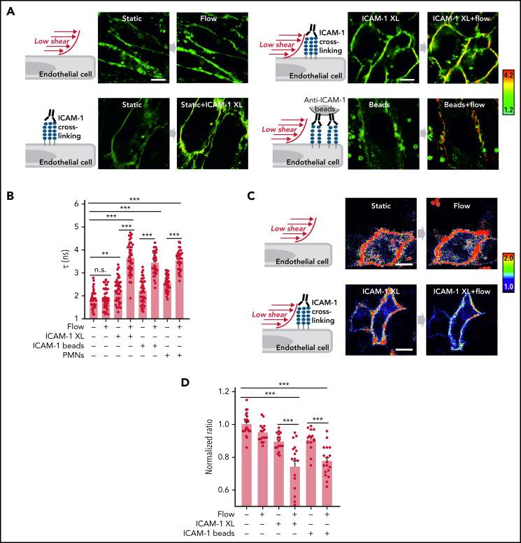
The extravasation of leukocytes is a critical step during inflammation that requires the localized opening of the endothelial barrier. This process is initiated by the close interaction of leukocytes with various adhesion molecules such as ICAM-1 on the surface of endothelial cells. Here we reveal that mechanical forces generated by leukocyte-induced clustering of ICAM-1 synergize with fluid shear stress exerted by the flowing blood to increase endothelial plasma membrane tension and to activate the mechanosensitive cation channel PIEZO1. This leads to increases in [Ca2+]i and activation of downstream signaling events including phosphorylation of tyrosine kinases sarcoma (SRC) and protein tyrosine kinase 2 (PYK2), as well as of myosin light chain, resulting in opening of the endothelial barrier. Mice with endothelium-specific Piezo1 deficiency show decreased leukocyte extravasation in different inflammation models. Thus, leukocytes and the hemodynamic microenvironment synergize to mechanically activate endothelial PIEZO1 and subsequent downstream signaling to initiate leukocyte diapedesis.

摘要

白细胞渗出是炎症过程中的一个关键步骤,需要局部内皮屏障的开放。这个过程是由白细胞与内皮细胞表面的各种粘附分子(如 ICAM-1)的紧密相互作用启动的。在这里,我们揭示了白细胞诱导的 ICAM-1 聚集产生的机械力与流动血液施加的流体剪切力协同作用,增加内皮质膜张力并激活机械敏感阳离子通道 PIEZO1。这导致 [Ca2+]i 的增加和下游信号事件的激活,包括酪氨酸激酶肉瘤 (SRC) 和蛋白酪氨酸激酶 2 (PYK2) 的磷酸化,以及肌球蛋白轻链的磷酸化,导致内皮屏障的开放。内皮细胞特异性 Piezo1 缺陷的小鼠在不同的炎症模型中表现出白细胞渗出减少。因此,白细胞和血液动力学微环境协同作用,机械激活内皮细胞 PIEZO1 及其随后的下游信号,从而启动白细胞渗出。

https://cdn.ncbi.nlm.nih.gov/pmc/blobs/5dc9/9305087/566292b31f50/bloodBLD2021014614absf1.jpg

文献检索

告别复杂PubMed语法,用中文像聊天一样搜索,搜遍4000万医学文献。AI智能推荐,让科研检索更轻松。

立即免费搜索

文件翻译

保留排版,准确专业,支持PDF/Word/PPT等文件格式,支持 12+语言互译。

免费翻译文档

深度研究

AI帮你快速写综述,25分钟生成高质量综述,智能提取关键信息,辅助科研写作。

立即免费体验