Suppr超能文献

线粒体动力学通过控制半胱天冬酶依赖性 DNA 损伤来调节基因组稳定性。

Mitochondrial dynamics regulate genome stability via control of caspase-dependent DNA damage.

机构信息

Cancer Research UK Beatson Institute, Glasgow G61 1BD, UK; Institute of Cancer Sciences, College of Medical, Veterinary and Life Sciences, University of Glasgow, Glasgow G61 1QH, UK; Department of Chemistry and Biology, Faculty of Environment and Life Science, Beijing University of Technology, Beijing 100124, People's Republic of China.

Cancer Research UK Beatson Institute, Glasgow G61 1BD, UK; Institute of Cancer Sciences, College of Medical, Veterinary and Life Sciences, University of Glasgow, Glasgow G61 1QH, UK; Institute of Developmental Immunology, Biocenter, Medical University of Innsbruck, Innsbruck, Austria.

出版信息

Dev Cell. 2022 May 23;57(10):1211-1225.e6. doi: 10.1016/j.devcel.2022.03.019. Epub 2022 Apr 20.

Abstract

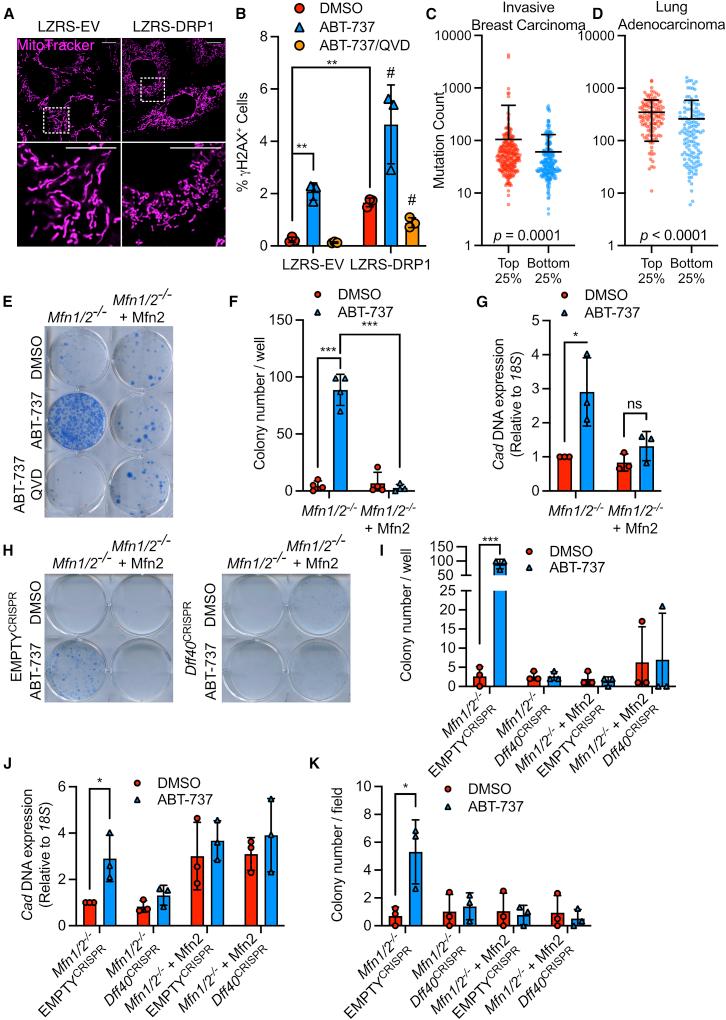
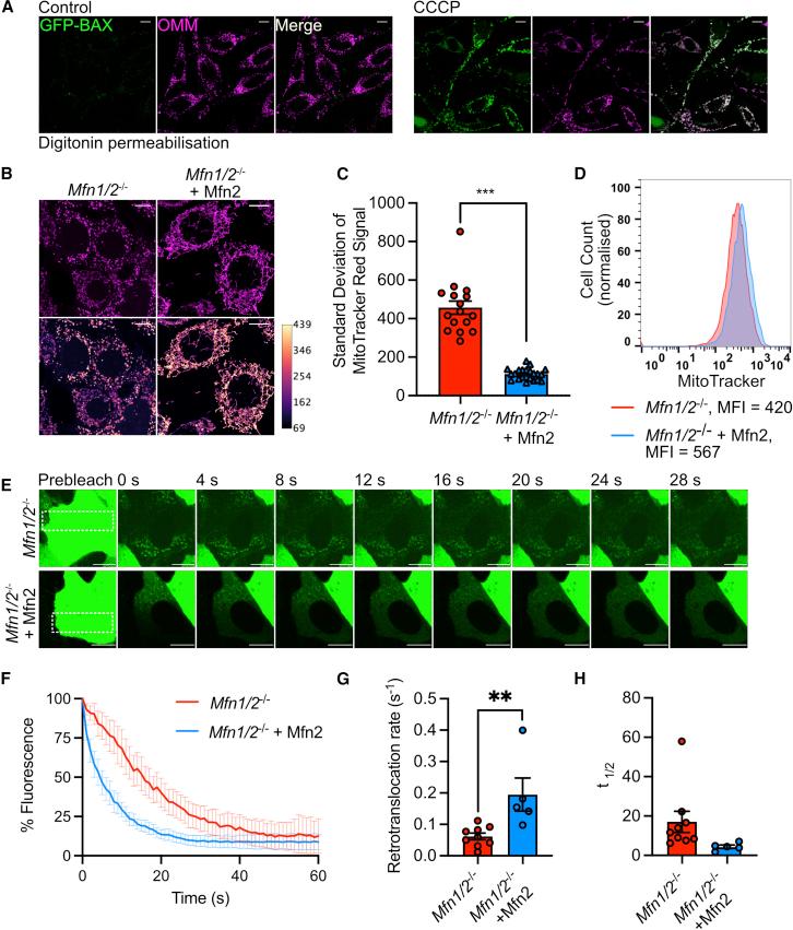
Mitochondrial dysfunction is interconnected with cancer. Nevertheless, how defective mitochondria promote cancer is poorly understood. We find that mitochondrial dysfunction promotes DNA damage under conditions of increased apoptotic priming. Underlying this process, we reveal a key role for mitochondrial dynamics in the regulation of DNA damage and genome instability. The ability of mitochondrial dynamics to regulate oncogenic DNA damage centers upon the control of minority mitochondrial outer membrane permeabilization (MOMP), a process that enables non-lethal caspase activation leading to DNA damage. Mitochondrial fusion suppresses minority MOMP and its associated DNA damage by enabling homogeneous mitochondrial expression of anti-apoptotic BCL-2 proteins. Finally, we find that mitochondrial dysfunction inhibits pro-apoptotic BAX retrotranslocation, causing BAX mitochondrial localization and thereby promoting minority MOMP. Unexpectedly, these data reveal oncogenic effects of mitochondrial dysfunction that are mediated via mitochondrial dynamics and caspase-dependent DNA damage.

摘要

线粒体功能障碍与癌症相互关联。然而,缺陷线粒体如何促进癌症尚不清楚。我们发现,在线粒体功能障碍的情况下,在凋亡启动增加的情况下会促进 DNA 损伤。在这个过程的基础上,我们揭示了线粒体动力学在调节 DNA 损伤和基因组不稳定性方面的关键作用。线粒体动力学调节致癌性 DNA 损伤的能力取决于对少数线粒体外膜通透性(MOMP)的控制,这一过程允许非致死性半胱天冬酶激活导致 DNA 损伤。线粒体融合通过使抗凋亡 BCL-2 蛋白均匀表达线粒体,抑制少数 MOMP 及其相关的 DNA 损伤。最后,我们发现线粒体功能障碍抑制促凋亡 BAX 反向易位,导致 BAX 线粒体定位,从而促进少数 MOMP。出乎意料的是,这些数据揭示了线粒体功能障碍通过线粒体动力学和半胱天冬酶依赖性 DNA 损伤介导的致癌作用。

https://cdn.ncbi.nlm.nih.gov/pmc/blobs/1a3c/9616799/be9d1b111917/fx1.jpg

文献检索

告别复杂PubMed语法,用中文像聊天一样搜索,搜遍4000万医学文献。AI智能推荐,让科研检索更轻松。

立即免费搜索

文件翻译

保留排版,准确专业,支持PDF/Word/PPT等文件格式,支持 12+语言互译。

免费翻译文档

深度研究

AI帮你快速写综述,25分钟生成高质量综述,智能提取关键信息,辅助科研写作。

立即免费体验