• 文献检索
  • 文档翻译
  • 深度研究
  • 学术资讯
  • Suppr Zotero 插件Zotero 插件
  • 邀请有礼
  • 套餐&价格
  • 历史记录
应用&插件
Suppr Zotero 插件Zotero 插件浏览器插件Mac 客户端Windows 客户端微信小程序
定价
高级版会员购买积分包购买API积分包
服务
文献检索文档翻译深度研究API 文档MCP 服务
关于我们
关于 Suppr公司介绍联系我们用户协议隐私条款
关注我们

Suppr 超能文献

核心技术专利:CN118964589B侵权必究
粤ICP备2023148730 号-1Suppr @ 2026

文献检索

告别复杂PubMed语法,用中文像聊天一样搜索,搜遍4000万医学文献。AI智能推荐,让科研检索更轻松。

立即免费搜索

文件翻译

保留排版,准确专业,支持PDF/Word/PPT等文件格式,支持 12+语言互译。

免费翻译文档

深度研究

AI帮你快速写综述,25分钟生成高质量综述,智能提取关键信息,辅助科研写作。

立即免费体验

着色性干皮病蛋白 XPD 控制半胱天冬酶介导的应激反应。

Xeroderma pigmentosum protein XPD controls caspase-mediated stress responses.

机构信息

Department of Pharmacology, University of Texas Southwestern Medical Center, Dallas, TX, USA.

出版信息

Nat Commun. 2024 Oct 29;15(1):9344. doi: 10.1038/s41467-024-53755-8.

DOI:10.1038/s41467-024-53755-8
PMID:39472562
原文链接:https://pmc.ncbi.nlm.nih.gov/articles/PMC11522282/
Abstract

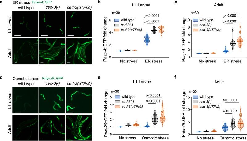
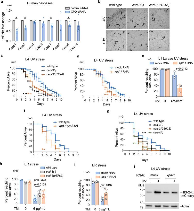
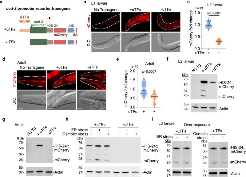
Caspases regulate and execute a spectrum of functions including cell deaths, non-apoptotic developmental functions, and stress responses. Despite these disparate roles, the same core cell-death machinery is required to enzymatically activate caspase proteolytic activities. Thus, it remains enigmatic how distinct caspase functions are differentially regulated. In this study, we show that Xeroderma pigmentosum protein XPD has a conserved function in activating the expression of stress-responsive caspases in C. elegans and human cells without triggering cell death. Using C. elegans, we show XPD-1-dependent activation of CED-3 caspase promotes survival upon genotoxic UV irradiation and inversely suppresses responses to non-genotoxic insults such as ER and osmotic stressors. Unlike the TFDP ortholog DPL-1 which is required for developmental apoptosis in C. elegans, XPD-1 only activates stress-responsive functions of caspase. This tradeoff balancing responses to genotoxic and non-genotoxic stress may explain the seemingly contradictory nature of caspase-mediated stress resilience versus sensitivity under different stressors.

摘要

半胱天冬酶调节和执行一系列功能,包括细胞死亡、非凋亡性发育功能和应激反应。尽管这些功能各不相同,但需要相同的核心细胞死亡机制来酶促激活半胱天冬酶的蛋白水解活性。因此,不同的半胱天冬酶功能如何被差异调节仍然是一个谜。在这项研究中,我们表明 Xeroderma pigmentosum 蛋白 XPD 在激活秀丽隐杆线虫和人类细胞中应激反应性半胱天冬酶的表达方面具有保守功能,而不会引发细胞死亡。我们使用秀丽隐杆线虫表明,CED-3 半胱天冬酶依赖于 XPD-1 的激活促进了在致基因突变的 UV 照射下的存活,并且相反地抑制了对非致基因突变的应激的反应,如内质网和渗透应激源。与线虫中凋亡所必需的 TFDP 同源物 DPL-1 不同,XPD-1 仅激活应激反应性半胱天冬酶的功能。这种对致基因突变和非致基因突变应激的反应的权衡可能解释了在不同应激源下,半胱天冬酶介导的应激弹性与敏感性之间看似矛盾的性质。

https://cdn.ncbi.nlm.nih.gov/pmc/blobs/47d9/11522282/e71d03a1b6da/41467_2024_53755_Fig7_HTML.jpg
https://cdn.ncbi.nlm.nih.gov/pmc/blobs/47d9/11522282/f33ba0db9dfc/41467_2024_53755_Fig1_HTML.jpg
https://cdn.ncbi.nlm.nih.gov/pmc/blobs/47d9/11522282/e1781d271394/41467_2024_53755_Fig2_HTML.jpg
https://cdn.ncbi.nlm.nih.gov/pmc/blobs/47d9/11522282/b010d61ff109/41467_2024_53755_Fig3_HTML.jpg
https://cdn.ncbi.nlm.nih.gov/pmc/blobs/47d9/11522282/fce09765348d/41467_2024_53755_Fig4_HTML.jpg
https://cdn.ncbi.nlm.nih.gov/pmc/blobs/47d9/11522282/99d98b7443e3/41467_2024_53755_Fig5_HTML.jpg
https://cdn.ncbi.nlm.nih.gov/pmc/blobs/47d9/11522282/033167fa20a0/41467_2024_53755_Fig6_HTML.jpg
https://cdn.ncbi.nlm.nih.gov/pmc/blobs/47d9/11522282/e71d03a1b6da/41467_2024_53755_Fig7_HTML.jpg
https://cdn.ncbi.nlm.nih.gov/pmc/blobs/47d9/11522282/f33ba0db9dfc/41467_2024_53755_Fig1_HTML.jpg
https://cdn.ncbi.nlm.nih.gov/pmc/blobs/47d9/11522282/e1781d271394/41467_2024_53755_Fig2_HTML.jpg
https://cdn.ncbi.nlm.nih.gov/pmc/blobs/47d9/11522282/b010d61ff109/41467_2024_53755_Fig3_HTML.jpg
https://cdn.ncbi.nlm.nih.gov/pmc/blobs/47d9/11522282/fce09765348d/41467_2024_53755_Fig4_HTML.jpg
https://cdn.ncbi.nlm.nih.gov/pmc/blobs/47d9/11522282/99d98b7443e3/41467_2024_53755_Fig5_HTML.jpg
https://cdn.ncbi.nlm.nih.gov/pmc/blobs/47d9/11522282/033167fa20a0/41467_2024_53755_Fig6_HTML.jpg
https://cdn.ncbi.nlm.nih.gov/pmc/blobs/47d9/11522282/e71d03a1b6da/41467_2024_53755_Fig7_HTML.jpg

相似文献

1
Xeroderma pigmentosum protein XPD controls caspase-mediated stress responses.着色性干皮病蛋白 XPD 控制半胱天冬酶介导的应激反应。
Nat Commun. 2024 Oct 29;15(1):9344. doi: 10.1038/s41467-024-53755-8.
2
Both the caspase CSP-1 and a caspase-independent pathway promote programmed cell death in parallel to the canonical pathway for apoptosis in Caenorhabditis elegans.在秀丽隐杆线虫中,半胱氨酸天冬氨酸蛋白酶 CSP-1 和一种非胱天蛋白酶依赖的途径与细胞凋亡的经典途径并行,促进程序性细胞死亡。
PLoS Genet. 2013;9(3):e1003341. doi: 10.1371/journal.pgen.1003341. Epub 2013 Mar 7.
3
Role of Xeroderma pigmentosum D (XPD) protein in genome maintenance in human cells under oxidative stress.着色性干皮病D(XPD)蛋白在氧化应激下人细胞基因组维持中的作用。
Mutat Res Genet Toxicol Environ Mutagen. 2022 Apr-May;876-877:503444. doi: 10.1016/j.mrgentox.2022.503444. Epub 2022 Jan 15.
4
Analysis of the conserved NER helicases (XPB and XPD) and UV-induced DNA damage in Hydra.分析水螅中保守的 NER 解旋酶(XPB 和 XPD)和紫外线诱导的 DNA 损伤。
Biochim Biophys Acta Gen Subj. 2018 Sep;1862(9):2031-2042. doi: 10.1016/j.bbagen.2018.06.017. Epub 2018 Jun 28.
5
Sirt1 suppresses RNA synthesis after UV irradiation in combined xeroderma pigmentosum group D/Cockayne syndrome (XP-D/CS) cells.Sirt1 抑制紫外线照射后 Xeroderma pigmentosum 组 D/Cockayne 综合征(XP-D/CS)细胞中的 RNA 合成。
Proc Natl Acad Sci U S A. 2013 Jan 15;110(3):E212-20. doi: 10.1073/pnas.1213076110. Epub 2012 Dec 24.
6
The human DNA repair gene, ERCC2 (XPD), corrects ultraviolet hypersensitivity and ultraviolet hypermutability of a shuttle vector replicated in xeroderma pigmentosum group D cells.人类DNA修复基因ERCC2(XPD)可纠正穿梭载体在着色性干皮病D组细胞中复制时的紫外线超敏性和紫外线高突变性。
Cancer Res. 1994 Jul 15;54(14):3837-44.
7
Caspase Is Required for Asymmetric Divisions That Generate Cells Programmed To Die.半胱天冬酶对于产生程序性死亡细胞的不对称分裂是必需的。
Genetics. 2018 Nov;210(3):983-998. doi: 10.1534/genetics.118.301500. Epub 2018 Sep 7.
8
Two individuals with features of both xeroderma pigmentosum and trichothiodystrophy highlight the complexity of the clinical outcomes of mutations in the XPD gene.两名兼具着色性干皮病和毛发硫营养不良特征的个体突显了XPD基因突变临床结果的复杂性。
Hum Mol Genet. 2001 Oct 15;10(22):2539-47. doi: 10.1093/hmg/10.22.2539.
9
Ribosomal protein S3 associates with the TFIIH complex and positively regulates nucleotide excision repair.核糖体蛋白 S3 与 TFIIH 复合物结合,并正向调节核苷酸切除修复。
Cell Mol Life Sci. 2021 Apr;78(7):3591-3606. doi: 10.1007/s00018-020-03754-x. Epub 2021 Jan 19.
10
Persistence of repair proteins at unrepaired DNA damage distinguishes diseases with ERCC2 (XPD) mutations: cancer-prone xeroderma pigmentosum vs. non-cancer-prone trichothiodystrophy.修复蛋白在未修复的DNA损伤处持续存在,这区分了伴有ERCC2(XPD)突变的疾病:易患癌症的着色性干皮病与不易患癌症的毛发硫营养不良。
Hum Mutat. 2008 Oct;29(10):1194-208. doi: 10.1002/humu.20768.

本文引用的文献

1
Distinct DNA repair mechanisms prevent formaldehyde toxicity during development, reproduction and aging.在发育、生殖和衰老过程中,不同的 DNA 修复机制可预防甲醛毒性。
Nucleic Acids Res. 2024 Aug 12;52(14):8271-8285. doi: 10.1093/nar/gkae519.
2
Proteolytic activation of fatty acid synthase signals pan-stress resolution.脂肪酸合酶的蛋白水解激活信号提示泛应激缓解。
Nat Metab. 2024 Jan;6(1):113-126. doi: 10.1038/s42255-023-00939-z. Epub 2024 Jan 2.
3
Caspase 3 exhibits a yeast metacaspase proteostasis function that protects mitochondria from toxic TDP43 aggregates.
半胱天冬酶3具有酵母类半胱天冬酶蛋白质稳态功能,可保护线粒体免受毒性TDP43聚集体的影响。
Microb Cell. 2023 Jul 10;10(8):157-169. doi: 10.15698/mic2023.08.801. eCollection 2023 Aug 7.
4
Modulating p38 MAPK signaling by proteostasis mechanisms supports tissue integrity during growth and aging.通过蛋白质稳态机制调节 p38 MAPK 信号传导有助于在生长和衰老过程中维持组织完整性。
Nat Commun. 2023 Jul 28;14(1):4543. doi: 10.1038/s41467-023-40317-7.
5
The DREAM complex functions as conserved master regulator of somatic DNA-repair capacities.DREAM 复合物作为保守的体 DNA 修复能力的主调控因子发挥作用。
Nat Struct Mol Biol. 2023 Apr;30(4):475-488. doi: 10.1038/s41594-023-00942-8. Epub 2023 Mar 23.
6
Inheritance of paternal DNA damage by histone-mediated repair restriction.组蛋白介导的修复限制导致父系 DNA 损伤的遗传。
Nature. 2023 Jan;613(7943):365-374. doi: 10.1038/s41586-022-05544-w. Epub 2022 Dec 21.
7
Bacterial diet modulates tamoxifen-induced death via host fatty acid metabolism.细菌饮食通过宿主脂肪酸代谢调节他莫昔芬诱导的死亡。
Nat Commun. 2022 Sep 23;13(1):5595. doi: 10.1038/s41467-022-33299-5.
8
Mitochondrial dynamics regulate genome stability via control of caspase-dependent DNA damage.线粒体动力学通过控制半胱天冬酶依赖性 DNA 损伤来调节基因组稳定性。
Dev Cell. 2022 May 23;57(10):1211-1225.e6. doi: 10.1016/j.devcel.2022.03.019. Epub 2022 Apr 20.
9
Non-apoptotic activation of Drosophila caspase-2/9 modulates JNK signaling, the tumor microenvironment, and growth of wound-like tumors.果蝇 Caspase-2/9 的非凋亡激活调节 JNK 信号通路、肿瘤微环境和类似创伤肿瘤的生长。
Cell Rep. 2022 Apr 19;39(3):110718. doi: 10.1016/j.celrep.2022.110718.
10
Non-Apoptotic Caspase Activity Preferentially Targets a Novel Consensus Sequence Associated With Cytoskeletal Proteins in the Developing Auditory Brainstem.非凋亡性半胱天冬酶活性优先靶向发育中的听觉脑干中与细胞骨架蛋白相关的新共有序列。
Front Cell Dev Biol. 2022 Mar 7;10:844844. doi: 10.3389/fcell.2022.844844. eCollection 2022.