Suppr超能文献

韩国大型河流摇蚊(双翅目:摇蚊科)的多样性及DNA条形码分析

Diversity and DNA Barcode Analysis of Chironomids (Diptera: Chironomidae) from Large Rivers in South Korea.

作者信息

Kang Hyo Jeong, Baek Min Jeong, Kang Ji Hyoun, Bae Yeon Jae

机构信息

Department of Life Science, Graduate School, Korea University, Seoul 02841, Korea.

National Institute of Biological Resources, Incheon 22689, Korea.

出版信息

Insects. 2022 Mar 31;13(4):346. doi: 10.3390/insects13040346.

Abstract

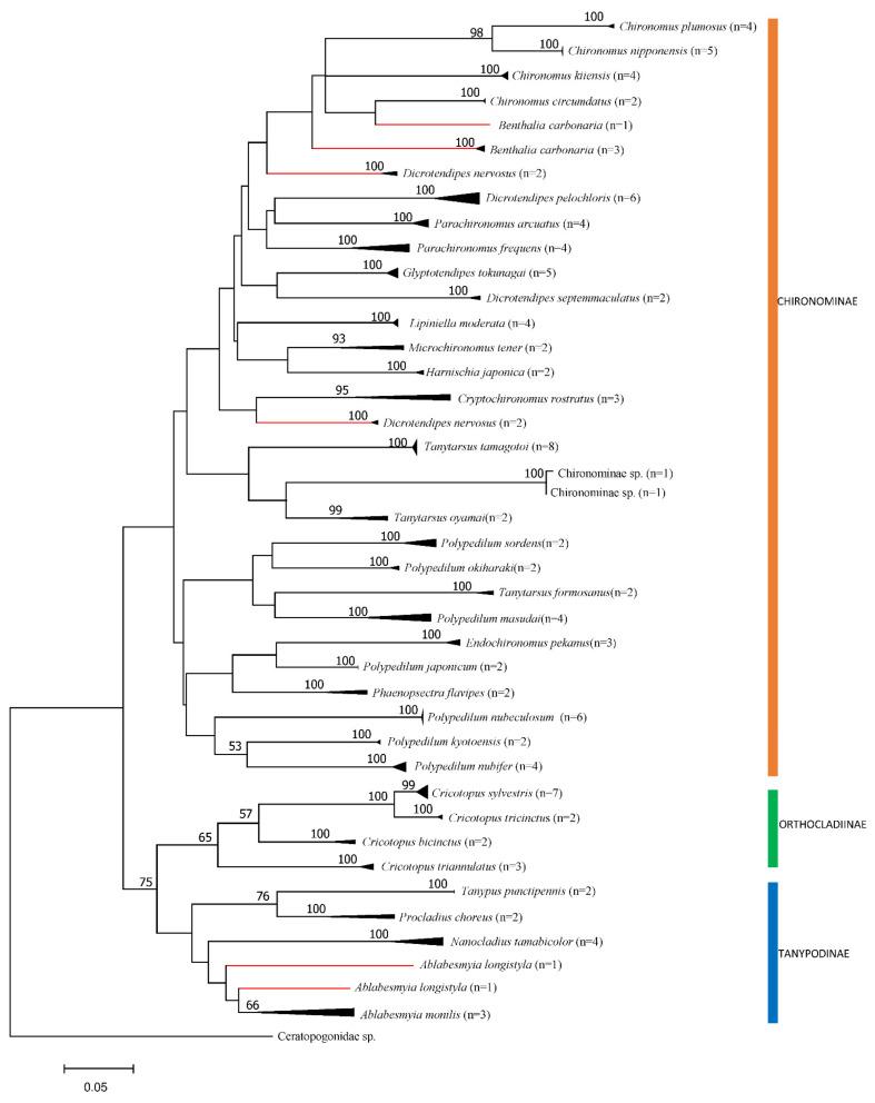
Most large rivers in South Korea run through major cities, which often experience many environmental problems, including outbreaks of non-biting midges (Diptera: Chironomidae). However, chironomid species inhabiting large rivers have not been thoroughly investigated. We aimed to identify chironomid species collected from the four main large rivers in South Korea, construct a corresponding DNA barcode library, and examine the distribution and community structure of the identified riverine species. Adult chironomids were collected from nine sites along the rivers by using sweep nets and light traps during June and August 2015. Adults were morphologically identified, and COI nucleotide sequences were generated to verify the species identification and construct a DNA barcode library. The distribution and community structure of the identified species were also analyzed. A total of 124 COI sequences were established from 37 species belonging to 19 genera, and the resulting DNA barcode library effectively discriminated >90% of riverine Chironomidae in South Korea. Ten species, which are considered indicator species for large rivers, were collected from all four rivers. In addition, members of the subfamily Chironominae were collected more frequently than members of other subfamilies, with Tanytarsus tamagotoi being the most common and widespread chironomid species in South Korea. The DNA barcode library developed in this study will facilitate environmental studies of large rivers, such as biomonitoring chironomid larvae.

摘要

韩国的大多数大型河流流经主要城市,这些城市经常面临许多环境问题,包括非吸血蠓(双翅目:摇蚊科)的爆发。然而,栖息在大型河流中的摇蚊种类尚未得到充分研究。我们旨在鉴定从韩国四条主要大型河流采集的摇蚊种类,构建相应的DNA条形码文库,并研究已鉴定的河流物种的分布和群落结构。2015年6月和8月,通过扫网和灯光诱捕器从河流沿线的九个地点采集成年摇蚊。对成虫进行形态学鉴定,并生成COI核苷酸序列以验证物种鉴定并构建DNA条形码文库。还分析了已鉴定物种的分布和群落结构。从19个属的37个物种中总共建立了124个COI序列,所得的DNA条形码文库有效地鉴别了韩国90%以上的河流摇蚊科。从所有四条河流中都采集到了10种被认为是大型河流指示物种的物种。此外,摇蚊亚科成员的采集频率高于其他亚科成员,其中玉乡长足摇蚊是韩国最常见、分布最广的摇蚊物种。本研究中开发的DNA条形码文库将有助于大型河流的环境研究,如对摇蚊幼虫的生物监测。

https://cdn.ncbi.nlm.nih.gov/pmc/blobs/e364/9032365/3cbce5daef1d/insects-13-00346-g001.jpg

文献AI研究员

20分钟写一篇综述,助力文献阅读效率提升50倍。

立即体验

用中文搜PubMed

大模型驱动的PubMed中文搜索引擎

马上搜索

文档翻译

学术文献翻译模型,支持多种主流文档格式。

立即体验