Suppr超能文献

巴西 2020 年:无论是否存在地方性冠状病毒免疫,猫都经常感染 SARS-CoV-2。

Frequent Infection of Cats With SARS-CoV-2 Irrespective of Pre-Existing Enzootic Coronavirus Immunity, Brazil 2020.

机构信息

Institute of Virology, Charité-Universitätsmedizin Berlin, Corporate Member of Freie Universität Berlin, Humboldt-Universität zu Berlin, Berlin, Germany.

Tecsa Laboratorios, Belo Horizonte, Brazil.

出版信息

Front Immunol. 2022 Apr 5;13:857322. doi: 10.3389/fimmu.2022.857322. eCollection 2022.

Abstract

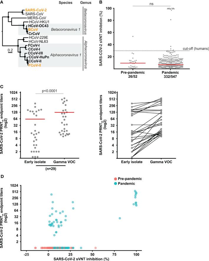
Carnivores such as cats and minks are highly susceptible to SARS-CoV-2. Brazil is a global COVID-19 hot spot and several cases of human-to-cat transmission have been documented. We investigated the spread of SARS-CoV-2 by testing 547 domestic cats sampled between July-November 2020 from seven states in southern, southeastern, and northeastern Brazil. Moreover, we investigated whether immune responses elicited by enzootic coronaviruses affect SARS-CoV-2 infection in cats. We found infection with significantly higher neutralizing antibody titers against the Gamma variant of concern, endemic in Brazil during 2020, than against an early SARS-CoV-2 B.1 isolate (p<0.0001), validating the use of Gamma for further testing. The overall SARS-CoV-2 seroprevalence in Brazilian cats during late 2020 validated by plaque reduction neutralization test (PRNT) was 7.3% (95% CI, 5.3-9.8). There was no significant difference in SARS-CoV-2 seroprevalence in cats between Brazilian states, suggesting homogeneous infection levels ranging from 4.6% (95% CI, 2.2-8.4) to 11.4% (95% CI, 6.7-17.4; p=0.4438). Seroprevalence of the prototypic cat coronavirus Feline coronavirus (FCoV) in a PRNT was high at 33.3% (95% CI, 24.9-42.5) and seroprevalence of Bovine coronavirus (BCoV) was low at 1.7% (95% CI, 0.2-5.9) in a PRNT. Neutralizing antibody titers were significantly lower for FCoV than for SARS-CoV-2 (p=0.0001), consistent with relatively more recent infection of cats with SARS-CoV-2. Neither the magnitude of SARS-CoV-2 antibody titers (p=0.6390), nor SARS-CoV-2 infection status were affected by FCoV serostatus (p=0.8863). Our data suggest that pre-existing immunity against enzootic coronaviruses neither prevents, nor enhances SARS-CoV-2 infection in cats. High SARS-CoV-2 seroprevalence already during the first year of the pandemic substantiates frequent infection of domestic cats and raises concerns on potential SARS-CoV-2 mutations escaping human immunity upon spillback.

摘要

肉食动物,如猫和貂,极易感染 SARS-CoV-2。巴西是全球 COVID-19 热点地区,已经记录了几例人传猫的病例。我们调查了 2020 年 7 月至 11 月期间从巴西南部、东南部和东北部的七个州采集的 547 只家猫中 SARS-CoV-2 的传播情况。此外,我们还研究了内源性冠状病毒引起的免疫反应是否会影响猫感染 SARS-CoV-2。我们发现,对 2020 年在巴西流行的 Gamma 变体的中和抗体滴度明显高于对早期 SARS-CoV-2 B.1 分离株的中和抗体滴度(p<0.0001),这验证了使用 Gamma 进行进一步检测的合理性。通过蚀斑减少中和试验(PRNT)验证的 2020 年末巴西猫的 SARS-CoV-2 血清阳性率为 7.3%(95%CI,5.3-9.8)。巴西各州之间的 SARS-CoV-2 血清阳性率无显著差异,表明感染水平均匀,范围从 4.6%(95%CI,2.2-8.4)至 11.4%(95%CI,6.7-17.4;p=0.4438)。在 PRNT 中,猫冠状病毒的原型 Feline coronavirus(FCoV)的血清阳性率很高,为 33.3%(95%CI,24.9-42.5),而 Bovine coronavirus(BCoV)的血清阳性率很低,为 1.7%(95%CI,0.2-5.9)。FCoV 的中和抗体滴度明显低于 SARS-CoV-2(p=0.0001),这与猫最近感染 SARS-CoV-2 有关。FCoV 血清阳性状态既不影响 SARS-CoV-2 抗体滴度的大小(p=0.6390),也不影响 SARS-CoV-2 感染状态(p=0.8863)。我们的数据表明,内源性冠状病毒的预先存在的免疫力既不能预防,也不能增强猫感染 SARS-CoV-2。在大流行的第一年就已经出现高 SARS-CoV-2 血清阳性率,这证实了家猫经常感染 SARS-CoV-2,并使人担忧 SARS-CoV-2 突变可能会逃避人类免疫力而回溢。

https://cdn.ncbi.nlm.nih.gov/pmc/blobs/cd81/9016337/bbdfbf0d4ef0/fimmu-13-857322-g001.jpg

文献检索

告别复杂PubMed语法,用中文像聊天一样搜索,搜遍4000万医学文献。AI智能推荐,让科研检索更轻松。

立即免费搜索

文件翻译

保留排版,准确专业,支持PDF/Word/PPT等文件格式,支持 12+语言互译。

免费翻译文档

深度研究

AI帮你快速写综述,25分钟生成高质量综述,智能提取关键信息,辅助科研写作。

立即免费体验