• 文献检索
  • 文档翻译
  • 深度研究
  • 学术资讯
  • Suppr Zotero 插件Zotero 插件
  • 邀请有礼
  • 套餐&价格
  • 历史记录
应用&插件
Suppr Zotero 插件Zotero 插件浏览器插件Mac 客户端Windows 客户端微信小程序
定价
高级版会员购买积分包购买API积分包
服务
文献检索文档翻译深度研究API 文档MCP 服务
关于我们
关于 Suppr公司介绍联系我们用户协议隐私条款
关注我们

Suppr 超能文献

核心技术专利:CN118964589B侵权必究
粤ICP备2023148730 号-1Suppr @ 2026

文献检索

告别复杂PubMed语法,用中文像聊天一样搜索,搜遍4000万医学文献。AI智能推荐,让科研检索更轻松。

立即免费搜索

文件翻译

保留排版,准确专业,支持PDF/Word/PPT等文件格式,支持 12+语言互译。

免费翻译文档

深度研究

AI帮你快速写综述,25分钟生成高质量综述,智能提取关键信息,辅助科研写作。

立即免费体验

星状病毒通过激活 TGF-β 诱导上皮-间充质转化从而增加病毒复制。

Astrovirus-induced epithelial-mesenchymal transition via activated TGF-β increases viral replication.

机构信息

Department of Infectious Diseases, St. Jude Children's Research Hospital, Memphis, Tennessee, United States of America.

Integrated Program of Biomedical Sciences, University of Tennessee Health Science Center, Memphis, Tennessee, United States of America.

出版信息

PLoS Pathog. 2022 Apr 22;18(4):e1009716. doi: 10.1371/journal.ppat.1009716. eCollection 2022 Apr.

DOI:10.1371/journal.ppat.1009716
PMID:35452499
原文链接:https://pmc.ncbi.nlm.nih.gov/articles/PMC9067694/
Abstract

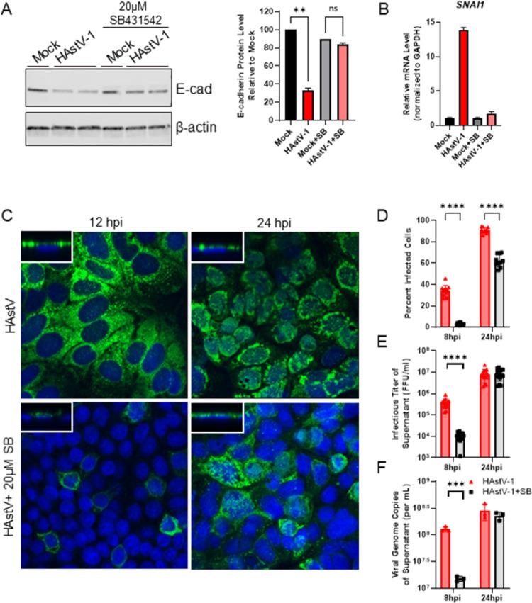
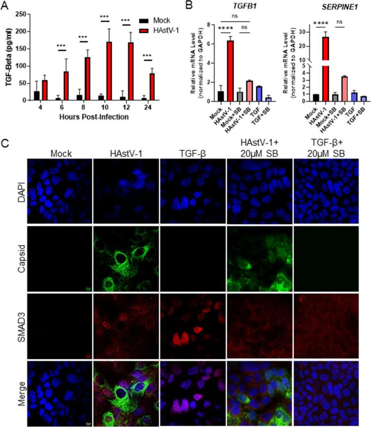
Human astroviruses (HAstV), positive sense single-stranded RNA viruses, are one of the leading causes of diarrhea worldwide. Despite their high prevalence, the cellular mechanisms of astrovirus pathogenesis remain ill-defined. Previous studies showed HAstV increased epithelial barrier permeability by causing a re-localization of the tight junction protein, occludin. In these studies, we demonstrate that HAstV replication induces epithelial-mesenchymal transition (EMT), by upregulating the transcription of EMT-related genes within 8 hours post-infection (hpi), followed by the loss of cell-cell contacts and disruption of polarity by 24 hpi. While multiple classical HAstV serotypes, including clinical isolates, induce EMT, the non-classical genotype HAstV-VA1 and two strains of reovirus are incapable of inducing EMT. Unlike the re-localization of tight junction proteins, HAstV-induced EMT requires productive replication and is dependent transforming growth factor-β (TGF-β) activity. Finally, inhibiting TGF-β signaling and EMT reduces viral replication, highlighting its importance in the viral life cycle. This finding puts classical strains of HAstV-1 in an exclusive group of non-oncogenic viruses triggering EMT.

摘要

人类星状病毒(HAstV)是正链单股 RNA 病毒,是全球范围内导致腹泻的主要病原体之一。尽管它们的流行率很高,但星状病毒发病机制的细胞机制仍未明确。先前的研究表明,HAstV 通过引起紧密连接蛋白紧密连接蛋白(occludin)的重新定位来增加上皮屏障通透性。在这些研究中,我们证明 HAstV 复制通过在感染后 8 小时内上调 EMT 相关基因的转录来诱导上皮-间充质转化(EMT),随后在 24 小时内失去细胞-细胞接触并破坏极性。虽然包括临床分离株在内的多种经典 HAstV 血清型可诱导 EMT,但非经典基因型 HAstV-VA1 和两种轮状病毒株则不能诱导 EMT。与紧密连接蛋白的重新定位不同,HAstV 诱导的 EMT 需要有效的复制,并且依赖转化生长因子-β(TGF-β)活性。最后,抑制 TGF-β 信号转导和 EMT 可减少病毒复制,这突出了其在病毒生命周期中的重要性。这一发现将经典的 HAstV-1 株置于引发 EMT 的非致癌病毒的独特群体中。

https://cdn.ncbi.nlm.nih.gov/pmc/blobs/73a9/9067694/dfb4228d041d/ppat.1009716.g007.jpg
https://cdn.ncbi.nlm.nih.gov/pmc/blobs/73a9/9067694/dafd49090484/ppat.1009716.g001.jpg
https://cdn.ncbi.nlm.nih.gov/pmc/blobs/73a9/9067694/d15d043eed79/ppat.1009716.g002.jpg
https://cdn.ncbi.nlm.nih.gov/pmc/blobs/73a9/9067694/5f0abff9f8fa/ppat.1009716.g003.jpg
https://cdn.ncbi.nlm.nih.gov/pmc/blobs/73a9/9067694/d69f21cce483/ppat.1009716.g004.jpg
https://cdn.ncbi.nlm.nih.gov/pmc/blobs/73a9/9067694/a45dc366671c/ppat.1009716.g005.jpg
https://cdn.ncbi.nlm.nih.gov/pmc/blobs/73a9/9067694/0454dc55f2cc/ppat.1009716.g006.jpg
https://cdn.ncbi.nlm.nih.gov/pmc/blobs/73a9/9067694/dfb4228d041d/ppat.1009716.g007.jpg
https://cdn.ncbi.nlm.nih.gov/pmc/blobs/73a9/9067694/dafd49090484/ppat.1009716.g001.jpg
https://cdn.ncbi.nlm.nih.gov/pmc/blobs/73a9/9067694/d15d043eed79/ppat.1009716.g002.jpg
https://cdn.ncbi.nlm.nih.gov/pmc/blobs/73a9/9067694/5f0abff9f8fa/ppat.1009716.g003.jpg
https://cdn.ncbi.nlm.nih.gov/pmc/blobs/73a9/9067694/d69f21cce483/ppat.1009716.g004.jpg
https://cdn.ncbi.nlm.nih.gov/pmc/blobs/73a9/9067694/a45dc366671c/ppat.1009716.g005.jpg
https://cdn.ncbi.nlm.nih.gov/pmc/blobs/73a9/9067694/0454dc55f2cc/ppat.1009716.g006.jpg
https://cdn.ncbi.nlm.nih.gov/pmc/blobs/73a9/9067694/dfb4228d041d/ppat.1009716.g007.jpg

相似文献

1
Astrovirus-induced epithelial-mesenchymal transition via activated TGF-β increases viral replication.星状病毒通过激活 TGF-β 诱导上皮-间充质转化从而增加病毒复制。
PLoS Pathog. 2022 Apr 22;18(4):e1009716. doi: 10.1371/journal.ppat.1009716. eCollection 2022 Apr.
2
Human Astroviruses: A Tale of Two Strains.人类星状病毒:两种毒株的故事。
Viruses. 2021 Feb 27;13(3):376. doi: 10.3390/v13030376.
3
Isolation of Neutralizing Monoclonal Antibodies to Human Astrovirus and Characterization of Virus Variants That Escape Neutralization.抗人星状病毒中和单克隆抗体的分离及其逃逸中和的病毒变异体的鉴定。
J Virol. 2019 Jan 4;93(2). doi: 10.1128/JVI.01465-18. Print 2019 Jan 15.
4
Human astrovirus capsid protein releases a membrane lytic peptide upon trypsin maturation.人星状病毒衣壳蛋白在胰酶成熟后释放膜溶肽。
J Virol. 2023 Aug 31;97(8):e0080223. doi: 10.1128/jvi.00802-23. Epub 2023 Jul 28.
5
Structure and antigenicity of the divergent human astrovirus VA1 capsid spike.结构与抗原性的发散人类星状病毒 VA1 衣壳刺突。
PLoS Pathog. 2024 Feb 28;20(2):e1012028. doi: 10.1371/journal.ppat.1012028. eCollection 2024 Feb.
6
Astrovirus replication in human intestinal enteroids reveals multi-cellular tropism and an intricate host innate immune landscape.人肠类器官中星状病毒的复制揭示了其对多种细胞的趋向性和复杂的宿主固有免疫景观。
PLoS Pathog. 2019 Oct 31;15(10):e1008057. doi: 10.1371/journal.ppat.1008057. eCollection 2019 Oct.
7
Genetic characteristics of classical astroviruses in Shenzhen, China, 2016-2019.中国深圳 2016-2019 年经典星状病毒的遗传特征。
J Med Virol. 2023 Jul;95(7):e28902. doi: 10.1002/jmv.28902.
8
Molecular characterization of astrovirus in stool samples from children in São Paulo, Brazil.巴西圣保罗儿童粪便样本中星状病毒的分子特征分析
Mem Inst Oswaldo Cruz. 2007 Dec;102(8):969-74. doi: 10.1590/s0074-02762007000800012.
9
Type I Interferon Response Limits Astrovirus Replication and Protects against Increased Barrier Permeability In Vitro and In Vivo.I型干扰素反应限制星状病毒复制,并在体外和体内防止屏障通透性增加。
J Virol. 2015 Dec 9;90(4):1988-96. doi: 10.1128/JVI.02367-15. Print 2016 Feb 15.
10
Detection of replicating negative-sense RNAs in CaCo-2 cells infected with human astrovirus.检测感染人星状病毒的 CaCo-2 细胞中的复制负义 RNA。
Arch Virol. 2010 Sep;155(9):1383-9. doi: 10.1007/s00705-010-0718-9. Epub 2010 Jun 11.

引用本文的文献

1
Epithelial-to-mesenchymal transition and live cell extrusion contribute to measles virus release from human airway epithelia.上皮-间质转化和活细胞挤压有助于麻疹病毒从人气道上皮细胞中释放。
J Virol. 2025 Feb 25;99(2):e0122024. doi: 10.1128/jvi.01220-24. Epub 2025 Jan 10.
2
NLRX1 Mediates the Disruption of Intestinal Mucosal Function Caused by Porcine Astrovirus Infection via the Extracellular Regulated Protein Kinases/Myosin Light-Chain Kinase (ERK/MLCK) Pathway.NLRX1 通过细胞外调节蛋白激酶/肌球蛋白轻链激酶(ERK/MLCK)通路介导猪星状病毒感染引起的肠道黏膜功能障碍。
Cells. 2024 May 25;13(11):913. doi: 10.3390/cells13110913.
3

本文引用的文献

1
Human Astroviruses: A Tale of Two Strains.人类星状病毒:两种毒株的故事。
Viruses. 2021 Feb 27;13(3):376. doi: 10.3390/v13030376.
2
Astrovirus Replication Is Inhibited by Nitazoxanide and .氮卓脒甲醚和硝唑尼特抑制星状病毒复制。
J Virol. 2020 Feb 14;94(5). doi: 10.1128/JVI.01706-19.
3
Epithelial-Mesenchymal Transition and Metastasis under the Control of Transforming Growth Factor β.上皮-间充质转化与转化生长因子 β 调控的转移。
miRNA Expression Signatures Induced by Chicken Astrovirus Infection in Chickens.
鸡星状病毒感染诱导的 miRNA 表达特征。
Int J Mol Sci. 2023 Oct 12;24(20):15128. doi: 10.3390/ijms242015128.
4
Astrovirus replication is dependent on induction of double-membrane vesicles through a PI3K-dependent, LC3-independent pathway.星状病毒的复制依赖于通过 PI3K 依赖性、LC3 非依赖性途径诱导双层囊泡。
J Virol. 2023 Sep 28;97(9):e0102523. doi: 10.1128/jvi.01025-23. Epub 2023 Sep 5.
5
Interferon partly dictates a divergent transcriptional response in poxvirus-infected and bystander inflammatory monocytes.干扰素在痘病毒感染的和旁观者炎症单核细胞中部分决定了一个不同的转录反应。
Cell Rep. 2022 Nov 22;41(8):111676. doi: 10.1016/j.celrep.2022.111676.
6
Transcriptional induction of TGF-β1 and endothelial-to-mesenchymal transition cell markers in human umbilical vein endothelial cells by Ebola virus infection.埃博拉病毒感染诱导人脐静脉内皮细胞中 TGF-β1 和内皮细胞向间充质细胞转化标志物的转录。
Genes Genomics. 2022 Dec;44(12):1499-1507. doi: 10.1007/s13258-022-01333-x. Epub 2022 Nov 4.
Int J Mol Sci. 2018 Nov 20;19(11):3672. doi: 10.3390/ijms19113672.
4
Regulation of actin-based apical structures on epithelial cells.上皮细胞中基于肌动蛋白的顶端结构的调节。
J Cell Sci. 2018 Oct 17;131(20):jcs221853. doi: 10.1242/jcs.221853.
5
Human cytomegalovirus infection enhances cell proliferation, migration and upregulation of EMT markers in colorectal cancer-derived stem cell-like cells.人巨细胞病毒感染增强结直肠癌细胞来源的干细胞样细胞的增殖、迁移和 EMT 标志物的上调。
Int J Oncol. 2017 Nov;51(5):1415-1426. doi: 10.3892/ijo.2017.4135. Epub 2017 Sep 25.
6
Astrovirus Biology and Pathogenesis.星状病毒生物学与发病机制。
Annu Rev Virol. 2017 Sep 29;4(1):327-348. doi: 10.1146/annurev-virology-101416-041742. Epub 2017 Jul 17.
7
Propagation of Astrovirus VA1, a Neurotropic Human Astrovirus, in Cell Culture.嗜神经人类星状病毒VA1在细胞培养中的增殖
J Virol. 2017 Sep 12;91(19). doi: 10.1128/JVI.00740-17. Print 2017 Oct 1.
8
Epidemiology of Classic and Novel Human Astrovirus: Gastroenteritis and Beyond.经典与新型人类星状病毒的流行病学:胃肠炎及其他。
Viruses. 2017 Feb 18;9(2):33. doi: 10.3390/v9020033.
9
Oral Administration of Astrovirus Capsid Protein Is Sufficient To Induce Acute Diarrhea In Vivo.口服星状病毒衣壳蛋白足以在体内诱发急性腹泻。
mBio. 2016 Nov 1;7(6):e01494-16. doi: 10.1128/mBio.01494-16.
10
Novel human astroviruses: Novel human diseases?新型人类星状病毒:新型人类疾病?
J Clin Virol. 2016 Sep;82:56-63. doi: 10.1016/j.jcv.2016.07.004. Epub 2016 Jul 11.