Suppr超能文献

人类星状病毒:两种毒株的故事。

Human Astroviruses: A Tale of Two Strains.

机构信息

Department of Infectious Diseases, St. Jude Children's Research Hospital, Memphis, TN 38105, USA.

Department of Microbiology, Immunology, and Biochemistry, University of Tennessee Health Science Center, Memphis, TN 38163, USA.

出版信息

Viruses. 2021 Feb 27;13(3):376. doi: 10.3390/v13030376.

Abstract

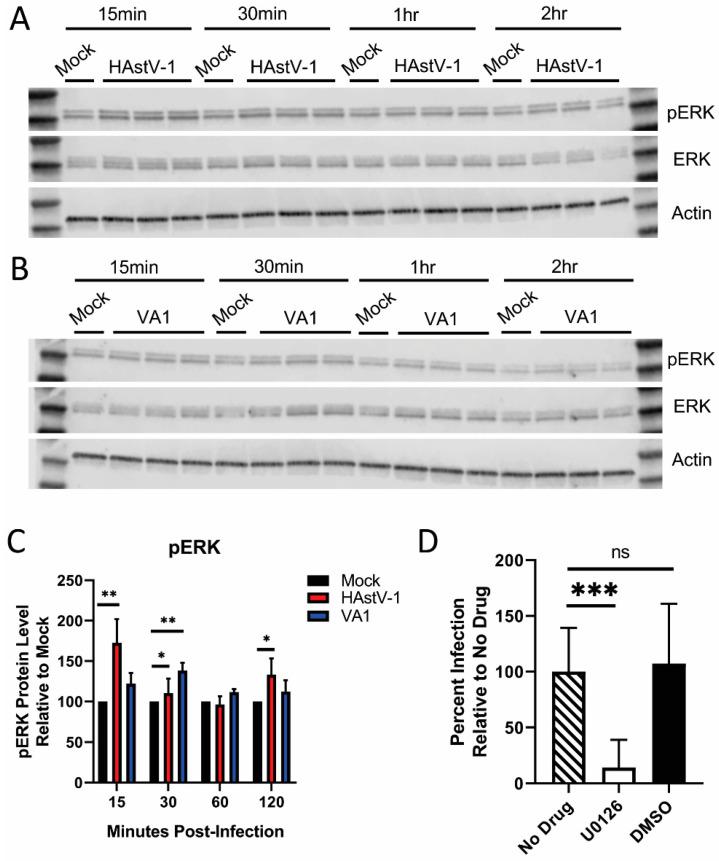
Since the 1970s, eight closely related serotypes of classical human astroviruses (HAstV) have been associated with gastrointestinal illness worldwide. In the late 2000s, three genetically unique human astrovirus clades, VA1-VA3, VA2-VA4, and MLB, were described. While the exact disease associated with these clades remains to be defined, VA1 has been associated with central nervous system infections. The discovery that VA1 could be grown in cell culture, supports exciting new studies aimed at understanding viral pathogenesis. Given the association of VA1 with often lethal CNS infections, we tested its susceptibility to the antimicrobial drug, nitazoxanide (NTZ), which we showed could inhibit classical HAstV infections. Our studies demonstrate that NTZ inhibited VA1 replication in Caco2 cells even when added at 12 h post-infection, which is later than in HAstV-1 infection. These data led us to further probe VA1 replication kinetics and cellular responses to infection in Caco-2 cells in comparison to the well-studied HAstV-1 strain. Overall, our studies highlight that VA1 replicates more slowly than HAstV-1 and elicits significantly different cellular responses, including the inability to disrupt cellular junctions and barrier permeability.

摘要

自 20 世纪 70 年代以来,八种密切相关的经典人类星状病毒(HAstV)已被证实与全世界的胃肠道疾病有关。在 21 世纪末,又描述了三种遗传上独特的人类星状病毒进化枝,即 VA1-VA3、VA2-VA4 和 MLB。虽然这些进化枝确切的相关疾病仍有待确定,但 VA1 已被证实与中枢神经系统感染有关。VA1 可以在细胞培养中生长的发现,为旨在了解病毒发病机制的令人兴奋的新研究提供了支持。鉴于 VA1 与通常致命的中枢神经系统感染有关,我们测试了其对抗菌药物硝唑尼特(NTZ)的敏感性,结果表明硝唑尼特可以抑制经典 HAstV 感染。我们的研究表明,硝唑尼特甚至可以在感染后 12 小时添加时抑制 Caco2 细胞中的 VA1 复制,这比 HAstV-1 感染的时间要晚。这些数据促使我们进一步研究 VA1 在 Caco-2 细胞中的复制动力学和细胞对感染的反应,与研究得很好的 HAstV-1 株进行比较。总的来说,我们的研究表明,VA1 的复制速度比 HAstV-1 慢,并且引起明显不同的细胞反应,包括不能破坏细胞连接和屏障通透性。

https://cdn.ncbi.nlm.nih.gov/pmc/blobs/d713/7997325/3b98d0f5f4ee/viruses-13-00376-g001.jpg

文献AI研究员

20分钟写一篇综述,助力文献阅读效率提升50倍。

立即体验

用中文搜PubMed

大模型驱动的PubMed中文搜索引擎

马上搜索

文档翻译

学术文献翻译模型,支持多种主流文档格式。

立即体验