• 文献检索
  • 文档翻译
  • 深度研究
  • 学术资讯
  • Suppr Zotero 插件Zotero 插件
  • 邀请有礼
  • 套餐&价格
  • 历史记录
应用&插件
Suppr Zotero 插件Zotero 插件浏览器插件Mac 客户端Windows 客户端微信小程序
定价
高级版会员购买积分包购买API积分包
服务
文献检索文档翻译深度研究API 文档MCP 服务
关于我们
关于 Suppr公司介绍联系我们用户协议隐私条款
关注我们

Suppr 超能文献

核心技术专利:CN118964589B侵权必究
粤ICP备2023148730 号-1Suppr @ 2026

文献检索

告别复杂PubMed语法,用中文像聊天一样搜索,搜遍4000万医学文献。AI智能推荐,让科研检索更轻松。

立即免费搜索

文件翻译

保留排版,准确专业,支持PDF/Word/PPT等文件格式,支持 12+语言互译。

免费翻译文档

深度研究

AI帮你快速写综述,25分钟生成高质量综述,智能提取关键信息,辅助科研写作。

立即免费体验

一种促进神经分化的小分子可抑制结直肠癌中的癌症干细胞。

A Small Molecule Promoting Neural Differentiation Suppresses Cancer Stem Cells in Colorectal Cancer.

作者信息

Choi Jung Kyu, Kwak Ihn-Sil, Yoon Sae-Bom, Cho Heeyeong, Moon Byoung-San

机构信息

Department of Biotechnology, College of Life and Applied Sciences, Yeungnam University, Gyeongsan 38541, Korea.

Department of Ocean Integrated Science, Chonnam National University, Yeosu 59626, Korea.

出版信息

Biomedicines. 2022 Apr 6;10(4):859. doi: 10.3390/biomedicines10040859.

DOI:10.3390/biomedicines10040859
PMID:35453609
原文链接:https://pmc.ncbi.nlm.nih.gov/articles/PMC9025482/
Abstract

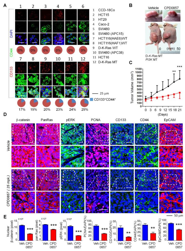
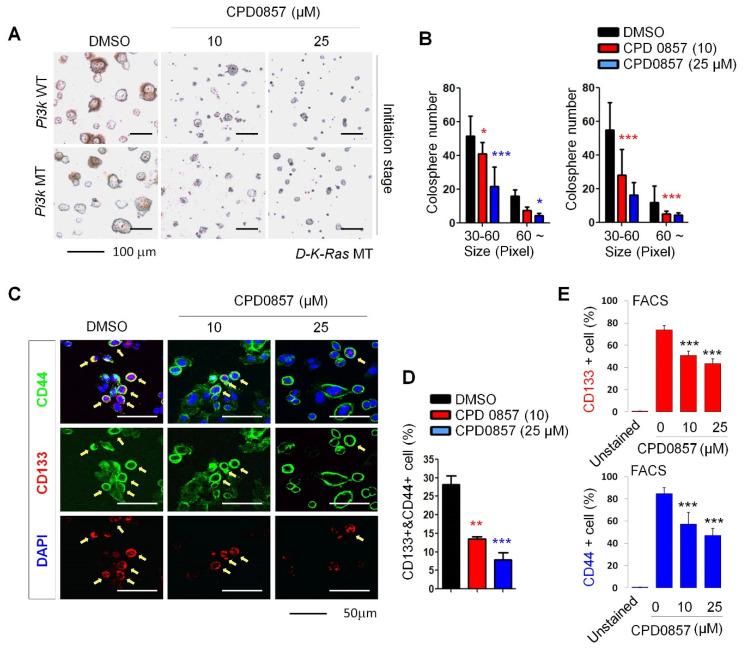
Cancer stem cells (CSCs) are a tumor cell subpopulation that drives tumor progression and metastasis, leading to a poor overall survival of patients. In colorectal cancer (CRC), the hyper-activation of Wnt/β-catenin signaling by a mutation of both adenomatous polyposis coli (APC) and increases the size of the CSC population. We previously showed that CPD0857 inactivates Wnt/β-catenin signaling by promoting the ubiquitin-dependent proteasomal degradation of β-catenin and Ras proteins, thereby decreasing proliferation and increasing the apoptosis of CRC lines. CPD0857 also decreased the growth and invasiveness of CRC cells harboring mutant resistant to EGFR mAb therapy. Here, we show that CPD0857 treatment decreases proliferation and increases the neuronal differentiation of neural progenitor cells (NPCs). CDP0857 effectively reduced the expression of CSC markers and suppressed self-renewal capacity. CPD0857 treatment also inhibited the proliferation and expression of CSC markers in D- MT cells carrying , and mutations, indicating the inhibition of PI3K/AKT signaling. Moreover, CPD0857-treated xenograft mice showed a regression of tumor growth and decreased numbers of CSCs in tumors. We conclude that CPD0857 could serve as the basis of a drug development strategy targeting CSCs activated through Wnt/β-catenin-Ras MAPK-PI3K/AKT signaling in CRCs.

摘要

癌症干细胞(CSCs)是一类肿瘤细胞亚群,可驱动肿瘤进展和转移,导致患者总体生存率较低。在结直肠癌(CRC)中,腺瘤性息肉病 coli(APC)和 的突变导致 Wnt/β-连环蛋白信号通路过度激活,增加了癌症干细胞群体的规模。我们之前表明,CPD0857 通过促进 β-连环蛋白和 Ras 蛋白的泛素依赖性蛋白酶体降解来使 Wnt/β-连环蛋白信号通路失活,从而降低 CRC 细胞系的增殖并增加其凋亡。CPD0857 还降低了对 EGFR mAb 治疗耐药的携带突变 的 CRC 细胞的生长和侵袭性。在这里,我们表明 CPD0857 处理可降低神经祖细胞(NPCs)的增殖并增加其神经元分化。CDP0857 有效降低了癌症干细胞标志物的表达并抑制了自我更新能力。CPD0857 处理还抑制了携带 、 和 突变的 D-MT 细胞中癌症干细胞标志物的增殖和表达,表明其对 PI3K/AKT 信号通路的抑制作用。此外,经 CPD0857 处理的异种移植小鼠显示肿瘤生长消退且肿瘤中癌症干细胞数量减少。我们得出结论,CPD0857 可作为一种药物开发策略的基础,该策略针对通过 CRC 中 Wnt/β-连环蛋白-Ras MAPK-PI3K/AKT 信号通路激活的癌症干细胞。

https://cdn.ncbi.nlm.nih.gov/pmc/blobs/4955/9025482/f22b7dcef634/biomedicines-10-00859-g004.jpg
https://cdn.ncbi.nlm.nih.gov/pmc/blobs/4955/9025482/3796e199fa27/biomedicines-10-00859-g001.jpg
https://cdn.ncbi.nlm.nih.gov/pmc/blobs/4955/9025482/7ef057895250/biomedicines-10-00859-g002.jpg
https://cdn.ncbi.nlm.nih.gov/pmc/blobs/4955/9025482/9d36d111134c/biomedicines-10-00859-g003.jpg
https://cdn.ncbi.nlm.nih.gov/pmc/blobs/4955/9025482/f22b7dcef634/biomedicines-10-00859-g004.jpg
https://cdn.ncbi.nlm.nih.gov/pmc/blobs/4955/9025482/3796e199fa27/biomedicines-10-00859-g001.jpg
https://cdn.ncbi.nlm.nih.gov/pmc/blobs/4955/9025482/7ef057895250/biomedicines-10-00859-g002.jpg
https://cdn.ncbi.nlm.nih.gov/pmc/blobs/4955/9025482/9d36d111134c/biomedicines-10-00859-g003.jpg
https://cdn.ncbi.nlm.nih.gov/pmc/blobs/4955/9025482/f22b7dcef634/biomedicines-10-00859-g004.jpg

相似文献

1
A Small Molecule Promoting Neural Differentiation Suppresses Cancer Stem Cells in Colorectal Cancer.一种促进神经分化的小分子可抑制结直肠癌中的癌症干细胞。
Biomedicines. 2022 Apr 6;10(4):859. doi: 10.3390/biomedicines10040859.
2
Small Molecule Destabilizer of β-Catenin and Ras Proteins Antagonizes Growth of K-Ras Mutation-Driven Colorectal Cancers Resistant to EGFR Inhibitors.小分子β-连环蛋白和 Ras 蛋白稳定剂拮抗 EGFR 抑制剂耐药的 K-Ras 突变驱动的结直肠癌的生长。
Target Oncol. 2020 Oct;15(5):645-657. doi: 10.1007/s11523-020-00755-5.
3
Role of oncogenic K-Ras in cancer stem cell activation by aberrant Wnt/β-catenin signaling.致癌性 K-Ras 在异常 Wnt/β-连环蛋白信号通路激活肿瘤干细胞中的作用。
J Natl Cancer Inst. 2014 Feb;106(2):djt373. doi: 10.1093/jnci/djt373.
4
Interaction of the Wnt/β-catenin and RAS-ERK pathways involving co-stabilization of both β-catenin and RAS plays important roles in the colorectal tumorigenesis.Wnt/β-连环蛋白和RAS-ERK信号通路的相互作用涉及β-连环蛋白和RAS的共同稳定,在结直肠癌发生过程中发挥重要作用。
Adv Biol Regul. 2018 May;68:46-54. doi: 10.1016/j.jbior.2018.01.001. Epub 2018 Jan 10.
5
A mutant KRAS-induced factor REG4 promotes cancer stem cell properties via Wnt/β-catenin signaling.一种突变型 KRAS 诱导因子 REG4 通过 Wnt/β-连环蛋白信号通路促进癌症干细胞特性。
Int J Cancer. 2020 May 15;146(10):2877-2890. doi: 10.1002/ijc.32728. Epub 2019 Nov 23.
6
WDR76 degrades RAS and suppresses cancer stem cell activation in colorectal cancer.WDR76 降解 RAS 并抑制结直肠癌中的癌症干细胞激活。
Cell Commun Signal. 2019 Jul 30;17(1):88. doi: 10.1186/s12964-019-0403-x.
7
Interaction between Wnt/β-catenin and RAS-ERK pathways and an anti-cancer strategy via degradations of β-catenin and RAS by targeting the Wnt/β-catenin pathway.Wnt/β-连环蛋白与RAS-ERK信号通路之间的相互作用以及通过靶向Wnt/β-连环蛋白信号通路降解β-连环蛋白和RAS的抗癌策略。
NPJ Precis Oncol. 2018 Feb 20;2(1):5. doi: 10.1038/s41698-018-0049-y. eCollection 2018.
8
A small molecule approach to degrade RAS with EGFR repression is a potential therapy for KRAS mutation-driven colorectal cancer resistance to cetuximab.用小分子方法降解 RAS 并抑制 EGFR 是一种潜在的治疗方法,可用于治疗 KRAS 突变驱动的对西妥昔单抗产生耐药性的结直肠癌。
Exp Mol Med. 2018 Nov 20;50(11):1-12. doi: 10.1038/s12276-018-0182-2.
9
Simultaneous destabilization of β-catenin and Ras via targeting of the axin-RGS domain as a potential therapeutic strategy for colorectal cancer.通过靶向轴蛋白-RGS结构域同时破坏β-连环蛋白和Ras作为结直肠癌的潜在治疗策略。
BMB Rep. 2016 Sep;49(9):455-6. doi: 10.5483/bmbrep.2016.49.9.125.
10
KY1022, a small molecule destabilizing Ras via targeting the Wnt/β-catenin pathway, inhibits development of metastatic colorectal cancer.KY1022是一种通过靶向Wnt/β-连环蛋白通路使Ras不稳定的小分子,可抑制转移性结直肠癌的发展。
Oncotarget. 2016 Dec 6;7(49):81727-81740. doi: 10.18632/oncotarget.13172.

引用本文的文献

1
The Role of Tumor Stem Cells in Colorectal Cancer Drug Resistance.肿瘤干细胞在结直肠癌药物耐药中的作用。
Cancer Control. 2024 Jan-Dec;31:10732748241274196. doi: 10.1177/10732748241274196.
2
Periampullary cancer and neurological interactions: current understanding and future research directions.壶腹周围癌与神经相互作用:当前认识与未来研究方向
Front Oncol. 2024 Mar 19;14:1370111. doi: 10.3389/fonc.2024.1370111. eCollection 2024.

本文引用的文献

1
Therapeutic Potential of Naturally Occurring Small Molecules to Target the Wnt/β-Catenin Signaling Pathway in Colorectal Cancer.天然小分子靶向Wnt/β-连环蛋白信号通路在结直肠癌中的治疗潜力
Cancers (Basel). 2022 Jan 14;14(2):403. doi: 10.3390/cancers14020403.
2
Cancer Stem Cells: Emerging Key Players in Immune Evasion of Cancers.癌症干细胞:癌症免疫逃逸中新兴的关键角色。
Front Cell Dev Biol. 2021 Jun 21;9:692940. doi: 10.3389/fcell.2021.692940. eCollection 2021.
3
Small Molecule Destabilizer of β-Catenin and Ras Proteins Antagonizes Growth of K-Ras Mutation-Driven Colorectal Cancers Resistant to EGFR Inhibitors.
小分子β-连环蛋白和 Ras 蛋白稳定剂拮抗 EGFR 抑制剂耐药的 K-Ras 突变驱动的结直肠癌的生长。
Target Oncol. 2020 Oct;15(5):645-657. doi: 10.1007/s11523-020-00755-5.
4
A mutant KRAS-induced factor REG4 promotes cancer stem cell properties via Wnt/β-catenin signaling.一种突变型 KRAS 诱导因子 REG4 通过 Wnt/β-连环蛋白信号通路促进癌症干细胞特性。
Int J Cancer. 2020 May 15;146(10):2877-2890. doi: 10.1002/ijc.32728. Epub 2019 Nov 23.
5
WDR76 degrades RAS and suppresses cancer stem cell activation in colorectal cancer.WDR76 降解 RAS 并抑制结直肠癌中的癌症干细胞激活。
Cell Commun Signal. 2019 Jul 30;17(1):88. doi: 10.1186/s12964-019-0403-x.
6
MEK Inhibition Induces Canonical WNT Signaling through YAP in Mutated HCT-15 Cells, and a Cancer Preventive FOXO3/FOXM1 Ratio in Combination with TNKS Inhibition.MEK抑制通过YAP在突变的HCT-15细胞中诱导经典WNT信号通路,并通过与TNKS抑制相结合形成癌症预防的FOXO3/FOXM1比率。
Cancers (Basel). 2019 Feb 1;11(2):164. doi: 10.3390/cancers11020164.
7
A small molecule approach to degrade RAS with EGFR repression is a potential therapy for KRAS mutation-driven colorectal cancer resistance to cetuximab.用小分子方法降解 RAS 并抑制 EGFR 是一种潜在的治疗方法,可用于治疗 KRAS 突变驱动的对西妥昔单抗产生耐药性的结直肠癌。
Exp Mol Med. 2018 Nov 20;50(11):1-12. doi: 10.1038/s12276-018-0182-2.
8
Cancer stem cells as key drivers of tumour progression.肿瘤干细胞作为肿瘤进展的关键驱动因素。
J Biomed Sci. 2018 Mar 6;25(1):20. doi: 10.1186/s12929-018-0426-4.
9
Cancer statistics, 2018.癌症统计数据,2018 年。
CA Cancer J Clin. 2018 Jan;68(1):7-30. doi: 10.3322/caac.21442. Epub 2018 Jan 4.
10
Neurons generated from carcinoma stem cells support cancer progression.肿瘤干细胞产生的神经元支持肿瘤进展。
Signal Transduct Target Ther. 2017 Jan 6;2:16036. doi: 10.1038/sigtrans.2016.36. eCollection 2017.