Department of Surgery, Tungs' Taichung MetroHarbor Hospital, Taichung, Taiwan.
Graduate Institute of Clinical Medicine, College of Medicine, Taipei Medical University, Taipei, Taiwan.
Cell Death Dis. 2022 Apr 23;13(4):400. doi: 10.1038/s41419-022-04828-3.
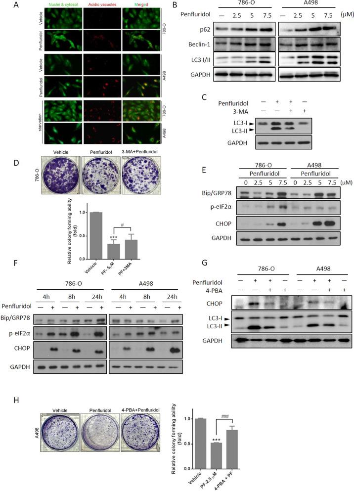
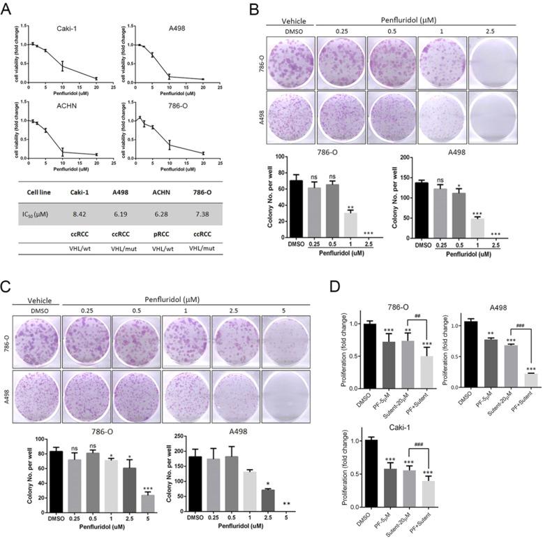
Renal cell carcinoma (RCC) is one of the most lethal genitourinary malignancies with poor prognoses, since it is largely resistant to chemotherapy, radiotherapy, and targeted therapy. The persistence of cancer stem cells (CSCs) is the major cause of treatment failure with RCC. Recent evidence showed that dopamine receptor D2 (DRD2)-targeting antipsychotic drugs such as penfluridol exert oncostatic effects on several cancer types, but the effect of penfluridol on RCC remains unknown. Here, we uncovered penfluridol suppressed in vitro cell growth and in vivo tumorigenicity of various RCC cell lines (Caki-1, 786-O, A498, and ACHN) and enhanced the Sutent (sunitinib)-triggered growth inhibition on clear cell (cc)RCC cell lines. Mechanistically, upregulation of endoplasmic reticulum (ER) stress-induced unfolded protein response (UPR) was critical for autophagy-mediated apoptosis induced by penfluridol. Transcriptional inhibition of OCT4 and Nanog via inhibiting GLI1 was important for penfluridol-induced stemness and proliferation inhibition. The anticancer activities of penfluridol on ccRCC partially occurred through DRD2. In clinical ccRCC specimens, positive correlations of DRD2 with GLI1, OCT4, and Nanog were observed and their expressions were correlated with worse prognoses. Summarizing, DRD2 antagonists such as penfluridol induce UPR signaling and suppress the GLI1/OCT4/Nanog axis in ccRCC cells to reduce their growth through inducing autophagy-mediated apoptosis and stemness inhibition. These drugs can be repurposed as potential agents to treat ccRCC patients.
肾细胞癌(RCC)是最致命的泌尿生殖系统恶性肿瘤之一,预后不良,因为它对化疗、放疗和靶向治疗有很大的抵抗力。癌症干细胞(CSCs)的持续存在是 RCC 治疗失败的主要原因。最近的证据表明,多巴胺受体 D2(DRD2)靶向抗精神病药物,如奋乃静,对几种癌症类型具有抗肿瘤作用,但奋乃静对 RCC 的影响尚不清楚。在这里,我们发现奋乃静抑制了各种 RCC 细胞系(Caki-1、786-O、A498 和 ACHN)的体外细胞生长和体内致瘤性,并增强了舒尼替尼(sunitinib)对透明细胞(cc)RCC 细胞系的生长抑制作用。在机制上,内质网(ER)应激诱导的未折叠蛋白反应(UPR)的上调对于奋乃静诱导的自噬介导的细胞凋亡至关重要。通过抑制 GLI1 转录抑制 OCT4 和 Nanog 对于奋乃静诱导的干性和增殖抑制很重要。奋乃静对 ccRCC 的抗癌活性部分通过 DRD2 发生。在临床 ccRCC 标本中,观察到 DRD2 与 GLI1、OCT4 和 Nanog 呈正相关,它们的表达与预后不良相关。总之,DRD2 拮抗剂,如奋乃静,通过诱导自噬介导的细胞凋亡和干性抑制,在 ccRCC 细胞中诱导 UPR 信号并抑制 GLI1/OCT4/Nanog 轴,从而减少其生长。这些药物可以被重新用于治疗 ccRCC 患者。