• 文献检索
  • 文档翻译
  • 深度研究
  • 学术资讯
  • Suppr Zotero 插件Zotero 插件
  • 邀请有礼
  • 套餐&价格
  • 历史记录
应用&插件
Suppr Zotero 插件Zotero 插件浏览器插件Mac 客户端Windows 客户端微信小程序
定价
高级版会员购买积分包购买API积分包
服务
文献检索文档翻译深度研究API 文档MCP 服务
关于我们
关于 Suppr公司介绍联系我们用户协议隐私条款
关注我们

Suppr 超能文献

核心技术专利:CN118964589B侵权必究
粤ICP备2023148730 号-1Suppr @ 2026

文献检索

告别复杂PubMed语法,用中文像聊天一样搜索,搜遍4000万医学文献。AI智能推荐,让科研检索更轻松。

立即免费搜索

文件翻译

保留排版,准确专业,支持PDF/Word/PPT等文件格式,支持 12+语言互译。

免费翻译文档

深度研究

AI帮你快速写综述,25分钟生成高质量综述,智能提取关键信息,辅助科研写作。

立即免费体验

代谢相关基因OGDHL作为扩张型心肌病心肌重构生物标志物的潜力

The Potential of Metabolism-Related Gene OGDHL as a Biomarker for Myocardial Remodeling in Dilated Cardiomyopathy.

作者信息

Tang Yaohan, Zhu Yaoxi, Lu Yang, Yang Hongmin, Yang Han, Li Lixia, Liu Changhu, Du Yimei, Yuan Jing

机构信息

Department of Cardiology, Union Hospital, Tongji Medical College, Huazhong University of Science and Technology, Wuhan, China.

出版信息

Front Cardiovasc Med. 2022 Apr 7;9:741920. doi: 10.3389/fcvm.2022.741920. eCollection 2022.

DOI:10.3389/fcvm.2022.741920
PMID:35463769
原文链接:https://pmc.ncbi.nlm.nih.gov/articles/PMC9021392/
Abstract

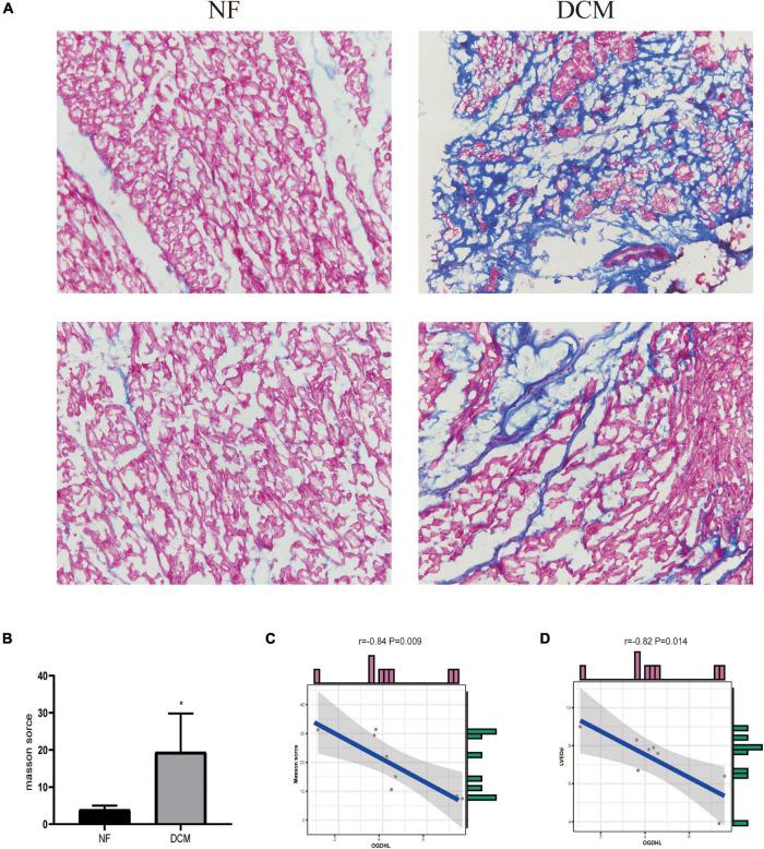
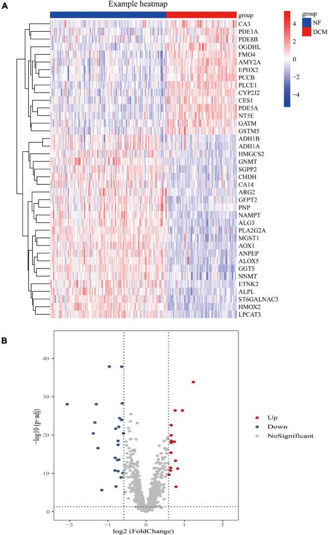
The development of dilated cardiomyopathy (DCM) is accompanied by a series of metabolic disorders, resulting in myocardial remodeling or exacerbation, while the mechanism remains not completely clear. This study was to find out the key metabolism-related genes involved in the onset of DCM, providing new insight into the pathogenesis of this disease. The datasets of GSE57338, GSE116250, and GSE5406 associated with hearts of patients with DCM were downloaded from the Gene Expression Omnibus database. GSE57338 was analyzed to screen out metabolism-related differentially expressed genes (DEGs), while GSE116250 and GSE5406 were utilized to verify the optimal genes through R software. Support vector machine recursive feature elimination algorithm and least absolute shrinkage and selection operator algorithm were used to determine key genes. Finally, 6 of 39 metabolism-related DEGs were screened out and identified as the optimal genes. After quantitative reverse-transcription polymerase chain reaction (qRT-PCR) validation performed on the samples drawn from the left ventricles of human hearts, it showed that only the expression of oxoglutarate dehydrogenase-like (OGDHL) increased while PLA2G2 decreased significantly in patients with DCM compared with non-failing donors, respectively. Furthermore, the higher OGDHL protein expression, except the change of PLA2G2, was also found in DCM hearts, and its mRNA expression was negatively correlated with myocardial Masson's scores ( = -0.84, = 0.009) and left ventricular end-diastolic diameter (LVEDd; = -0.82, = 0.014), which might be regulated by miR-3925-5p through further bioinformatics prediction and qRT-PCR verification. The data then suggested that the metabolism-related gene OGDHL was associated with myocardial fibrosis of DCM and probably a biomarker for myocardial remodeling in patients with DCM.

摘要

扩张型心肌病(DCM)的发展伴随着一系列代谢紊乱,导致心肌重塑或加重,但其机制仍不完全清楚。本研究旨在找出参与DCM发病的关键代谢相关基因,为该病的发病机制提供新的见解。从基因表达综合数据库下载了与DCM患者心脏相关的GSE57338、GSE116250和GSE5406数据集。对GSE57338进行分析以筛选出代谢相关的差异表达基因(DEG),而利用GSE116250和GSE5406通过R软件验证最佳基因。使用支持向量机递归特征消除算法和最小绝对收缩和选择算子算法来确定关键基因。最后,从39个代谢相关的DEG中筛选出6个并确定为最佳基因。对取自人类心脏左心室的样本进行定量逆转录聚合酶链反应(qRT-PCR)验证后发现,与非衰竭供体相比,DCM患者中只有类似α-酮戊二酸脱氢酶(OGDHL)的表达增加,而磷脂酶A2(PLA2G2)的表达显著降低。此外,在DCM心脏中还发现了除PLA2G2变化外更高的OGDHL蛋白表达,其mRNA表达与心肌Masson评分(r = -0.84,P = 0.009)和左心室舒张末期内径(LVEDd;r = -0.82,P = 0.014)呈负相关,通过进一步的生物信息学预测和qRT-PCR验证,这可能受miR-3925-5p调控。数据表明,代谢相关基因OGDHL与DCM的心肌纤维化有关,可能是DCM患者心肌重塑的生物标志物。

https://cdn.ncbi.nlm.nih.gov/pmc/blobs/81cb/9021392/cfcefae6131e/fcvm-09-741920-g007.jpg
https://cdn.ncbi.nlm.nih.gov/pmc/blobs/81cb/9021392/20d98b16a665/fcvm-09-741920-g001.jpg
https://cdn.ncbi.nlm.nih.gov/pmc/blobs/81cb/9021392/83b4913b5949/fcvm-09-741920-g002.jpg
https://cdn.ncbi.nlm.nih.gov/pmc/blobs/81cb/9021392/57c78c147345/fcvm-09-741920-g003.jpg
https://cdn.ncbi.nlm.nih.gov/pmc/blobs/81cb/9021392/455a06142811/fcvm-09-741920-g004.jpg
https://cdn.ncbi.nlm.nih.gov/pmc/blobs/81cb/9021392/da68032a46d7/fcvm-09-741920-g005.jpg
https://cdn.ncbi.nlm.nih.gov/pmc/blobs/81cb/9021392/98b3631bacb4/fcvm-09-741920-g006.jpg
https://cdn.ncbi.nlm.nih.gov/pmc/blobs/81cb/9021392/cfcefae6131e/fcvm-09-741920-g007.jpg
https://cdn.ncbi.nlm.nih.gov/pmc/blobs/81cb/9021392/20d98b16a665/fcvm-09-741920-g001.jpg
https://cdn.ncbi.nlm.nih.gov/pmc/blobs/81cb/9021392/83b4913b5949/fcvm-09-741920-g002.jpg
https://cdn.ncbi.nlm.nih.gov/pmc/blobs/81cb/9021392/57c78c147345/fcvm-09-741920-g003.jpg
https://cdn.ncbi.nlm.nih.gov/pmc/blobs/81cb/9021392/455a06142811/fcvm-09-741920-g004.jpg
https://cdn.ncbi.nlm.nih.gov/pmc/blobs/81cb/9021392/da68032a46d7/fcvm-09-741920-g005.jpg
https://cdn.ncbi.nlm.nih.gov/pmc/blobs/81cb/9021392/98b3631bacb4/fcvm-09-741920-g006.jpg
https://cdn.ncbi.nlm.nih.gov/pmc/blobs/81cb/9021392/cfcefae6131e/fcvm-09-741920-g007.jpg

相似文献

1
The Potential of Metabolism-Related Gene OGDHL as a Biomarker for Myocardial Remodeling in Dilated Cardiomyopathy.代谢相关基因OGDHL作为扩张型心肌病心肌重构生物标志物的潜力
Front Cardiovasc Med. 2022 Apr 7;9:741920. doi: 10.3389/fcvm.2022.741920. eCollection 2022.
2
Identification of the distinctive role of DPT in dilated cardiomyopathy: a study based on bulk and single-cell transcriptomic analysis.鉴定白喉毒素在扩张型心肌病中的独特作用:一项基于批量和单细胞转录组分析的研究
Ann Transl Med. 2021 Sep;9(18):1401. doi: 10.21037/atm-21-2913.
3
Identification and Verification of Feature Biomarkers Associated With Immune Cells in Dilated Cardiomyopathy by Bioinformatics Analysis.通过生物信息学分析鉴定和验证扩张型心肌病中与免疫细胞相关的特征生物标志物
Front Genet. 2022 May 12;13:874544. doi: 10.3389/fgene.2022.874544. eCollection 2022.
4
Integrated Bioinformatics Analysis Reveals the Aberrantly Methylated Differentially Expressed Genes in Dilated Cardiomyopathy.综合生物信息学分析揭示扩张型心肌病中异常甲基化的差异表达基因。
Int J Med Sci. 2024 Jul 8;21(9):1769-1782. doi: 10.7150/ijms.92537. eCollection 2024.
5
Exploring the pathogenesis and immune infiltration in dilated cardiomyopathy complicated with atrial fibrillation by bioinformatics analysis.通过生物信息学分析探讨扩张型心肌病合并心房颤动的发病机制及免疫浸润。
Front Immunol. 2023 Jan 17;14:1049351. doi: 10.3389/fimmu.2023.1049351. eCollection 2023.
6
Relations between circulating and myocardial fibrosis-linked microRNAs with left ventricular reverse remodeling in dilated cardiomyopathy.循环和心肌纤维化相关 microRNAs 与扩张型心肌病左心室逆重构的关系。
Adv Clin Exp Med. 2020 Mar;29(3):285-293. doi: 10.17219/acem/115088.
7
Asporin is a Potential Promising Biomarker for Common Heart Failure.骨黏连蛋白是常见心力衰竭的一种有潜力的生物标志物。
DNA Cell Biol. 2021 Feb;40(2):303-315. doi: 10.1089/dna.2020.5995.
8
An Robust Rank Aggregation and Least Absolute Shrinkage and Selection Operator Analysis of Novel Gene Signatures in Dilated Cardiomyopathy.扩张型心肌病中新型基因特征的稳健秩聚合及最小绝对收缩和选择算子分析
Front Cardiovasc Med. 2021 Dec 14;8:747803. doi: 10.3389/fcvm.2021.747803. eCollection 2021.
9
Screening of Lipid Metabolism-Related Gene Diagnostic Signature for Patients With Dilated Cardiomyopathy.扩张型心肌病患者脂质代谢相关基因诊断标志物的筛选
Front Cardiovasc Med. 2022 Apr 1;9:853468. doi: 10.3389/fcvm.2022.853468. eCollection 2022.
10
Exploring the Role of Obesity in Dilated Cardiomyopathy Based on Bio-informatics Analysis.基于生物信息学分析探究肥胖在扩张型心肌病中的作用
J Cardiovasc Dev Dis. 2022 Dec 15;9(12):462. doi: 10.3390/jcdd9120462.

引用本文的文献

1
Glutaminolysis and α-ketoglutarate-stimulated K3.1 expression contribute to β-adrenoceptor activation-induced myocardial fibrosis in mice.谷氨酰胺分解和α-酮戊二酸刺激的K3.1表达促成小鼠β-肾上腺素能受体激活诱导的心肌纤维化。
Sci China Life Sci. 2025 May 7. doi: 10.1007/s11427-024-2811-x.
2
Resveratrol enhances the antiliver cancer effect of cisplatin by targeting the cell membrane protein PLA2.白藜芦醇通过作用于细胞膜蛋白PLA2增强顺铂的抗肝癌作用。
Front Oncol. 2024 Sep 24;14:1453164. doi: 10.3389/fonc.2024.1453164. eCollection 2024.
3
Automated assessment of cardiac dynamics in aging and dilated cardiomyopathy Drosophila models using machine learning.

本文引用的文献

1
A New Mouse Model of Chronic Myocarditis Induced by Recombinant Bacille Calmette-Guèrin Expressing a T-Cell Epitope of Cardiac Myosin Heavy Chain-α.一种新型的慢性心肌炎小鼠模型,由表达心肌肌球蛋白重链-α T 细胞表位的重组卡介苗引起。
Int J Mol Sci. 2021 Jan 14;22(2):794. doi: 10.3390/ijms22020794.
2
Effects of empagliflozin on renal sodium and glucose handling in patients with acute heart failure.恩格列净对急性心力衰竭患者肾脏钠和葡萄糖处理的影响。
Eur J Heart Fail. 2021 Jan;23(1):68-78. doi: 10.1002/ejhf.2066. Epub 2020 Dec 16.
3
Mitochondrial CaMKII causes adverse metabolic reprogramming and dilated cardiomyopathy.
使用机器学习技术对衰老和扩张型心肌病果蝇模型中心脏动力学进行自动化评估。
Commun Biol. 2024 Jun 7;7(1):702. doi: 10.1038/s42003-024-06371-7.
线粒体 CaMKII 导致不良代谢重编程和扩张型心肌病。
Nat Commun. 2020 Sep 4;11(1):4416. doi: 10.1038/s41467-020-18165-6.
4
Zbtb20 deficiency causes cardiac contractile dysfunction in mice.Zbtb20 缺失导致小鼠心脏收缩功能障碍。
FASEB J. 2020 Oct;34(10):13862-13876. doi: 10.1096/fj.202000160RR. Epub 2020 Aug 26.
5
miR-193a-5p promotes pancreatic cancer cell metastasis through SRSF6-mediated alternative splicing of OGDHL and ECM1.微小RNA-193a-5p通过SRSF6介导的OGDHL和ECM1可变剪接促进胰腺癌细胞转移。
Am J Cancer Res. 2020 Jan 1;10(1):38-59. eCollection 2020.
6
OGDHL silencing promotes hepatocellular carcinoma by reprogramming glutamine metabolism.OGDHL基因沉默通过重编程谷氨酰胺代谢促进肝细胞癌。
J Hepatol. 2020 May;72(5):909-923. doi: 10.1016/j.jhep.2019.12.015. Epub 2019 Dec 30.
7
Osteopontin Promotes Left Ventricular Diastolic Dysfunction Through a Mitochondrial Pathway.骨桥蛋白通过线粒体途径促进左心室舒张功能障碍。
J Am Coll Cardiol. 2019 Jun 4;73(21):2705-2718. doi: 10.1016/j.jacc.2019.02.074.
8
Astragalus polysaccharide from Astragalus Melittin ameliorates inflammation via suppressing the activation of TLR-4/NF-κB p65 signal pathway and protects mice from CVB3-induced virus myocarditis.黄芪多糖通过抑制 TLR-4/NF-κB p65 信号通路改善炎症反应,保护小鼠免受柯萨奇病毒 B3 诱导的病毒性心肌炎。
Int J Biol Macromol. 2019 Apr 1;126:179-186. doi: 10.1016/j.ijbiomac.2018.12.207. Epub 2018 Dec 23.
9
Treating oxidative stress in heart failure: past, present and future.心力衰竭中氧化应激的治疗:过去、现在和未来。
Eur J Heart Fail. 2019 Apr;21(4):425-435. doi: 10.1002/ejhf.1320. Epub 2018 Oct 19.
10
Myocardial metabolism in heart failure: Purinergic signalling and other metabolic concepts.心力衰竭中心肌代谢:嘌呤能信号转导和其他代谢概念。
Pharmacol Ther. 2019 Feb;194:132-144. doi: 10.1016/j.pharmthera.2018.08.015. Epub 2018 Aug 25.