Suppr超能文献

机器学习揭示了炎症性皮肤病皮损和非皮损区域的独特基因特征谱。

Machine learning reveals distinct gene signature profiles in lesional and nonlesional regions of inflammatory skin diseases.

机构信息

AMPEL BioSolutions, LLC and the RILITE Research Institute, Charlottesville, VA, USA.

出版信息

Sci Adv. 2022 Apr 29;8(17):eabn4776. doi: 10.1126/sciadv.abn4776.

Abstract

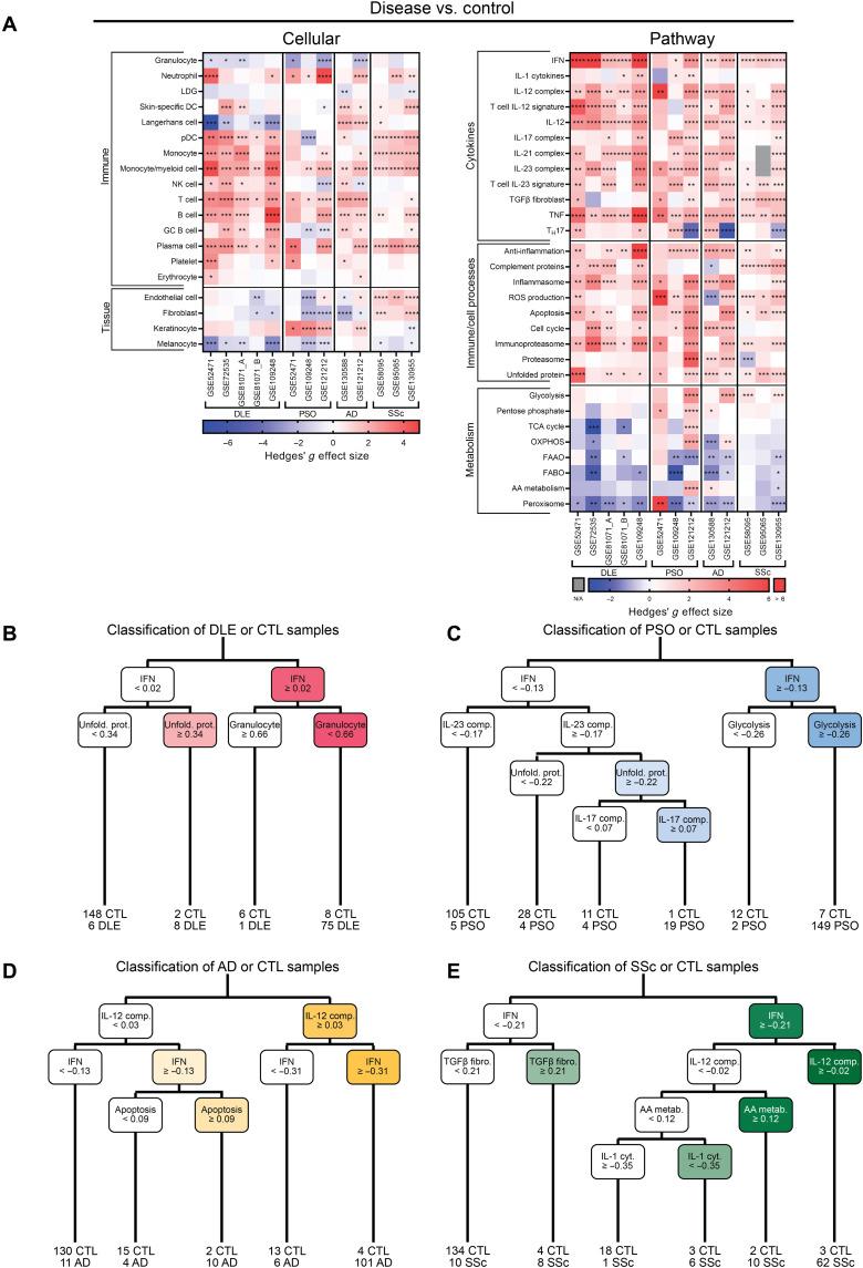
Analysis of gene expression from cutaneous lupus erythematosus, psoriasis, atopic dermatitis, and systemic sclerosis using gene set variation analysis (GSVA) revealed that lesional samples from each condition had unique features, but all four diseases displayed common enrichment in multiple inflammatory signatures. These findings were confirmed by both classification and regression tree analysis and machine learning (ML) models. Nonlesional samples from each disease also differed from normal samples and each other by ML. Notably, the features used in classification of nonlesional disease were more distinct than their lesional counterparts, and GSVA confirmed unique features of nonlesional disease. These data show that lesional and nonlesional skin samples from inflammatory skin diseases have unique profiles of gene expression abnormalities, especially in nonlesional skin, and suggest a model in which disease-specific abnormalities in "prelesional" skin may permit environmental stimuli to trigger inflammatory responses leading to both the unique and shared manifestations of each disease.

摘要

使用基因集变异分析(GSVA)对红斑狼疮、银屑病、特应性皮炎和系统性硬化症的皮肤病变样本进行基因表达分析,结果表明,每种疾病的病变样本都具有独特的特征,但这四种疾病都显示出多个炎症特征的共同富集。分类和回归树分析以及机器学习(ML)模型也证实了这一发现。每种疾病的非病变样本也与正常样本和彼此不同,通过 ML 进行区分。值得注意的是,用于非病变性疾病分类的特征比病变性疾病更为独特,GSVA 也证实了非病变性疾病的独特特征。这些数据表明,炎症性皮肤病的病变和非病变皮肤样本具有独特的基因表达异常特征,尤其是在非病变皮肤中,并提出了一种模型,即“前病变”皮肤中疾病特异性异常可能使环境刺激引发炎症反应,从而导致每种疾病的独特和共同表现。

https://cdn.ncbi.nlm.nih.gov/pmc/blobs/7c75/9054015/1f9fa692922b/sciadv.abn4776-f1.jpg

文献检索

告别复杂PubMed语法,用中文像聊天一样搜索,搜遍4000万医学文献。AI智能推荐,让科研检索更轻松。

立即免费搜索

文件翻译

保留排版,准确专业,支持PDF/Word/PPT等文件格式,支持 12+语言互译。

免费翻译文档

深度研究

AI帮你快速写综述,25分钟生成高质量综述,智能提取关键信息,辅助科研写作。

立即免费体验