• 文献检索
  • 文档翻译
  • 深度研究
  • 学术资讯
  • Suppr Zotero 插件Zotero 插件
  • 邀请有礼
  • 套餐&价格
  • 历史记录
应用&插件
Suppr Zotero 插件Zotero 插件浏览器插件Mac 客户端Windows 客户端微信小程序
定价
高级版会员购买积分包购买API积分包
服务
文献检索文档翻译深度研究API 文档MCP 服务
关于我们
关于 Suppr公司介绍联系我们用户协议隐私条款
关注我们

Suppr 超能文献

核心技术专利:CN118964589B侵权必究
粤ICP备2023148730 号-1Suppr @ 2026

文献检索

告别复杂PubMed语法,用中文像聊天一样搜索,搜遍4000万医学文献。AI智能推荐,让科研检索更轻松。

立即免费搜索

文件翻译

保留排版,准确专业,支持PDF/Word/PPT等文件格式,支持 12+语言互译。

免费翻译文档

深度研究

AI帮你快速写综述,25分钟生成高质量综述,智能提取关键信息,辅助科研写作。

立即免费体验

个体化通路活性算法在泛癌分析中鉴定致癌通路。

Individualized pathway activity algorithm identifies oncogenic pathways in pan-cancer analysis.

机构信息

Key Laboratory of Biomedical Information Engineering of Ministry of Education, Biomedical Informatics and Genomics Center, School of Life Science and Technology, Xi'an Jiaotong University, Xi'an, Shaanxi 710049, PR China.

National and Local Joint Engineering Research Center of Biodiagnosis and Biotherapy, The Second Affiliated Hospital, Xi'an Jiaotong University, Xi'an, Shaanxi 710004, PR China.

出版信息

EBioMedicine. 2022 May;79:104014. doi: 10.1016/j.ebiom.2022.104014. Epub 2022 Apr 26.

DOI:10.1016/j.ebiom.2022.104014
PMID:35487057
原文链接:https://pmc.ncbi.nlm.nih.gov/articles/PMC9117264/
Abstract

BACKGROUND

Accumulative evidences have shown that dysregulation of biological pathways contributed to the initiation and progression of malignant tumours. Several methods for pathway activity measurement have been proposed, but they are restricted to making comparisons between groups or sensitive to experimental batch effects.

METHODS

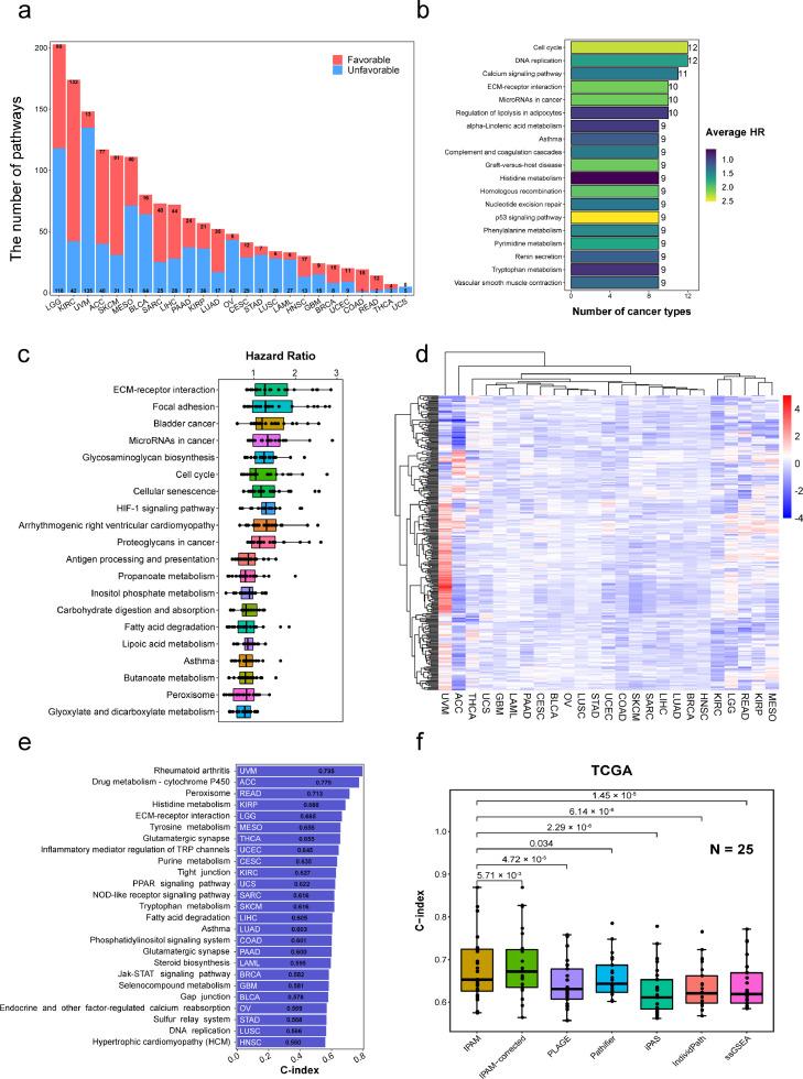
We introduced a novel method for individualized pathway activity measurement (IPAM) that is based on the ranking of gene expression levels in individual sample. Taking advantage of IPAM, we calculated the pathway activity of 318 pathways from KEGG database in the 10528 tumour/normal samples of 33 cancer types from TCGA to identify characteristic dysregulated pathways among different cancer types.

FINDINGS

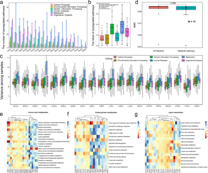
IPAM precisely quantified the level of activity of each pathway in pan-cancer analysis and exhibited better performance in cancer classification and prognosis prediction over five widely used tools. The average ROC-AUC of cancer diagnostic model using tumour-educated platelets (TEPs) reached 92.84%, suggesting the potential of our algorithm in early diagnosis of cancer. We identified several pathways significantly deregulated and associated with patient survival in a large fraction of cancer types, such as tyrosine metabolism, fatty acid degradation, cell cycle, p53 signalling pathway and DNA replication. We also confirmed the dominant role of metabolic pathways in cancer pathway dysregulation and identified the driving factors of specific pathway dysregulation, such as PPARA for branched-chain amino acid metabolism and NR1I2, NR1I3 for fatty acid metabolism.

INTERPRETATION

Our study will provide novel clues for understanding the pathological mechanisms of cancer, ultimately paving the way for personalized medicine of cancer.

FUNDING

A full list of funding can be found in the Acknowledgements section.

摘要

背景

越来越多的证据表明,生物途径的失调导致了恶性肿瘤的发生和发展。已经提出了几种测量途径活性的方法,但它们仅限于组间比较或对实验批次效应敏感。

方法

我们引入了一种新的个体途径活性测量(IPAM)方法,该方法基于个体样本中基因表达水平的排序。利用 IPAM,我们计算了来自 TCGA 的 33 种癌症类型的 10528 个肿瘤/正常样本中 318 个来自 KEGG 数据库的途径的活性,以鉴定不同癌症类型中特征性失调的途径。

结果

IPAM 在泛癌分析中精确地量化了每条途径的活性水平,并在癌症分类和预后预测方面表现优于五种常用工具。使用肿瘤诱导血小板(TEPs)的癌症诊断模型的平均 ROC-AUC 达到 92.84%,表明我们的算法在癌症早期诊断中的潜力。我们确定了许多在大部分癌症类型中显著失调且与患者生存相关的途径,如酪氨酸代谢、脂肪酸降解、细胞周期、p53 信号通路和 DNA 复制。我们还证实了代谢途径在癌症途径失调中的主导作用,并确定了特定途径失调的驱动因素,如分支氨基酸代谢的 PPARA 和脂肪酸代谢的 NR1I2、NR1I3。

结论

我们的研究将为理解癌症的病理机制提供新的线索,最终为癌症的个性化医学铺平道路。

资助

完整的资助清单可以在致谢部分找到。

https://cdn.ncbi.nlm.nih.gov/pmc/blobs/3d20/9117264/dfe9e9161bca/gr6.jpg
https://cdn.ncbi.nlm.nih.gov/pmc/blobs/3d20/9117264/f6537a5886e7/gr1.jpg
https://cdn.ncbi.nlm.nih.gov/pmc/blobs/3d20/9117264/ef7ff2c0ecc1/gr2.jpg
https://cdn.ncbi.nlm.nih.gov/pmc/blobs/3d20/9117264/596d77f43ea0/gr3.jpg
https://cdn.ncbi.nlm.nih.gov/pmc/blobs/3d20/9117264/da654241ca1b/gr4.jpg
https://cdn.ncbi.nlm.nih.gov/pmc/blobs/3d20/9117264/b0b1942ae627/gr5.jpg
https://cdn.ncbi.nlm.nih.gov/pmc/blobs/3d20/9117264/dfe9e9161bca/gr6.jpg
https://cdn.ncbi.nlm.nih.gov/pmc/blobs/3d20/9117264/f6537a5886e7/gr1.jpg
https://cdn.ncbi.nlm.nih.gov/pmc/blobs/3d20/9117264/ef7ff2c0ecc1/gr2.jpg
https://cdn.ncbi.nlm.nih.gov/pmc/blobs/3d20/9117264/596d77f43ea0/gr3.jpg
https://cdn.ncbi.nlm.nih.gov/pmc/blobs/3d20/9117264/da654241ca1b/gr4.jpg
https://cdn.ncbi.nlm.nih.gov/pmc/blobs/3d20/9117264/b0b1942ae627/gr5.jpg
https://cdn.ncbi.nlm.nih.gov/pmc/blobs/3d20/9117264/dfe9e9161bca/gr6.jpg

相似文献

1
Individualized pathway activity algorithm identifies oncogenic pathways in pan-cancer analysis.个体化通路活性算法在泛癌分析中鉴定致癌通路。
EBioMedicine. 2022 May;79:104014. doi: 10.1016/j.ebiom.2022.104014. Epub 2022 Apr 26.
2
Investigation of lipid metabolism dysregulation and the effects on immune microenvironments in pan-cancer using multiple omics data.多组学数据解析泛癌中脂质代谢失调及其对免疫微环境的影响。
BMC Bioinformatics. 2019 May 1;20(Suppl 7):195. doi: 10.1186/s12859-019-2734-4.
3
An integrative pan-cancer investigation reveals common genetic and transcriptional alterations of AMPK pathway genes as important predictors of clinical outcomes across major cancer types.一项综合泛癌症研究揭示了 AMPK 通路基因的常见遗传和转录改变,这些改变可作为主要癌症类型临床结局的重要预测因子。
BMC Cancer. 2020 Aug 17;20(1):773. doi: 10.1186/s12885-020-07286-2.
4
A comprehensive overview of oncogenic pathways in human cancer.人类癌症中致癌途径的全面概述。
Brief Bioinform. 2020 May 21;21(3):957-969. doi: 10.1093/bib/bbz046.
5
Profiling the tyrosine phosphoproteome of different mouse mammary tumour models reveals distinct, model-specific signalling networks and conserved oncogenic pathways.分析不同小鼠乳腺肿瘤模型的酪氨酸磷酸化蛋白质组揭示了独特的、模型特异性的信号网络和保守的致癌途径。
Breast Cancer Res. 2014 Sep 9;16(5):437. doi: 10.1186/s13058-014-0437-3.
6
The use of Gene Ontology terms and KEGG pathways for analysis and prediction of oncogenes.利用基因本体论术语和KEGG通路进行癌基因的分析与预测。
Biochim Biophys Acta. 2016 Nov;1860(11 Pt B):2725-34. doi: 10.1016/j.bbagen.2016.01.012. Epub 2016 Jan 20.
7
Oncogenic pathway signatures in human cancers as a guide to targeted therapies.人类癌症中的致癌途径特征作为靶向治疗的指导
Nature. 2006 Jan 19;439(7074):353-7. doi: 10.1038/nature04296. Epub 2005 Nov 6.
8
Oncogenic signaling pathway dysregulation landscape reveals the role of pathways at multiple omics levels in pan-cancer.致癌信号通路失调图谱揭示了多种组学水平的通路在泛癌中的作用。
Front Genet. 2022 Aug 17;13:916400. doi: 10.3389/fgene.2022.916400. eCollection 2022.
9
Mutational landscape and significance across 12 major cancer types.12 种主要癌症类型的突变特征及意义。
Nature. 2013 Oct 17;502(7471):333-339. doi: 10.1038/nature12634.
10
A pan-cancer analysis of molecular characteristics and oncogenic role of hexokinase family genes in human tumors.人肿瘤中己糖激酶家族基因的分子特征和致癌作用的泛癌症分析。
Life Sci. 2021 Jan 1;264:118669. doi: 10.1016/j.lfs.2020.118669. Epub 2020 Oct 26.

引用本文的文献

1
ssMutPA: single-sample mutation-based pathway analysis approach for cancer precision medicine.ssMutPA:用于癌症精准医学的基于单样本突变的通路分析方法。
Gigascience. 2024 Jan 2;13. doi: 10.1093/gigascience/giae105.
2
Heterogeneous network approaches to protein pathway prediction.用于蛋白质通路预测的异构网络方法。
Comput Struct Biotechnol J. 2024 Jun 27;23:2727-2739. doi: 10.1016/j.csbj.2024.06.022. eCollection 2024 Dec.
3
Elucidation of clinical implications Arising from circadian rhythm and insights into the tumor immune landscape in breast cancer.

本文引用的文献

1
KOBAS-i: intelligent prioritization and exploratory visualization of biological functions for gene enrichment analysis.KOBAS-i:用于基因富集分析的生物学功能智能优先级排序和探索性可视化。
Nucleic Acids Res. 2021 Jul 2;49(W1):W317-W325. doi: 10.1093/nar/gkab447.
2
Cancer Metabolism: Phenotype, Signaling and Therapeutic Targets.癌症代谢:表型、信号和治疗靶点。
Cells. 2020 Oct 16;9(10):2308. doi: 10.3390/cells9102308.
3
Multifaceted role of branched-chain amino acid metabolism in cancer.支链氨基酸代谢在癌症中的多方面作用。
阐明昼夜节律产生的临床意义并深入了解乳腺癌的肿瘤免疫格局。
Heliyon. 2024 Mar 6;10(6):e27356. doi: 10.1016/j.heliyon.2024.e27356. eCollection 2024 Mar 30.
4
Neurodevelopmental disorders and cancer networks share pathways, but differ in mechanisms, signaling strength, and outcome.神经发育障碍和癌症网络共享通路,但在机制、信号强度和结果方面存在差异。
NPJ Genom Med. 2023 Nov 4;8(1):37. doi: 10.1038/s41525-023-00377-6.
5
An unusual ectopic thymoma clonal evolution analysis: A case report.一例罕见异位胸腺瘤的克隆进化分析:病例报告
Open Life Sci. 2023 May 18;18(1):20220600. doi: 10.1515/biol-2022-0600. eCollection 2023.
6
Machine Learning Methods for Cancer Classification Using Gene Expression Data: A Review.使用基因表达数据进行癌症分类的机器学习方法:综述
Bioengineering (Basel). 2023 Jan 28;10(2):173. doi: 10.3390/bioengineering10020173.
7
A Novel Purine and Uric Metabolism Signature Predicting the Prognosis of Hepatocellular Carcinoma.一种预测肝细胞癌预后的新型嘌呤与尿酸代谢特征
Front Genet. 2022 Jul 12;13:942267. doi: 10.3389/fgene.2022.942267. eCollection 2022.
Oncogene. 2020 Oct;39(44):6747-6756. doi: 10.1038/s41388-020-01480-z. Epub 2020 Sep 25.
4
Metabolic heterogeneity in cancer: An overview and therapeutic implications.癌症中的代谢异质性:概述及治疗意义。
Biochim Biophys Acta Rev Cancer. 2020 Dec;1874(2):188421. doi: 10.1016/j.bbcan.2020.188421. Epub 2020 Aug 22.
5
Functional network analysis reveals an immune tolerance mechanism in cancer.功能网络分析揭示了癌症中的免疫耐受机制。
Proc Natl Acad Sci U S A. 2020 Jul 14;117(28):16339-16345. doi: 10.1073/pnas.2002179117. Epub 2020 Jun 29.
6
Visualizing and interpreting cancer genomics data via the Xena platform.通过Xena平台可视化和解读癌症基因组学数据。
Nat Biotechnol. 2020 Jun;38(6):675-678. doi: 10.1038/s41587-020-0546-8.
7
Reprogramming of fatty acid metabolism in cancer.癌症中脂肪酸代谢的重编程。
Br J Cancer. 2020 Jan;122(1):4-22. doi: 10.1038/s41416-019-0650-z. Epub 2019 Dec 10.
8
Mechanisms and Implications of Metabolic Heterogeneity in Cancer.癌症代谢异质性的机制与意义。
Cell Metab. 2019 Sep 3;30(3):434-446. doi: 10.1016/j.cmet.2019.08.013.
9
A comprehensive overview of oncogenic pathways in human cancer.人类癌症中致癌途径的全面概述。
Brief Bioinform. 2020 May 21;21(3):957-969. doi: 10.1093/bib/bbz046.
10
ChEA3: transcription factor enrichment analysis by orthogonal omics integration.ChEA3:通过正交组学整合进行转录因子富集分析。
Nucleic Acids Res. 2019 Jul 2;47(W1):W212-W224. doi: 10.1093/nar/gkz446.