• 文献检索
  • 文档翻译
  • 深度研究
  • 学术资讯
  • Suppr Zotero 插件Zotero 插件
  • 邀请有礼
  • 套餐&价格
  • 历史记录
应用&插件
Suppr Zotero 插件Zotero 插件浏览器插件Mac 客户端Windows 客户端微信小程序
定价
高级版会员购买积分包购买API积分包
服务
文献检索文档翻译深度研究API 文档MCP 服务
关于我们
关于 Suppr公司介绍联系我们用户协议隐私条款
关注我们

Suppr 超能文献

核心技术专利:CN118964589B侵权必究
粤ICP备2023148730 号-1Suppr @ 2026

文献检索

告别复杂PubMed语法,用中文像聊天一样搜索,搜遍4000万医学文献。AI智能推荐,让科研检索更轻松。

立即免费搜索

文件翻译

保留排版,准确专业,支持PDF/Word/PPT等文件格式,支持 12+语言互译。

免费翻译文档

深度研究

AI帮你快速写综述,25分钟生成高质量综述,智能提取关键信息,辅助科研写作。

立即免费体验

鉴定一个自噬相关基因特征,用于预测胰腺腺癌的预后和免疫活性。

Identification of an autophagy-related gene signature for predicting prognosis and immune activity in pancreatic adenocarcinoma.

机构信息

Institute of Health Service and Transfusion Medicine, Beijing, 100850, People's Republic of China.

Beijing Key Laboratory of Blood Safety and Supply Technologies, Beijing, 100850, People's Republic of China.

出版信息

Sci Rep. 2022 Apr 29;12(1):7006. doi: 10.1038/s41598-022-11050-w.

DOI:10.1038/s41598-022-11050-w
PMID:35488119
原文链接:https://pmc.ncbi.nlm.nih.gov/articles/PMC9054801/
Abstract

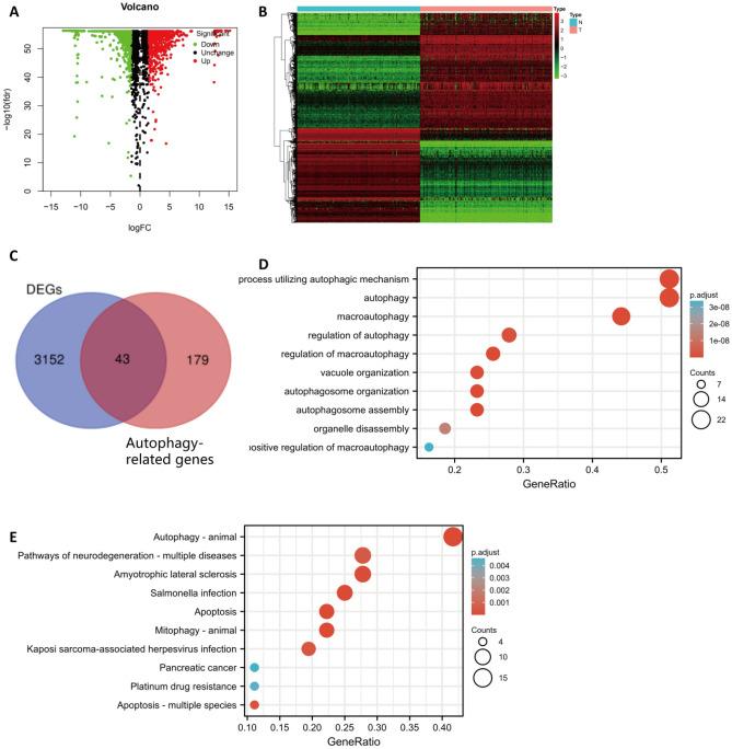
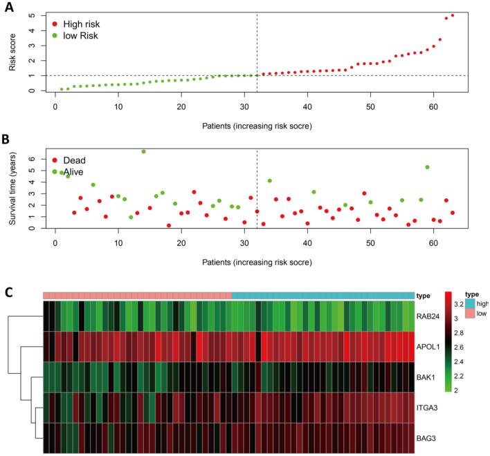
Adenocarcinoma of the pancreas (PAAD) is a cancerous growth that deteriorates rapidly and has a poor prognosis. Researchers are investigating autophagy in PAAD to identify a new biomarker and treatment target. An autophagy-related gene (ARG) model for overall survival (OS) was constructed using multivariate Cox regression analyses. A cohort of the Cancer Genome Atlas (TCGA)-PAAD was used as the training group as a basis for model construction. This prediction model was validated with several external datasets. To evaluate model performance, the analysis with receiver operating characteristic curves (ROC) was performed. The Human Protein Atlas (HPA) and Cancer Cell Line Encyclopedia (CCLE) were investigated to validate the effects of ARGs expression on cancer cells. Comparing the levels of immune infiltration between high-risk and low-risk groups was finished through the use of CIBERSORT. The differentially expressed genes (DEGs) between the low-/high-risk groups were analyzed further via Gene Ontology biological process (GO-BP) and Kyoto Encyclopedia of Genes and Genomes (KEGG) analyses, which were used to identify potential small-molecule compounds in Connectivity Map (CMap), followed by half-maximal inhibitory concentration (IC50) examination with PANC-1 cells. The risk score was finally calculated as follows: BAK1 × 0.34 + ITGA3 × 0.38 + BAG3 × 0.35 + APOL1 × 0.26-RAB24 × 0.67519. ITGA3 and RAB24 both emerged as independent prognostic factors in multivariate Cox regression. Each PAAD cohort had a significantly shorter OS in the high-risk group than in the low-risk group. The high-risk group exhibited infiltration of several immune cell types, including naive B cells (p = 0.003), plasma cells (p = 0.044), and CD8 T cells (nearly significant, p = 0.080). Higher infiltration levels of NK cells (p = 0.025), resting macrophages (p = 0.020), and mast cells (p = 0.007) were found in the high-risk group than the low-risk group. The in vitro and in vivo expression of signature ARGs was consistent in the CCLE and HPA databases. The top 3 enriched Gene Ontology biological processes (GO-BPs) were signal release, regulation of transsynaptic signaling, and modulation of chemical synaptic transmission, and the top 3 enriched Kyoto Encyclopedia of Genes and Genomes (KEGG) pathways were MAPK, cAMP, and cell adhesion molecules. Four potential small-molecule compounds (piperacetazine, vinburnine, withaferin A and hecogenin) that target ARGs were also identified. Taking the results together, our research shows that the ARG signature may serve as a useful prognostic indicator and reveal potential therapeutic targets in patients with PAAD.

摘要

胰腺导管腺癌(PAAD)是一种恶性肿瘤,病情迅速恶化,预后不良。研究人员正在研究 PAAD 中的自噬,以确定新的生物标志物和治疗靶点。使用多变量 Cox 回归分析构建了用于总体生存(OS)的自噬相关基因(ARG)模型。癌症基因组图谱(TCGA)-PAAD 队列被用作训练组,作为模型构建的基础。使用多个外部数据集验证了该预测模型。为了评估模型性能,进行了接收器操作特征曲线(ROC)分析。通过人类蛋白质图谱(HPA)和癌症细胞系百科全书(CCLE)验证 ARG 表达对癌细胞的影响。通过 CIBERSORT 使用免疫浸润的高低风险组之间的水平进行比较。通过基因本体论生物过程(GO-BP)和京都基因与基因组百科全书(KEGG)分析进一步分析低/高风险组之间的差异表达基因(DEGs),用于识别 Connectivity Map(CMap)中的潜在小分子化合物,然后用 PANC-1 细胞进行半最大抑制浓度(IC50)检查。最后计算风险评分如下:BAK1×0.34+ITGA3×0.38+BAG3×0.35+APOL1×0.26-RAB24×0.67519。多变量 Cox 回归分析显示,ITGA3 和 RAB24 均为独立预后因素。在每个 PAAD 队列中,高风险组的 OS 明显短于低风险组。高风险组显示出几种免疫细胞类型的浸润,包括幼稚 B 细胞(p=0.003)、浆细胞(p=0.044)和 CD8 T 细胞(接近显著,p=0.080)。高风险组中 NK 细胞(p=0.025)、静止巨噬细胞(p=0.020)和肥大细胞(p=0.007)的浸润水平更高。CCLE 和 HPA 数据库中一致观察到特征性 ARG 的体外和体内表达。前 3 个富集的基因本体论生物过程(GO-BP)是信号释放、突触传递的调节和化学突触传递的调节,前 3 个富集的京都基因与基因组百科全书(KEGG)途径是 MAPK、cAMP 和细胞粘附分子。还确定了四种针对 ARG 的潜在小分子化合物(哌嗪、vinburnine、withaferin A 和 hecogenin)。综上所述,我们的研究表明,ARG 特征可能是一种有用的预后指标,并揭示了 PAAD 患者的潜在治疗靶点。

https://cdn.ncbi.nlm.nih.gov/pmc/blobs/d9ed/9054801/ddafc003ac07/41598_2022_11050_Fig11_HTML.jpg
https://cdn.ncbi.nlm.nih.gov/pmc/blobs/d9ed/9054801/35b0e0e0b642/41598_2022_11050_Fig1_HTML.jpg
https://cdn.ncbi.nlm.nih.gov/pmc/blobs/d9ed/9054801/5c9add50d88b/41598_2022_11050_Fig2_HTML.jpg
https://cdn.ncbi.nlm.nih.gov/pmc/blobs/d9ed/9054801/1fea340f4a66/41598_2022_11050_Fig3_HTML.jpg
https://cdn.ncbi.nlm.nih.gov/pmc/blobs/d9ed/9054801/d72c50b07708/41598_2022_11050_Fig4_HTML.jpg
https://cdn.ncbi.nlm.nih.gov/pmc/blobs/d9ed/9054801/1f4169f26dcb/41598_2022_11050_Fig5_HTML.jpg
https://cdn.ncbi.nlm.nih.gov/pmc/blobs/d9ed/9054801/81b7ae89a52a/41598_2022_11050_Fig6_HTML.jpg
https://cdn.ncbi.nlm.nih.gov/pmc/blobs/d9ed/9054801/fda4f52191cc/41598_2022_11050_Fig7_HTML.jpg
https://cdn.ncbi.nlm.nih.gov/pmc/blobs/d9ed/9054801/71105d352bfc/41598_2022_11050_Fig8_HTML.jpg
https://cdn.ncbi.nlm.nih.gov/pmc/blobs/d9ed/9054801/3ed9eb4c3ab9/41598_2022_11050_Fig9_HTML.jpg
https://cdn.ncbi.nlm.nih.gov/pmc/blobs/d9ed/9054801/d762b5bf5670/41598_2022_11050_Fig10_HTML.jpg
https://cdn.ncbi.nlm.nih.gov/pmc/blobs/d9ed/9054801/ddafc003ac07/41598_2022_11050_Fig11_HTML.jpg
https://cdn.ncbi.nlm.nih.gov/pmc/blobs/d9ed/9054801/35b0e0e0b642/41598_2022_11050_Fig1_HTML.jpg
https://cdn.ncbi.nlm.nih.gov/pmc/blobs/d9ed/9054801/5c9add50d88b/41598_2022_11050_Fig2_HTML.jpg
https://cdn.ncbi.nlm.nih.gov/pmc/blobs/d9ed/9054801/1fea340f4a66/41598_2022_11050_Fig3_HTML.jpg
https://cdn.ncbi.nlm.nih.gov/pmc/blobs/d9ed/9054801/d72c50b07708/41598_2022_11050_Fig4_HTML.jpg
https://cdn.ncbi.nlm.nih.gov/pmc/blobs/d9ed/9054801/1f4169f26dcb/41598_2022_11050_Fig5_HTML.jpg
https://cdn.ncbi.nlm.nih.gov/pmc/blobs/d9ed/9054801/81b7ae89a52a/41598_2022_11050_Fig6_HTML.jpg
https://cdn.ncbi.nlm.nih.gov/pmc/blobs/d9ed/9054801/fda4f52191cc/41598_2022_11050_Fig7_HTML.jpg
https://cdn.ncbi.nlm.nih.gov/pmc/blobs/d9ed/9054801/71105d352bfc/41598_2022_11050_Fig8_HTML.jpg
https://cdn.ncbi.nlm.nih.gov/pmc/blobs/d9ed/9054801/3ed9eb4c3ab9/41598_2022_11050_Fig9_HTML.jpg
https://cdn.ncbi.nlm.nih.gov/pmc/blobs/d9ed/9054801/d762b5bf5670/41598_2022_11050_Fig10_HTML.jpg
https://cdn.ncbi.nlm.nih.gov/pmc/blobs/d9ed/9054801/ddafc003ac07/41598_2022_11050_Fig11_HTML.jpg

相似文献

1
Identification of an autophagy-related gene signature for predicting prognosis and immune activity in pancreatic adenocarcinoma.鉴定一个自噬相关基因特征,用于预测胰腺腺癌的预后和免疫活性。
Sci Rep. 2022 Apr 29;12(1):7006. doi: 10.1038/s41598-022-11050-w.
2
Identification of an Autophagy-Related Pair Signature for Predicting Prognoses and Immune Activity in Pancreatic Adenocarcinoma.鉴定自噬相关对特征用于预测胰腺腺癌的预后和免疫活性。
Front Immunol. 2021 Dec 9;12:743938. doi: 10.3389/fimmu.2021.743938. eCollection 2021.
3
A Four Autophagy-Related Gene-Based Prognostic Signature for Pancreatic Cancer.基于四个自噬相关基因的胰腺癌预后签名。
Crit Rev Eukaryot Gene Expr. 2021;31(4):89-100. doi: 10.1615/CritRevEukaryotGeneExpr.2021038733.
4
Development and Validation of an Inflammatory Response-Related Gene Signature for Predicting the Prognosis of Pancreatic Adenocarcinoma.用于预测胰腺腺癌预后的炎症反应相关基因特征的开发与验证
Inflammation. 2022 Aug;45(4):1732-1751. doi: 10.1007/s10753-022-01657-6. Epub 2022 Mar 23.
5
Construction of a novel choline metabolism-related signature to predict prognosis, immune landscape, and chemotherapy response in colon adenocarcinoma.构建新型胆碱代谢相关标志物,预测结肠腺癌的预后、免疫图谱和化疗反应。
Front Immunol. 2022 Nov 14;13:1038927. doi: 10.3389/fimmu.2022.1038927. eCollection 2022.
6
Identify potential prognostic indicators and tumor-infiltrating immune cells in pancreatic adenocarcinoma.鉴定胰腺腺癌中的潜在预后指标和肿瘤浸润免疫细胞。
Biosci Rep. 2022 Feb 25;42(2). doi: 10.1042/BSR20212523.
7
System analysis based on the pyroptosis-related genes identifies GSDMC as a novel therapy target for pancreatic adenocarcinoma.基于细胞焦亡相关基因的系统分析鉴定 GSDMC 为胰腺腺癌的一个新治疗靶点。
J Transl Med. 2022 Oct 5;20(1):455. doi: 10.1186/s12967-022-03632-z.
8
Comprehensive exploration of immune checkpoint-related genes in the prognosis and tumor immune microenvironment of pancreatic adenocarcinoma.全面探讨免疫检查点相关基因在胰腺腺癌预后和肿瘤免疫微环境中的作用。
Clinics (Sao Paulo). 2024 Aug 28;79:100481. doi: 10.1016/j.clinsp.2024.100481. eCollection 2024.
9
Identification of a glycolysis- and lactate-related gene signature for predicting prognosis, immune microenvironment, and drug candidates in colon adenocarcinoma.鉴定用于预测结肠腺癌预后、免疫微环境和候选药物的糖酵解和乳酸相关基因特征。
Front Cell Dev Biol. 2022 Aug 23;10:971992. doi: 10.3389/fcell.2022.971992. eCollection 2022.
10
Identification of a Four Cancer Stem Cell-Related Gene Signature and Establishment of a Prognostic Nomogram Predicting Overall Survival of Pancreatic Adenocarcinoma.鉴定四个与癌症干细胞相关的基因特征,并建立一个预测胰腺腺癌总生存的预后列线图。
Comb Chem High Throughput Screen. 2022;25(12):2070-2081. doi: 10.2174/1386207325666220113142212.

引用本文的文献

1
Prognostic analysis and mechanistic exploration of the autophagy-related exosome genes ITGA3, ITGB4, and PTK6 in pancreatic ductal adenocarcinoma.胰腺导管腺癌中自噬相关外泌体基因ITGA3、ITGB4和PTK6的预后分析及机制探索
Discov Oncol. 2025 Jul 1;16(1):1204. doi: 10.1007/s12672-025-03061-6.
2
Apolipoprotein L1 is a tumor suppressor in clear cell renal cell carcinoma metastasis.载脂蛋白L1是透明细胞肾细胞癌转移中的一种肿瘤抑制因子。
Front Oncol. 2024 Apr 12;14:1371934. doi: 10.3389/fonc.2024.1371934. eCollection 2024.
3
Novel prognostic gene signature for pancreatic ductal adenocarcinoma based on hypoxia.

本文引用的文献

1
Identification of Key Signaling Pathways and Genes in Eosinophilic Asthma and Neutrophilic Asthma by Weighted Gene Co-Expression Network Analysis.通过加权基因共表达网络分析鉴定嗜酸性粒细胞性哮喘和中性粒细胞性哮喘中的关键信号通路和基因
Front Mol Biosci. 2022 Feb 2;9:805570. doi: 10.3389/fmolb.2022.805570. eCollection 2022.
2
Identification of an Autophagy-Related Pair Signature for Predicting Prognoses and Immune Activity in Pancreatic Adenocarcinoma.鉴定自噬相关对特征用于预测胰腺腺癌的预后和免疫活性。
Front Immunol. 2021 Dec 9;12:743938. doi: 10.3389/fimmu.2021.743938. eCollection 2021.
3
TNFSF9 promotes metastasis of pancreatic cancer through Wnt/Snail signaling and M2 polarization of macrophages.
基于缺氧的胰腺导管腺癌新型预后基因特征。
World J Surg Oncol. 2023 Aug 22;21(1):257. doi: 10.1186/s12957-023-03142-2.
4
Gene signature developed for predicting early relapse and survival in early-stage pancreatic cancer.用于预测早期胰腺癌早期复发和生存的基因特征。
BJS Open. 2023 May 5;7(3). doi: 10.1093/bjsopen/zrad031.
5
Cuproptosis-related gene signature correlates with the tumor immune features and predicts the prognosis of early-stage lung adenocarcinoma patients.铜死亡相关基因特征与肿瘤免疫特征相关,并可预测早期肺腺癌患者的预后。
Front Genet. 2022 Sep 14;13:977156. doi: 10.3389/fgene.2022.977156. eCollection 2022.
6
Cuproptosis-related gene index: A predictor for pancreatic cancer prognosis, immunotherapy efficacy, and chemosensitivity.铜死亡相关基因指数:预测胰腺癌预后、免疫治疗疗效和化疗敏感性的指标。
Front Immunol. 2022 Aug 25;13:978865. doi: 10.3389/fimmu.2022.978865. eCollection 2022.
7
Autophagy-Related Gene Signature Highlights Metabolic and Immunogenic Status of Malignant Cells in Non-Small Cell Lung Cancer Adenocarcinoma.自噬相关基因特征突显非小细胞肺癌腺癌中恶性细胞的代谢和免疫原性状态
Cancers (Basel). 2022 Jul 16;14(14):3462. doi: 10.3390/cancers14143462.
TNFSF9 通过 Wnt/Snail 信号通路和巨噬细胞 M2 极化促进胰腺癌的转移。
Aging (Albany NY). 2021 Sep 13;13(17):21571-21586. doi: 10.18632/aging.203497.
4
Expression of N-methyladenosine (mA) regulators correlates with immune microenvironment characteristics and predicts prognosis in diffuse large cell lymphoma (DLBCL).N6-甲基腺苷(m6A)调控因子的表达与免疫微环境特征相关,并可预测弥漫性大 B 细胞淋巴瘤(DLBCL)的预后。
Bioengineered. 2021 Dec;12(1):6115-6133. doi: 10.1080/21655979.2021.1972644.
5
Identification of an 11-Autophagy-Related-Gene Signature as Promising Prognostic Biomarker for Bladder Cancer Patients.鉴定11个自噬相关基因特征作为膀胱癌患者有前景的预后生物标志物
Biology (Basel). 2021 Apr 27;10(5):375. doi: 10.3390/biology10050375.
6
Prognostic Correlation of an Autophagy-Related Gene Signature in Patients with Head and Neck Squamous Cell Carcinoma.头颈部鳞状细胞癌患者自噬相关基因特征的预后相关性。
Comput Math Methods Med. 2020 Dec 28;2020:7397132. doi: 10.1155/2020/7397132. eCollection 2020.
7
A Prognostic Model for Colon Cancer Patients Based on Eight Signature Autophagy Genes.基于八个自噬基因特征的结肠癌患者预后模型
Front Cell Dev Biol. 2020 Nov 26;8:602174. doi: 10.3389/fcell.2020.602174. eCollection 2020.
8
Pan-cancer analysis of genomic properties and clinical outcome associated with tumor tertiary lymphoid structure.泛癌症分析与肿瘤三级淋巴结构相关的基因组特征和临床结局。
Sci Rep. 2020 Dec 9;10(1):21530. doi: 10.1038/s41598-020-78560-3.
9
Development and validation of a novel survival model for head and neck squamous cell carcinoma based on autophagy-related genes.基于自噬相关基因的头颈部鳞状细胞癌新型生存模型的建立和验证。
Genomics. 2021 Jan;113(1 Pt 2):1166-1175. doi: 10.1016/j.ygeno.2020.11.017. Epub 2020 Nov 20.
10
M6A Regulatory Genes Play an Important Role in the Prognosis, Progression and Immune Microenvironment of Pancreatic Adenocarcinoma.M6A 调控基因在胰腺导管腺癌的预后、进展和免疫微环境中发挥重要作用。
Cancer Invest. 2021 Jan;39(1):39-54. doi: 10.1080/07357907.2020.1834576. Epub 2020 Nov 12.