Suppr超能文献

细菌基因组中的“假假基因”:蛋白质基因组学揭示了沙门氏菌中假基因广泛但低水平的蛋白质表达。

"Pseudo-pseudogenes" in bacterial genomes: Proteogenomics reveals a wide but low protein expression of pseudogenes in Salmonella enterica.

机构信息

Sir Run Run Shaw Hospital, Zhejiang University School of Medicine, Hangzhou, People's Republic of China.

Institute of Translational Medicine, Zhejiang University School of Medicine, Hangzhou, People's Republic of China.

出版信息

Nucleic Acids Res. 2022 May 20;50(9):5158-5170. doi: 10.1093/nar/gkac302.

Abstract

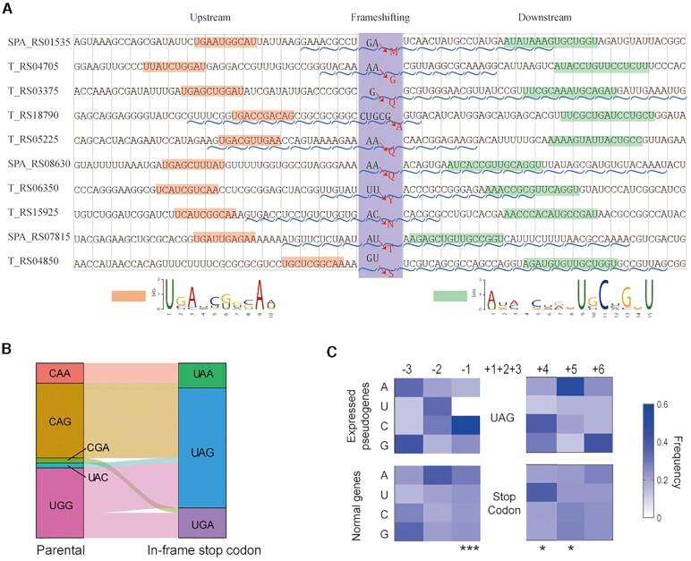
Pseudogenes (genes disrupted by frameshift or in-frame stop codons) are ubiquitously present in the bacterial genome and considered as nonfunctional fossil. Here, we used RNA-seq and mass-spectrometry technologies to measure the transcriptomes and proteomes of Salmonella enterica serovars Paratyphi A and Typhi. All pseudogenes' mRNA sequences remained disrupted, and were present at comparable levels to their intact homologs. At the protein level, however, 101 out of 161 pseudogenes suggested successful translation, with their low expression regardless of growth conditions, genetic background and pseudogenization causes. The majority of frameshifting detected was compensatory for -1 frameshift mutations. Readthrough of in-frame stop codons primarily involved UAG; and cytosine was the most frequent base adjacent to the codon. Using a fluorescence reporter system, fifteen pseudogenes were confirmed to express successfully in vivo in Escherichia coli. Expression of the intact copy of the fifteen pseudogenes in S. Typhi affected bacterial pathogenesis as revealed in human macrophage and epithelial cell infection models. The above findings suggest the need to revisit the nonstandard translation mechanism as well as the biological role of pseudogenes in the bacterial genome.

摘要

假基因(由于移码或无义突变而失活的基因)广泛存在于细菌基因组中,被认为是无功能的化石。在这里,我们使用 RNA-seq 和质谱技术来测量副伤寒 A 血清型和伤寒血清型沙门氏菌的转录组和蛋白质组。所有假基因的 mRNA 序列仍然失活,并且其水平与完整同源物相当。然而,在蛋白质水平上,161 个假基因中的 101 个提示成功翻译,其表达水平不受生长条件、遗传背景和假基因化原因的影响。大多数检测到的移码是为了补偿-1 移码突变。无义终止密码子的通读主要涉及 UAG;并且最常见的碱基是密码子旁边的胞嘧啶。使用荧光报告系统,在大肠杆菌中体内验证了十五个假基因成功表达。在人巨噬细胞和上皮细胞感染模型中,这十五个假基因完整拷贝在伤寒沙门氏菌中的表达影响了细菌的发病机制。上述发现表明,有必要重新审视非标准翻译机制以及假基因在细菌基因组中的生物学作用。

https://cdn.ncbi.nlm.nih.gov/pmc/blobs/26d5/9122581/e19200a11a93/gkac302fig1.jpg

文献检索

告别复杂PubMed语法,用中文像聊天一样搜索,搜遍4000万医学文献。AI智能推荐,让科研检索更轻松。

立即免费搜索

文件翻译

保留排版,准确专业,支持PDF/Word/PPT等文件格式,支持 12+语言互译。

免费翻译文档

深度研究

AI帮你快速写综述,25分钟生成高质量综述,智能提取关键信息,辅助科研写作。

立即免费体验