Suppr超能文献

PAK 相关局部黏附激酶(PALMD)水平低促进葡萄膜黑色素瘤转移。

Low Level of PALMD Contributes to the Metastasis of Uveal Melanoma.

作者信息

Cai Min-Yun, Xu Yue-Li, Rong Hua, Yang Hai

机构信息

Department of Ophthalmology, Shanghai East Hospital, Shanghai, China.

Department of Ophthalmology, Shanghai Jiangong Hospital, Shanghai, China.

出版信息

Front Oncol. 2022 Apr 13;12:802941. doi: 10.3389/fonc.2022.802941. eCollection 2022.

Abstract

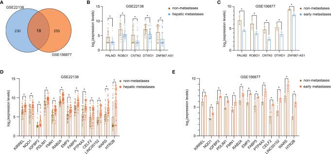
Uveal melanoma (UM) is a highly aggressive disease. There is an urgent need to develop the metastasis prediction markers of UM. This study aims to detect the key role of PALMD in UM metastasis. Transcriptome sequencing results of 2 sets of UM metastatic samples (GSE22138 and GSE156877) were downloaded from the Gene Expression Omnibus (GEO), and 18 overlapping differentially expressed genes were screened out, including PALMD. PALMD was significantly underexpressed in metastatic UM tissue. Low expression of PALMD was associated with poor prognosis in UM patients. The decreased expression of PALMD promoted the invasion and migration of 92-1 and Mel270 cells, while the high expression of PALMD inhibited the invasion and migration of UM cells. Furthermore, the levels of matrix metallopeptidase (MMP) 2 and MMP9 increased after transfection of siRNAs specifically targeting PALMD, whereas the levels of MMP2 and MMP9 were decreased after PALMD overexpression. However, PALMD did not affect the proliferation of UM cells. In addition, ZNF263 promoted the transcription of PALMD through the putative binding sequence using the JASPAR database, luciferase reporter gene analysis and chromatin immunoprecipitation assay. In summary, the expression of PALMD regulated by ZNF263 plays an important role in UM metastasis.

摘要

葡萄膜黑色素瘤(UM)是一种侵袭性很强的疾病。迫切需要开发UM的转移预测标志物。本研究旨在检测PALMD在UM转移中的关键作用。从基因表达综合数据库(GEO)下载了2组UM转移样本(GSE22138和GSE156877)的转录组测序结果,筛选出18个重叠的差异表达基因,包括PALMD。PALMD在转移性UM组织中显著低表达。PALMD低表达与UM患者预后不良相关。PALMD表达降低促进了92-1和Mel270细胞的侵袭和迁移,而PALMD高表达则抑制了UM细胞的侵袭和迁移。此外,转染特异性靶向PALMD的小干扰RNA(siRNA)后,基质金属蛋白酶(MMP)2和MMP9的水平升高,而PALMD过表达后MMP2和MMP9的水平降低。然而,PALMD不影响UM细胞的增殖。此外,利用JASPAR数据库、荧光素酶报告基因分析和染色质免疫沉淀试验,锌指蛋白263(ZNF263)通过假定的结合序列促进了PALMD的转录。总之,ZNF263调控的PALMD表达在UM转移中起重要作用。

https://cdn.ncbi.nlm.nih.gov/pmc/blobs/0b66/9043551/ee965073e549/fonc-12-802941-g001.jpg

文献检索

告别复杂PubMed语法,用中文像聊天一样搜索,搜遍4000万医学文献。AI智能推荐,让科研检索更轻松。

立即免费搜索

文件翻译

保留排版,准确专业,支持PDF/Word/PPT等文件格式,支持 12+语言互译。

免费翻译文档

深度研究

AI帮你快速写综述,25分钟生成高质量综述,智能提取关键信息,辅助科研写作。

立即免费体验