• 文献检索
  • 文档翻译
  • 深度研究
  • 学术资讯
  • Suppr Zotero 插件Zotero 插件
  • 邀请有礼
  • 套餐&价格
  • 历史记录
应用&插件
Suppr Zotero 插件Zotero 插件浏览器插件Mac 客户端Windows 客户端微信小程序
定价
高级版会员购买积分包购买API积分包
服务
文献检索文档翻译深度研究API 文档MCP 服务
关于我们
关于 Suppr公司介绍联系我们用户协议隐私条款
关注我们

Suppr 超能文献

核心技术专利:CN118964589B侵权必究
粤ICP备2023148730 号-1Suppr @ 2026

文献检索

告别复杂PubMed语法,用中文像聊天一样搜索,搜遍4000万医学文献。AI智能推荐,让科研检索更轻松。

立即免费搜索

文件翻译

保留排版,准确专业,支持PDF/Word/PPT等文件格式,支持 12+语言互译。

免费翻译文档

深度研究

AI帮你快速写综述,25分钟生成高质量综述,智能提取关键信息,辅助科研写作。

立即免费体验

SARS-CoV-2 感染小胶质细胞引发炎症激活和细胞凋亡。

SARS-CoV-2 Infection of Microglia Elicits Proinflammatory Activation and Apoptotic Cell Death.

机构信息

Center for Convergent Research for Emerging Virus Infection, Korea Research Institute of Chemical Technologygrid.29869.3c, Daejeon, Republic of Korea.

Arontier Co., Ltd., Seoul, Republic of Korea.

出版信息

Microbiol Spectr. 2022 Jun 29;10(3):e0109122. doi: 10.1128/spectrum.01091-22. Epub 2022 May 5.

DOI:10.1128/spectrum.01091-22
PMID:35510852
原文链接:https://pmc.ncbi.nlm.nih.gov/articles/PMC9241873/
Abstract

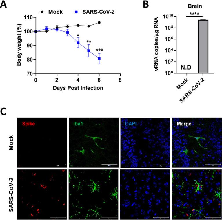
Accumulating evidence suggests that severe acute respiratory syndrome coronavirus 2 (SARS-CoV-2) infection causes various neurological symptoms in patients with coronavirus disease 2019 (COVID-19). The most dominant immune cells in the brain are microglia. Yet, the relationship between neurological manifestations, neuroinflammation, and host immune response of microglia to SARS-CoV-2 has not been well characterized. Here, we reported that SARS-CoV-2 can directly infect human microglia, eliciting M1-like proinflammatory responses, followed by cytopathic effects. Specifically, SARS-CoV-2 infected human microglial clone 3 (HMC3), leading to inflammatory activation and cell death. RNA sequencing (RNA-seq) analysis also revealed that endoplasmic reticulum (ER) stress and immune responses were induced in the early, and apoptotic processes in the late phases of viral infection. SARS-CoV-2-infected HMC3 showed the M1 phenotype and produced proinflammatory cytokines, such as interleukin (IL)-1β, IL-6, and tumor necrosis factor α (TNF-α), but not the anti-inflammatory cytokine IL-10. After this proinflammatory activation, SARS-CoV-2 infection promoted both intrinsic and extrinsic death receptor-mediated apoptosis in HMC3. Using K18-hACE2 transgenic mice, murine microglia were also infected by intranasal inoculation of SARS-CoV-2. This infection induced the acute production of proinflammatory microglial IL-6 and TNF-α and provoked a chronic loss of microglia. Our findings suggest that microglia are potential mediators of SARS-CoV-2-induced neurological problems and, consequently, can be targets of therapeutic strategies against neurological diseases in patients with COVID-19. Recent studies reported neurological and cognitive sequelae in patients with COVID-19 months after the viral infection with several symptoms, including ageusia, anosmia, asthenia, headache, and brain fog. Our conclusions raise awareness of COVID-19-related microglia-mediated neurological disorders to develop treatment strategies for the affected patients. We also indicated that HMC3 was a novel human cell line susceptible to SARS-CoV-2 infection that exhibited cytopathic effects, which could be further used to investigate cellular and molecular mechanisms of neurological manifestations of patients with COVID-19.

摘要

越来越多的证据表明,严重急性呼吸综合征冠状病毒 2(SARS-CoV-2)感染会导致 2019 冠状病毒病(COVID-19)患者出现各种神经系统症状。大脑中最主要的免疫细胞是小胶质细胞。然而,神经系统表现、神经炎症以及小胶质细胞对 SARS-CoV-2 的宿主免疫反应之间的关系尚未得到很好的描述。在这里,我们报道了 SARS-CoV-2 可以直接感染人小胶质细胞,引发 M1 样促炎反应,随后产生细胞病变效应。具体来说,SARS-CoV-2 感染人小胶质细胞克隆 3(HMC3),导致炎症激活和细胞死亡。RNA 测序(RNA-seq)分析还显示,病毒感染的早期诱导内质网(ER)应激和免疫反应,晚期诱导凋亡过程。SARS-CoV-2 感染的 HMC3 表现出 M1 表型,并产生促炎细胞因子,如白细胞介素(IL)-1β、IL-6 和肿瘤坏死因子-α(TNF-α),但不产生抗炎细胞因子 IL-10。在这种促炎激活之后,SARS-CoV-2 感染促进了 HMC3 中内在和外在死亡受体介导的细胞凋亡。使用 K18-hACE2 转基因小鼠,通过鼻腔接种 SARS-CoV-2 也感染了鼠小胶质细胞。这种感染诱导了促炎小胶质细胞 IL-6 和 TNF-α 的急性产生,并导致小胶质细胞慢性丧失。我们的研究结果表明,小胶质细胞可能是 SARS-CoV-2 引起的神经问题的潜在介质,因此可以成为针对 COVID-19 患者神经疾病的治疗策略的靶点。最近的研究报告称,在病毒感染数月后,COVID-19 患者出现了包括味觉丧失、嗅觉丧失、乏力、头痛和脑雾在内的神经系统和认知后遗症。我们的结论提高了对 COVID-19 相关小胶质细胞介导的神经紊乱的认识,以制定针对受影响患者的治疗策略。我们还表明,HMC3 是一种对 SARS-CoV-2 感染敏感的新型人细胞系,表现出细胞病变效应,可进一步用于研究 COVID-19 患者神经系统表现的细胞和分子机制。

https://cdn.ncbi.nlm.nih.gov/pmc/blobs/d354/9241873/087b3869becf/spectrum.01091-22-f008.jpg
https://cdn.ncbi.nlm.nih.gov/pmc/blobs/d354/9241873/fc6c3a9c9ecb/spectrum.01091-22-f001.jpg
https://cdn.ncbi.nlm.nih.gov/pmc/blobs/d354/9241873/e6061c454f2b/spectrum.01091-22-f002.jpg
https://cdn.ncbi.nlm.nih.gov/pmc/blobs/d354/9241873/6ca9adca79bb/spectrum.01091-22-f003.jpg
https://cdn.ncbi.nlm.nih.gov/pmc/blobs/d354/9241873/c430922260b6/spectrum.01091-22-f004.jpg
https://cdn.ncbi.nlm.nih.gov/pmc/blobs/d354/9241873/efe3546fe556/spectrum.01091-22-f005.jpg
https://cdn.ncbi.nlm.nih.gov/pmc/blobs/d354/9241873/b2e9a98eaec6/spectrum.01091-22-f006.jpg
https://cdn.ncbi.nlm.nih.gov/pmc/blobs/d354/9241873/35e0cb9f56f5/spectrum.01091-22-f007.jpg
https://cdn.ncbi.nlm.nih.gov/pmc/blobs/d354/9241873/087b3869becf/spectrum.01091-22-f008.jpg
https://cdn.ncbi.nlm.nih.gov/pmc/blobs/d354/9241873/fc6c3a9c9ecb/spectrum.01091-22-f001.jpg
https://cdn.ncbi.nlm.nih.gov/pmc/blobs/d354/9241873/e6061c454f2b/spectrum.01091-22-f002.jpg
https://cdn.ncbi.nlm.nih.gov/pmc/blobs/d354/9241873/6ca9adca79bb/spectrum.01091-22-f003.jpg
https://cdn.ncbi.nlm.nih.gov/pmc/blobs/d354/9241873/c430922260b6/spectrum.01091-22-f004.jpg
https://cdn.ncbi.nlm.nih.gov/pmc/blobs/d354/9241873/efe3546fe556/spectrum.01091-22-f005.jpg
https://cdn.ncbi.nlm.nih.gov/pmc/blobs/d354/9241873/b2e9a98eaec6/spectrum.01091-22-f006.jpg
https://cdn.ncbi.nlm.nih.gov/pmc/blobs/d354/9241873/35e0cb9f56f5/spectrum.01091-22-f007.jpg
https://cdn.ncbi.nlm.nih.gov/pmc/blobs/d354/9241873/087b3869becf/spectrum.01091-22-f008.jpg

相似文献

1
SARS-CoV-2 Infection of Microglia Elicits Proinflammatory Activation and Apoptotic Cell Death.SARS-CoV-2 感染小胶质细胞引发炎症激活和细胞凋亡。
Microbiol Spectr. 2022 Jun 29;10(3):e0109122. doi: 10.1128/spectrum.01091-22. Epub 2022 May 5.
2
Microglia Do Not Restrict SARS-CoV-2 Replication following Infection of the Central Nervous System of K18-Human ACE2 Transgenic Mice.小胶质细胞在 K18-Human ACE2 转基因小鼠中枢神经系统感染后并不限制 SARS-CoV-2 的复制。
J Virol. 2022 Feb 23;96(4):e0196921. doi: 10.1128/jvi.01969-21. Epub 2021 Dec 22.
3
Microglia do not restrict SARS-CoV-2 replication following infection of the central nervous system of K18-hACE2 transgenic mice.在K18-hACE2转基因小鼠的中枢神经系统感染后,小胶质细胞不会限制新冠病毒的复制。
bioRxiv. 2021 Nov 17:2021.11.15.468761. doi: 10.1101/2021.11.15.468761.
4
Microglial Inflammatory Responses to SARS-CoV-2 Infection: A Comprehensive Review.《对 SARS-CoV-2 感染的小胶质细胞炎症反应:全面综述》。
Cell Mol Neurobiol. 2023 Dec 15;44(1):2. doi: 10.1007/s10571-023-01444-3.
5
Neuroinvasion and Encephalitis Following Intranasal Inoculation of SARS-CoV-2 in K18-hACE2 Mice.经鼻腔接种 SARS-CoV-2 后 K18-hACE2 小鼠的神经侵袭和脑炎。
Viruses. 2021 Jan 19;13(1):132. doi: 10.3390/v13010132.
6
SARS-CoV-2 triggers inflammatory responses and cell death through caspase-8 activation.SARS-CoV-2 通过半胱天冬酶-8 的激活引发炎症反应和细胞死亡。
Signal Transduct Target Ther. 2020 Oct 9;5(1):235. doi: 10.1038/s41392-020-00334-0.
7
SARS-CoV-2 spike S1 subunit induces neuroinflammatory, microglial and behavioral sickness responses: Evidence of PAMP-like properties.SARS-CoV-2 刺突 S1 亚单位诱导神经炎症、小胶质细胞和行为性疾病反应:模式识别受体样特性的证据。
Brain Behav Immun. 2022 Feb;100:267-277. doi: 10.1016/j.bbi.2021.12.007. Epub 2021 Dec 13.
8
Hamsters Expressing Human Angiotensin-Converting Enzyme 2 Develop Severe Disease following Exposure to SARS-CoV-2.表达人血管紧张素转换酶 2 的仓鼠在接触 SARS-CoV-2 后会发展为严重疾病。
mBio. 2022 Feb 22;13(1):e0290621. doi: 10.1128/mbio.02906-21. Epub 2022 Jan 25.
9
Tumor Necrosis Factor and Interleukin-1β Upregulate NRP2 Expression and Promote SARS-CoV-2 Proliferation.肿瘤坏死因子和白细胞介素-1β上调 NRP2 表达并促进 SARS-CoV-2 增殖。
Viruses. 2023 Jul 3;15(7):1498. doi: 10.3390/v15071498.
10
The K18-Human ACE2 Transgenic Mouse Model Recapitulates Non-severe and Severe COVID-19 in Response to an Infectious Dose of the SARS-CoV-2 Virus.K18-Human ACE2 转基因小鼠模型对 SARS-CoV-2 病毒感染剂量的反应可重现非重症和重症 COVID-19。
J Virol. 2022 Jan 12;96(1):e0096421. doi: 10.1128/JVI.00964-21. Epub 2021 Oct 20.

引用本文的文献

1
The Renin-Angiotensin System Modulates SARS-CoV-2 Entry via ACE2 Receptor.肾素-血管紧张素系统通过ACE2受体调节新型冠状病毒2型(SARS-CoV-2)的进入。
Viruses. 2025 Jul 19;17(7):1014. doi: 10.3390/v17071014.
2
Spatiotemporal Characterization of Changes in the Respiratory Tract and the Nervous System, Including the Eyes in SARS-CoV-2-Infected K18-hACE2 Mice.严重急性呼吸综合征冠状病毒2(SARS-CoV-2)感染的K18-hACE2小鼠呼吸道和神经系统(包括眼睛)变化的时空特征
Viruses. 2025 Jul 9;17(7):963. doi: 10.3390/v17070963.
3
Revisiting the Pathogenesis of X-Linked Adrenoleukodystrophy.

本文引用的文献

1
The microglial NLRP3 inflammasome is involved in human SARS-CoV-2 cerebral pathogenicity: A report of three post-mortem cases.小胶质细胞 NLRP3 炎性体参与人类严重急性呼吸综合征冠状病毒 2 型的脑部发病机制:三例尸检病例报告。
J Neuroimmunol. 2021 Dec 15;361:577728. doi: 10.1016/j.jneuroim.2021.577728. Epub 2021 Sep 29.
2
SARS-CoV-2 Membrane Glycoprotein M Triggers Apoptosis With the Assistance of Nucleocapsid Protein N in Cells.SARS-CoV-2 膜糖蛋白 M 在核衣壳蛋白 N 的协助下在细胞中引发细胞凋亡。
Front Cell Infect Microbiol. 2021 Aug 25;11:706252. doi: 10.3389/fcimb.2021.706252. eCollection 2021.
3
Deep spatial profiling of human COVID-19 brains reveals neuroinflammation with distinct microanatomical microglia-T-cell interactions.
重新审视X连锁肾上腺脑白质营养不良的发病机制。
Genes (Basel). 2025 May 17;16(5):590. doi: 10.3390/genes16050590.
4
Cytokine Profile Analysis During Sialodacryoadenitis Virus and Mouse Hepatitis Virus JHM Strain Infection in Primary Mixed Microglia and Astrocyte Culture-Preliminary Research.原发性混合小胶质细胞和星形胶质细胞培养中涎泪腺炎病毒和小鼠肝炎病毒JHM株感染期间的细胞因子谱分析——初步研究
Cells. 2025 Apr 25;14(9):637. doi: 10.3390/cells14090637.
5
Associations of serum MANF with severity and prognosis in community-acquired pneumonia patients.社区获得性肺炎患者血清中中脑星形胶质细胞源性神经营养因子(MANF)与病情严重程度及预后的相关性
Sci Rep. 2025 Apr 13;15(1):12702. doi: 10.1038/s41598-025-97841-3.
6
Virally-initiated pain states: phenotypes, mechanisms, and future directions.病毒引发的疼痛状态:表型、机制及未来方向。
Front Pain Res (Lausanne). 2025 Jan 28;6:1527106. doi: 10.3389/fpain.2025.1527106. eCollection 2025.
7
The effects of hypothalamic microglial activation on ventricular arrhythmias in stress cardiomyopathy.下丘脑小胶质细胞激活对应激性心肌病室性心律失常的影响。
J Geriatr Cardiol. 2024 Dec 28;21(12):1119-1132. doi: 10.26599/1671-5411.2024.12.002.
8
SARS-CoV-2 infection in microglia and its sequelae: What do we know so far?小胶质细胞中的新型冠状病毒2型感染及其后遗症:我们目前了解到了什么?
Brain Behav Immun Health. 2024 Oct 12;42:100888. doi: 10.1016/j.bbih.2024.100888. eCollection 2024 Dec.
9
Nobiletin and Eriodictyol Suppress Release of IL-1β, CXCL8, IL-6, and MMP-9 from LPS, SARS-CoV-2 Spike Protein, and Ochratoxin A-Stimulated Human Microglia.川陈皮素和圣草酚抑制脂多糖、新冠病毒刺突蛋白及赭曲霉毒素A刺激的人小胶质细胞释放白细胞介素-1β、CXC趋化因子配体8、白细胞介素-6和基质金属蛋白酶-9。
Int J Mol Sci. 2025 Jan 14;26(2):636. doi: 10.3390/ijms26020636.
10
The role of programmed cell death in organ dysfunction induced by opportunistic pathogens.程序性细胞死亡在机会性病原体诱导的器官功能障碍中的作用。
Crit Care. 2025 Jan 24;29(1):43. doi: 10.1186/s13054-025-05278-x.
人类 COVID-19 大脑的深度空间分析揭示了具有独特微观解剖学小胶质细胞-T 细胞相互作用的神经炎症。
Immunity. 2021 Jul 13;54(7):1594-1610.e11. doi: 10.1016/j.immuni.2021.06.002. Epub 2021 Jun 9.
4
COVID-19-related anosmia is associated with viral persistence and inflammation in human olfactory epithelium and brain infection in hamsters.与COVID-19相关的嗅觉丧失与人类嗅觉上皮中的病毒持续存在和炎症以及仓鼠的脑部感染有关。
Sci Transl Med. 2021 Jun 2;13(596). doi: 10.1126/scitranslmed.abf8396. Epub 2021 May 3.
5
Cell-Type Apoptosis in Lung during SARS-CoV-2 Infection.新型冠状病毒肺炎(COVID-19)感染期间肺部细胞类型的凋亡
Pathogens. 2021 Apr 23;10(5):509. doi: 10.3390/pathogens10050509.
6
Neuroinvasion of SARS-CoV-2 in human and mouse brain.新冠病毒在人和鼠脑内的神经入侵。
J Exp Med. 2021 Mar 1;218(3). doi: 10.1084/jem.20202135.
7
A Diversity of Cell Types, Subtypes and Phenotypes in the Central Nervous System: The Importance of Studying Their Complex Relationships.中枢神经系统中细胞类型、亚型和表型的多样性:研究它们复杂关系的重要性。
Front Cell Neurosci. 2020 Dec 23;14:628347. doi: 10.3389/fncel.2020.628347. eCollection 2020.
8
Culture of SARS-CoV-2 in a panel of laboratory cell lines, permissivity, and differences in growth profile.SARS-CoV-2 在一组实验室细胞系中的培养、易感性和生长特征差异。
Eur J Clin Microbiol Infect Dis. 2021 Mar;40(3):477-484. doi: 10.1007/s10096-020-04106-0. Epub 2021 Jan 2.
9
Olfactory transmucosal SARS-CoV-2 invasion as a port of central nervous system entry in individuals with COVID-19.COVID-19 患者中嗅黏膜 SARS-CoV-2 入侵作为中枢神经系统进入的途径。
Nat Neurosci. 2021 Feb;24(2):168-175. doi: 10.1038/s41593-020-00758-5. Epub 2020 Nov 30.
10
Coronavirus biology and replication: implications for SARS-CoV-2.冠状病毒的生物学与复制:对 SARS-CoV-2 的启示。
Nat Rev Microbiol. 2021 Mar;19(3):155-170. doi: 10.1038/s41579-020-00468-6. Epub 2020 Oct 28.