• 文献检索
  • 文档翻译
  • 深度研究
  • 学术资讯
  • Suppr Zotero 插件Zotero 插件
  • 邀请有礼
  • 套餐&价格
  • 历史记录
应用&插件
Suppr Zotero 插件Zotero 插件浏览器插件Mac 客户端Windows 客户端微信小程序
定价
高级版会员购买积分包购买API积分包
服务
文献检索文档翻译深度研究API 文档MCP 服务
关于我们
关于 Suppr公司介绍联系我们用户协议隐私条款
关注我们

Suppr 超能文献

核心技术专利:CN118964589B侵权必究
粤ICP备2023148730 号-1Suppr @ 2026

文献检索

告别复杂PubMed语法,用中文像聊天一样搜索,搜遍4000万医学文献。AI智能推荐,让科研检索更轻松。

立即免费搜索

文件翻译

保留排版,准确专业,支持PDF/Word/PPT等文件格式,支持 12+语言互译。

免费翻译文档

深度研究

AI帮你快速写综述,25分钟生成高质量综述,智能提取关键信息,辅助科研写作。

立即免费体验

肿瘤坏死因子和白细胞介素-1β上调 NRP2 表达并促进 SARS-CoV-2 增殖。

Tumor Necrosis Factor and Interleukin-1β Upregulate NRP2 Expression and Promote SARS-CoV-2 Proliferation.

机构信息

Department of Clinical Immunology and Rheumatology, Hiroshima University Hospital, Hiroshima 734-8551, Japan.

Division of Laboratory Medicine, Hiroshima University Hospital, Hiroshima 734-8551, Japan.

出版信息

Viruses. 2023 Jul 3;15(7):1498. doi: 10.3390/v15071498.

DOI:10.3390/v15071498
PMID:37515185
原文链接:https://pmc.ncbi.nlm.nih.gov/articles/PMC10383177/
Abstract

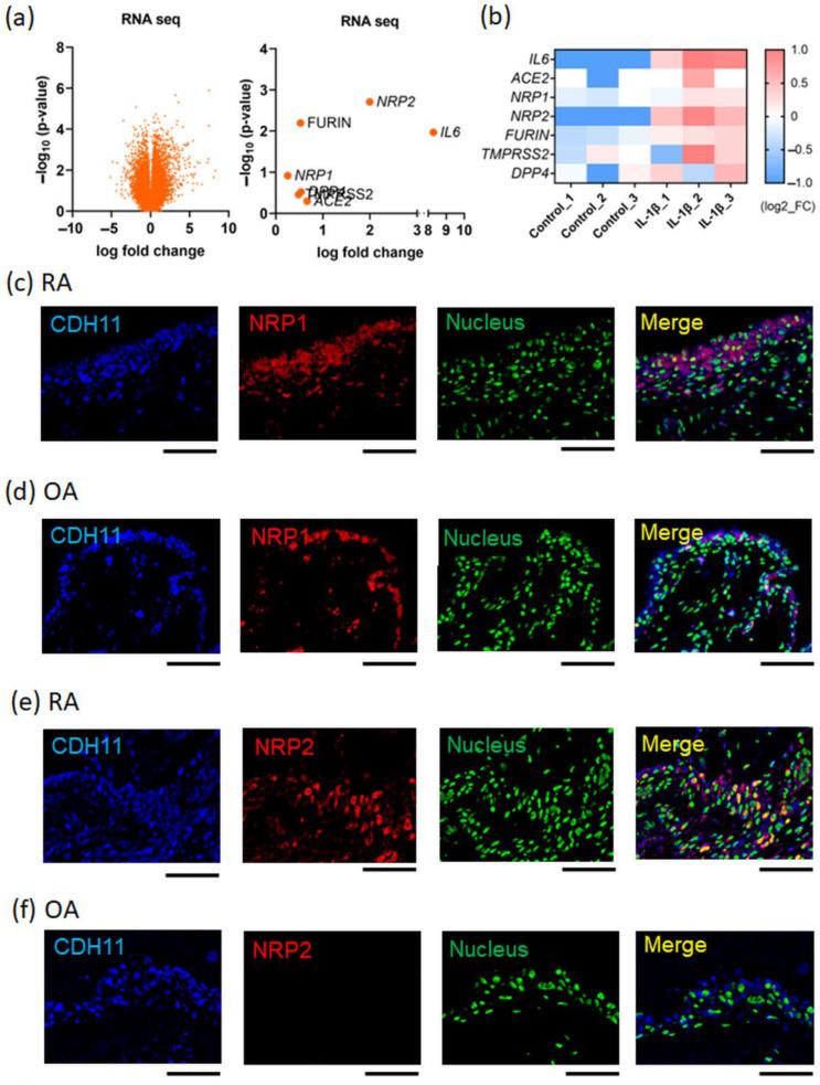
Severe acute respiratory syndrome coronavirus 2 (SARS-CoV-2), which causes coronavirus disease 2019 (COVID-19), utilizes the host receptor angiotensin-converting enzyme 2 (ACE2) and the auxiliary receptor Neuropilin-1 (NRP1) to enter host cells. NRP1 has another isoform, NRP2, whose function in COVID-19 has seldom been reported. In addition, although patients with severe cases of COVID-19 often exhibit increased levels of proinflammatory cytokines, the relationship between these cytokines and SARS-CoV-2 proliferation remains unknown. The aim of this study is to clarify the roles of proinflammatory cytokines in Neuropilin expressions and in SARS-CoV-2 infection. To identify the expression patterns of NRP under inflamed and noninflamed conditions, next-generation sequencing (RNA-seq), immunohistochemistry, quantitative real-time PCR, and Western blotting were performed using primary cultured fibroblast-like synoviocytes, MH7A (immortalized cell line of human rheumatoid fibroblast-like synoviocytes), immortalized MRC5 (human embryonic lung fibroblast), and synovial tissues. To measure viral proliferative capacity, SARS-CoV-2 infection experiments were also performed. NRP2 was upregulated in inflamed tissues. Cytokine-stimulated human fibroblast cell lines, such as MH7A and immortalized MRC5, revealed that NRP2 expression increased with co-stimulation of tumor necrosis factor α (TNFα) and interleukin-1 beta (IL-1β) and was suppressed with anti-TNFα antibody alone. TNFα and IL-1β promoted SARS-CoV-2 proliferation and Spike protein binding. The viral proliferation coincided with the expression of NRP2, which was modulated through plasmid transfections. Our results revealed that proinflammatory cytokines, including TNFα, contribute to NRP2 upregulation and SARS-CoV-2 proliferation in host human cells.

摘要

严重急性呼吸综合征冠状病毒 2(SARS-CoV-2)会引起 2019 年冠状病毒病(COVID-19),它利用宿主受体血管紧张素转换酶 2(ACE2)和辅助受体神经纤毛蛋白 1(NRP1)进入宿主细胞。NRP1 还有另一种同工型 NRP2,其在 COVID-19 中的功能很少有报道。此外,尽管 COVID-19 重症患者通常表现出促炎细胞因子水平升高,但这些细胞因子与 SARS-CoV-2 增殖之间的关系尚不清楚。本研究旨在阐明促炎细胞因子在 NRP 表达和 SARS-CoV-2 感染中的作用。为了确定 NRP 在炎症和非炎症条件下的表达模式,使用原代培养的成纤维细胞样滑膜细胞、MH7A(人类风湿性成纤维细胞样滑膜细胞的永生化细胞系)、永生化 MRC5(人胚胎肺成纤维细胞)和滑膜组织进行下一代测序(RNA-seq)、免疫组织化学、定量实时 PCR 和 Western blot。为了测量病毒增殖能力,还进行了 SARS-CoV-2 感染实验。在炎症组织中上调了 NRP2。细胞因子刺激的人类成纤维细胞系,如 MH7A 和永生化 MRC5,显示出 NRP2 表达随着肿瘤坏死因子α(TNFα)和白细胞介素 1β(IL-1β)的共同刺激而增加,并单独用抗 TNFα 抗体抑制。TNFα 和 IL-1β 促进了 SARS-CoV-2 的增殖和 Spike 蛋白结合。病毒增殖与 NRP2 的表达一致,后者通过质粒转染进行调节。我们的结果表明,包括 TNFα 在内的促炎细胞因子有助于宿主人类细胞中 NRP2 的上调和 SARS-CoV-2 的增殖。

https://cdn.ncbi.nlm.nih.gov/pmc/blobs/5b0a/10383177/8ba1771103bf/viruses-15-01498-g005.jpg
https://cdn.ncbi.nlm.nih.gov/pmc/blobs/5b0a/10383177/03e6095f3980/viruses-15-01498-g001a.jpg
https://cdn.ncbi.nlm.nih.gov/pmc/blobs/5b0a/10383177/8f73815b6410/viruses-15-01498-g002.jpg
https://cdn.ncbi.nlm.nih.gov/pmc/blobs/5b0a/10383177/6b00aac5c88c/viruses-15-01498-g003a.jpg
https://cdn.ncbi.nlm.nih.gov/pmc/blobs/5b0a/10383177/2b5ea13c66d7/viruses-15-01498-g004.jpg
https://cdn.ncbi.nlm.nih.gov/pmc/blobs/5b0a/10383177/8ba1771103bf/viruses-15-01498-g005.jpg
https://cdn.ncbi.nlm.nih.gov/pmc/blobs/5b0a/10383177/03e6095f3980/viruses-15-01498-g001a.jpg
https://cdn.ncbi.nlm.nih.gov/pmc/blobs/5b0a/10383177/8f73815b6410/viruses-15-01498-g002.jpg
https://cdn.ncbi.nlm.nih.gov/pmc/blobs/5b0a/10383177/6b00aac5c88c/viruses-15-01498-g003a.jpg
https://cdn.ncbi.nlm.nih.gov/pmc/blobs/5b0a/10383177/2b5ea13c66d7/viruses-15-01498-g004.jpg
https://cdn.ncbi.nlm.nih.gov/pmc/blobs/5b0a/10383177/8ba1771103bf/viruses-15-01498-g005.jpg

相似文献

1
Tumor Necrosis Factor and Interleukin-1β Upregulate NRP2 Expression and Promote SARS-CoV-2 Proliferation.肿瘤坏死因子和白细胞介素-1β上调 NRP2 表达并促进 SARS-CoV-2 增殖。
Viruses. 2023 Jul 3;15(7):1498. doi: 10.3390/v15071498.
2
Computational profiling of natural compounds as promising inhibitors against the spike proteins of SARS-CoV-2 wild-type and the variants of concern, viral cell-entry process, and cytokine storm in COVID-19.计算天然化合物的特性分析,以鉴定其作为有潜力的抑制剂来对抗 SARS-CoV-2 野生型和关注变异株的刺突蛋白、病毒进入细胞过程以及 COVID-19 中的细胞因子风暴。
J Cell Biochem. 2022 May;123(5):964-986. doi: 10.1002/jcb.30243. Epub 2022 Mar 27.
3
SARS-CoV-2/ACE2 Interaction Suppresses IRAK-M Expression and Promotes Pro-Inflammatory Cytokine Production in Macrophages.SARS-CoV-2/ACE2 相互作用抑制 IRAK-M 的表达并促进巨噬细胞中促炎细胞因子的产生。
Front Immunol. 2021 Jun 23;12:683800. doi: 10.3389/fimmu.2021.683800. eCollection 2021.
4
Environmentally-induced contributes to the severity of COVID-19 through fostering expression of SARS-CoV-2 receptor NRPs and glycan metabolism.环境因素通过促进 SARS-CoV-2 受体 NRPs 和糖代谢的表达来加剧 COVID-19 的严重程度。
Theranostics. 2021 Jul 6;11(16):7970-7983. doi: 10.7150/thno.62138. eCollection 2021.
5
Critical Determinants of Cytokine Storm and Type I Interferon Response in COVID-19 Pathogenesis.细胞因子风暴和I型干扰素反应在新冠病毒疾病发病机制中的关键决定因素
Clin Microbiol Rev. 2021 May 12;34(3). doi: 10.1128/CMR.00299-20. Print 2021 Jun 16.
6
Differential Effect of SARS-CoV-2 Spike Glycoprotein 1 on Human Bronchial and Alveolar Lung Mucosa Models: Implications for Pathogenicity.SARS-CoV-2 刺突糖蛋白 1 对人支气管和肺泡肺黏膜模型的差异作用:对致病性的影响。
Viruses. 2021 Dec 17;13(12):2537. doi: 10.3390/v13122537.
7
SARS-CoV-2 Induces Expression of Cytokine and MUC5AC/5B in Human Nasal Epithelial Cell through ACE 2 Receptor.SARS-CoV-2 通过 ACE2 受体诱导人鼻腔上皮细胞中细胞因子和 MUC5AC/5B 的表达。
Biomed Res Int. 2022 Jun 2;2022:2743046. doi: 10.1155/2022/2743046. eCollection 2022.
8
Neuropilin-1 is a host factor for SARS-CoV-2 infection.神经纤毛蛋白 1 是 SARS-CoV-2 感染的宿主因子。
Science. 2020 Nov 13;370(6518):861-865. doi: 10.1126/science.abd3072. Epub 2020 Oct 20.
9
Recombinant SARS-CoV-2 Spike Protein Stimulates Secretion of Chymase, Tryptase, and IL-1β from Human Mast Cells, Augmented by IL-33.重组 SARS-CoV-2 刺突蛋白刺激人肥大细胞分泌糜酶、类胰蛋白酶和白细胞介素-1β,白细胞介素-33 可增强其作用。
Int J Mol Sci. 2023 May 30;24(11):9487. doi: 10.3390/ijms24119487.
10
Neuropilin-1 and neuropilin-2 are differentially expressed in human proteinuric nephropathies and cytokine-stimulated proximal tubular cells.神经纤毛蛋白-1和神经纤毛蛋白-2在人类蛋白尿性肾病和细胞因子刺激的近端肾小管细胞中差异表达。
Lab Invest. 2009 Nov;89(11):1304-16. doi: 10.1038/labinvest.2009.96. Epub 2009 Sep 7.

引用本文的文献

1
miR-24-3p Is Antiviral Against SARS-CoV-2 by Downregulating Critical Host Entry Factors.miR-24-3p通过下调关键的宿主进入因子对严重急性呼吸综合征冠状病毒2具有抗病毒作用。
Viruses. 2024 Nov 28;16(12):1844. doi: 10.3390/v16121844.
2
The Functions of SARS-CoV-2 Receptors in Diabetes-Related Severe COVID-19.SARS-CoV-2 受体在糖尿病相关重症 COVID-19 中的作用。
Int J Mol Sci. 2024 Sep 5;25(17):9635. doi: 10.3390/ijms25179635.
3
Natural Product Cordycepin (CD) Inhibition for NRP1/CD304 Expression and Possibly SARS-CoV-2 Susceptibility Prevention on Cancers.

本文引用的文献

1
Expression of factor XIII originating from synovial fibroblasts and macrophages induced by interleukin-6 signaling.白细胞介素-6信号诱导的滑膜成纤维细胞和巨噬细胞来源的凝血因子XIII的表达。
Inflamm Regen. 2023 Jan 6;43(1):2. doi: 10.1186/s41232-022-00252-4.
2
SARS-CoV-2 infection and persistence in the human body and brain at autopsy.SARS-CoV-2 感染与在人体和尸检大脑中的持续存在。
Nature. 2022 Dec;612(7941):758-763. doi: 10.1038/s41586-022-05542-y. Epub 2022 Dec 14.
3
Efficacy of Antibodies and Antiviral Drugs against Covid-19 Omicron Variant.
天然产物虫草素(CD)对NRP1/CD304表达的抑制作用以及对癌症预防SARS-CoV-2易感性的可能性
Microorganisms. 2023 Dec 10;11(12):2953. doi: 10.3390/microorganisms11122953.
抗体和抗病毒药物对新冠病毒奥密克戎变异株的疗效
N Engl J Med. 2022 Mar 10;386(10):995-998. doi: 10.1056/NEJMc2119407. Epub 2022 Jan 26.
4
Ethanol Susceptibility of SARS-CoV-2 and Other Enveloped Viruses.新型冠状病毒及其他包膜病毒对乙醇的敏感性
Biocontrol Sci. 2021;26(3):177-180. doi: 10.4265/bio.26.177.
5
Longitudinal analysis reveals that delayed bystander CD8+ T cell activation and early immune pathology distinguish severe COVID-19 from mild disease.纵向分析显示,迟发性旁观者 CD8+T 细胞激活和早期免疫病理学将重症 COVID-19 与轻症疾病区分开来。
Immunity. 2021 Jun 8;54(6):1257-1275.e8. doi: 10.1016/j.immuni.2021.05.010. Epub 2021 May 16.
6
Tocilizumab in patients admitted to hospital with COVID-19 (RECOVERY): a randomised, controlled, open-label, platform trial.托珠单抗治疗 COVID-19 住院患者的疗效(RECOVERY):一项随机、对照、开放标签、平台试验。
Lancet. 2021 May 1;397(10285):1637-1645. doi: 10.1016/S0140-6736(21)00676-0.
7
Neuropilins: C-end rule peptides and their association with nociception and COVID-19.神经纤毛蛋白:C末端规则肽及其与伤害感受和COVID-19的关联。
Comput Struct Biotechnol J. 2021;19:1889-1895. doi: 10.1016/j.csbj.2021.03.025. Epub 2021 Mar 26.
8
Interleukin-6 Receptor Antagonists in Critically Ill Patients with Covid-19.COVID-19 重症患者的白细胞介素 6 受体拮抗剂。
N Engl J Med. 2021 Apr 22;384(16):1491-1502. doi: 10.1056/NEJMoa2100433. Epub 2021 Feb 25.
9
ACE2 and Furin Expressions in Oral Epithelial Cells Possibly Facilitate COVID-19 Infection via Respiratory and Fecal-Oral Routes.口腔上皮细胞中的ACE2和弗林蛋白酶表达可能通过呼吸道和粪口途径促进新冠病毒感染。
Front Med (Lausanne). 2020 Dec 10;7:580796. doi: 10.3389/fmed.2020.580796. eCollection 2020.
10
Baricitinib plus Remdesivir for Hospitalized Adults with Covid-19.巴瑞替尼联合瑞德西韦治疗住院的新冠成年患者
N Engl J Med. 2021 Mar 4;384(9):795-807. doi: 10.1056/NEJMoa2031994. Epub 2020 Dec 11.