• 文献检索
  • 文档翻译
  • 深度研究
  • 学术资讯
  • Suppr Zotero 插件Zotero 插件
  • 邀请有礼
  • 套餐&价格
  • 历史记录
应用&插件
Suppr Zotero 插件Zotero 插件浏览器插件Mac 客户端Windows 客户端微信小程序
定价
高级版会员购买积分包购买API积分包
服务
文献检索文档翻译深度研究API 文档MCP 服务
关于我们
关于 Suppr公司介绍联系我们用户协议隐私条款
关注我们

Suppr 超能文献

核心技术专利:CN118964589B侵权必究
粤ICP备2023148730 号-1Suppr @ 2026

文献检索

告别复杂PubMed语法,用中文像聊天一样搜索,搜遍4000万医学文献。AI智能推荐,让科研检索更轻松。

立即免费搜索

文件翻译

保留排版,准确专业,支持PDF/Word/PPT等文件格式,支持 12+语言互译。

免费翻译文档

深度研究

AI帮你快速写综述,25分钟生成高质量综述,智能提取关键信息,辅助科研写作。

立即免费体验

葫芦素I通过JAK2/STAT3信号通路抑制胰腺癌的增殖。

Cucurbitacin I inhibits the proliferation of pancreatic cancer through the JAK2/STAT3 signalling pathway and .

作者信息

Xu Dongchao, Shen Hongzhang, Tian Mengyao, Chen Wangyang, Zhang Xiaofeng

机构信息

Department of Gastroenterology, Affiliated Hangzhou First People's Hospital, Zhejiang University School of Medicine, Hangzhou310000, China.

Hangzhou Institute of Digestive Diseases, Hangzhou310000, China.

出版信息

J Cancer. 2022 Mar 28;13(7):2050-2060. doi: 10.7150/jca.65875. eCollection 2022.

DOI:10.7150/jca.65875
PMID:35517401
原文链接:https://pmc.ncbi.nlm.nih.gov/articles/PMC9066209/
Abstract

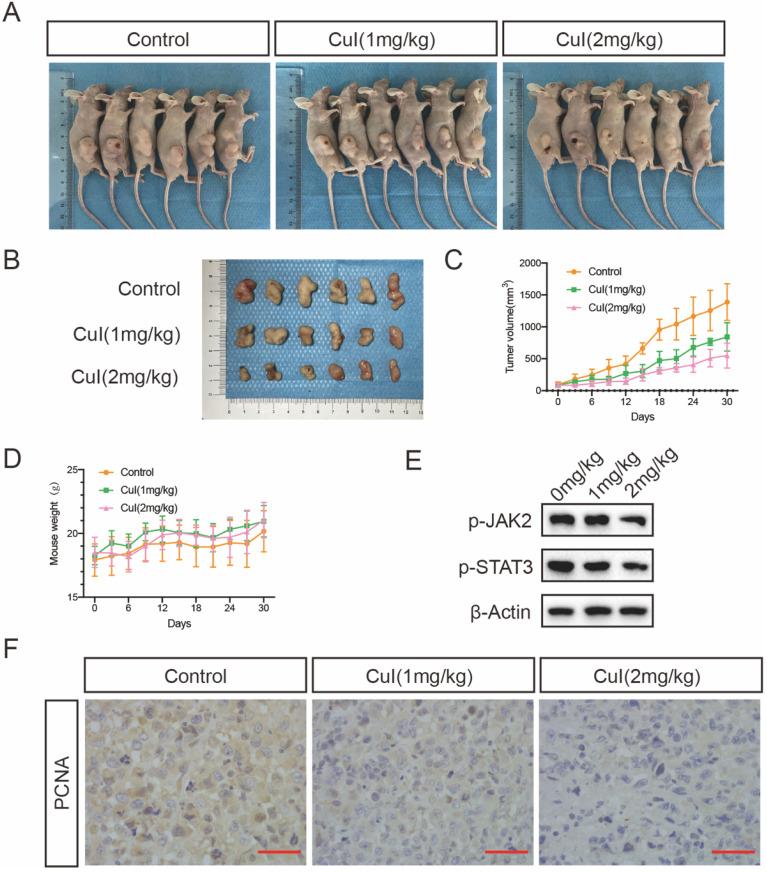
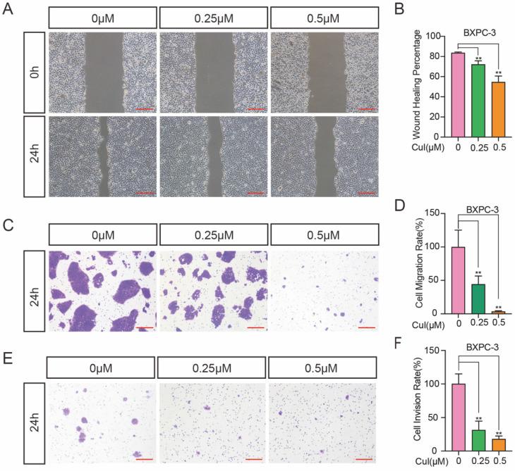
Pancreatic cancer is one of the most aggressive solid malignancies, as it has a 5-year survival rate of less than 10%. The growth and invasion of pancreatic cancer cells into normal tissues and organs make resection and treatment difficult. Finding an effective chemotherapy drug for this disease is crucial. In this study, we selected the tetracyclic triterpenoid compound cucurbitacin I, which may be used as a potential therapeutic drug for treating pancreatic cancer. First, we found that cucurbitacin I inhibited pancreatic cancer proliferation in a dose-time dependent manner. Further studies have shown that cucurbitacin I blocks the cell cycle of pancreatic cancer in the G2/M phase and induces cell apoptosis. In addition, under the action of the compound, the invasion ability of cells was greatly reduced and markedly impaired the growth of pancreatic tumour xenografts in nude mice. Furthermore, the decrease in pancreatic cancer cell proliferation caused by cucurbitacin I appeared to involve JAK2/STAT3 signalling pathway inhibition, and the use of JAK2/STAT3 activators effectively restored the inhibition. In conclusion, our research may provide a basis for the further development of pancreatic cancer treatment drugs.

摘要

胰腺癌是最具侵袭性的实体恶性肿瘤之一,其5年生存率低于10%。胰腺癌细胞向正常组织和器官的生长与侵袭使得切除和治疗变得困难。找到针对这种疾病的有效化疗药物至关重要。在本研究中,我们选择了四环三萜类化合物葫芦素I,它可能用作治疗胰腺癌的潜在治疗药物。首先,我们发现葫芦素I以剂量-时间依赖性方式抑制胰腺癌增殖。进一步研究表明,葫芦素I在G2/M期阻断胰腺癌的细胞周期并诱导细胞凋亡。此外,在该化合物作用下,细胞的侵袭能力大大降低,并显著抑制裸鼠体内胰腺肿瘤异种移植的生长。此外,葫芦素I引起的胰腺癌细胞增殖减少似乎涉及JAK2/STAT3信号通路抑制,并且使用JAK2/STAT3激活剂可有效恢复这种抑制作用。总之,我们的研究可能为胰腺癌治疗药物的进一步开发提供依据。

https://cdn.ncbi.nlm.nih.gov/pmc/blobs/d867/9066209/cffe03b60cef/jcav13p2050g006.jpg
https://cdn.ncbi.nlm.nih.gov/pmc/blobs/d867/9066209/e4746a16b4b2/jcav13p2050g001.jpg
https://cdn.ncbi.nlm.nih.gov/pmc/blobs/d867/9066209/240e0b7ef287/jcav13p2050g002.jpg
https://cdn.ncbi.nlm.nih.gov/pmc/blobs/d867/9066209/c459a03a5ba5/jcav13p2050g003.jpg
https://cdn.ncbi.nlm.nih.gov/pmc/blobs/d867/9066209/cfc94a8abea9/jcav13p2050g004.jpg
https://cdn.ncbi.nlm.nih.gov/pmc/blobs/d867/9066209/cb00fac44f35/jcav13p2050g005.jpg
https://cdn.ncbi.nlm.nih.gov/pmc/blobs/d867/9066209/cffe03b60cef/jcav13p2050g006.jpg
https://cdn.ncbi.nlm.nih.gov/pmc/blobs/d867/9066209/e4746a16b4b2/jcav13p2050g001.jpg
https://cdn.ncbi.nlm.nih.gov/pmc/blobs/d867/9066209/240e0b7ef287/jcav13p2050g002.jpg
https://cdn.ncbi.nlm.nih.gov/pmc/blobs/d867/9066209/c459a03a5ba5/jcav13p2050g003.jpg
https://cdn.ncbi.nlm.nih.gov/pmc/blobs/d867/9066209/cfc94a8abea9/jcav13p2050g004.jpg
https://cdn.ncbi.nlm.nih.gov/pmc/blobs/d867/9066209/cb00fac44f35/jcav13p2050g005.jpg
https://cdn.ncbi.nlm.nih.gov/pmc/blobs/d867/9066209/cffe03b60cef/jcav13p2050g006.jpg

相似文献

1
Cucurbitacin I inhibits the proliferation of pancreatic cancer through the JAK2/STAT3 signalling pathway and .葫芦素I通过JAK2/STAT3信号通路抑制胰腺癌的增殖。
J Cancer. 2022 Mar 28;13(7):2050-2060. doi: 10.7150/jca.65875. eCollection 2022.
2
Cucurbitacin B inhibits cell proliferation and induces apoptosis in human osteosarcoma cells via modulation of the JAK2/STAT3 and MAPK pathways.葫芦素B通过调节JAK2/STAT3和MAPK信号通路抑制人骨肉瘤细胞的增殖并诱导其凋亡。
Exp Ther Med. 2017 Jul;14(1):805-812. doi: 10.3892/etm.2017.4547. Epub 2017 Jun 6.
3
Cucurbitacin B controls M2 macrophage polarization to suppresses metastasis via targeting JAK-2/STAT3 signalling pathway in colorectal cancer.葫芦素B通过靶向结直肠癌中的JAK-2/STAT3信号通路控制M2巨噬细胞极化以抑制转移。
J Ethnopharmacol. 2022 Apr 6;287:114915. doi: 10.1016/j.jep.2021.114915. Epub 2021 Dec 24.
4
Inhibitory effect of cucurbitacin E on pancreatic cancer cells growth via STAT3 signaling.葫芦素 E 通过 STAT3 信号抑制胰腺癌细胞生长。
J Cancer Res Clin Oncol. 2010 Apr;136(4):603-10. doi: 10.1007/s00432-009-0698-x. Epub 2009 Oct 9.
5
Anticancer effect of cucurbitacin B on MKN-45 cells via inhibition of the JAK2/STAT3 signaling pathway.葫芦素B通过抑制JAK2/STAT3信号通路对MKN-45细胞的抗癌作用。
Exp Ther Med. 2016 Oct;12(4):2709-2715. doi: 10.3892/etm.2016.3670. Epub 2016 Sep 6.
6
STAT3-independent inhibition of lysophosphatidic acid-mediated upregulation of connective tissue growth factor (CTGF) by cucurbitacin I.葫芦素I对溶血磷脂酸介导的结缔组织生长因子(CTGF)上调的非信号转导和转录激活因子3(STAT3)依赖性抑制作用
Biochem Pharmacol. 2006 Jun 28;72(1):32-41. doi: 10.1016/j.bcp.2006.04.001. Epub 2006 Apr 25.
7
Cucurbitacin B and SCH772984 exhibit synergistic anti-pancreatic cancer activities by suppressing EGFR, PI3K/Akt/mTOR, STAT3 and ERK signaling.葫芦素B和SCH772984通过抑制表皮生长因子受体(EGFR)、磷脂酰肌醇-3激酶/蛋白激酶B/哺乳动物雷帕霉素靶蛋白(PI3K/Akt/mTOR)、信号转导和转录激活因子3(STAT3)以及细胞外信号调节激酶(ERK)信号传导,表现出协同抗胰腺癌活性。
Oncotarget. 2017 Oct 9;8(61):103167-103181. doi: 10.18632/oncotarget.21704. eCollection 2017 Nov 28.
8
Cucurbitacin D induces cell cycle arrest and apoptosis by inhibiting STAT3 and NF-κB signaling in doxorubicin-resistant human breast carcinoma (MCF7/ADR) cells.葫芦素D通过抑制多柔比星耐药的人乳腺癌(MCF7/ADR)细胞中的STAT3和NF-κB信号传导来诱导细胞周期停滞和凋亡。
Mol Cell Biochem. 2015 Nov;409(1-2):33-43. doi: 10.1007/s11010-015-2509-9. Epub 2015 Jul 14.
9
Inhibitory effects of cucurbitacin B on laryngeal squamous cell carcinoma.葫芦素B对喉鳞状细胞癌的抑制作用。
Eur Arch Otorhinolaryngol. 2008 Oct;265(10):1225-32. doi: 10.1007/s00405-008-0625-9. Epub 2008 Feb 29.
10
On-target JAK2/STAT3 inhibition slows disease progression in orthotopic xenografts of human glioblastoma brain tumor stem cells.靶向 JAK2/STAT3 抑制可减缓人胶质母细胞瘤脑肿瘤干细胞原位异种移植瘤的疾病进展。
Neuro Oncol. 2013 Feb;15(2):198-207. doi: 10.1093/neuonc/nos302. Epub 2012 Dec 21.

引用本文的文献

1
Dextromethorphan Enhances Apoptosis and Suppresses EMT in PANC-1 Pancreatic Cancer Cells: Synergistic Effects with Gemcitabine.右美沙芬增强PANC-1胰腺癌细胞的凋亡并抑制上皮-间质转化:与吉西他滨的协同作用
Int J Mol Sci. 2025 Aug 22;26(17):8151. doi: 10.3390/ijms26178151.
2
Synthesis and biological evaluation of thiourea-tethered benzodiazepinones as anti-proliferative agents targeting JAK-3 kinase.作为靶向JAK-3激酶的抗增殖剂的硫脲连接苯二氮卓酮的合成及生物学评价
Naunyn Schmiedebergs Arch Pharmacol. 2025 Mar 3. doi: 10.1007/s00210-025-03853-1.
3
Evaluation of the Leaves and Seeds of Cucurbitaceae Plants as a New Source of Bioactive Compounds for Colorectal Cancer Prevention and Treatment.

本文引用的文献

1
Repurposing dextromethorphan and metformin for treating nicotine-induced cancer by directly targeting CHRNA7 to inhibit JAK2/STAT3/SOX2 signaling.将右美沙芬和二甲双胍重新用于通过直接靶向 CHRNA7 抑制 JAK2/STAT3/SOX2 信号通路来治疗尼古丁诱导的癌症。
Oncogene. 2021 Mar;40(11):1974-1987. doi: 10.1038/s41388-021-01682-z. Epub 2021 Feb 18.
2
Global Cancer Statistics 2020: GLOBOCAN Estimates of Incidence and Mortality Worldwide for 36 Cancers in 185 Countries.《全球癌症统计数据 2020:全球 185 个国家和地区 36 种癌症的发病率和死亡率估计》。
CA Cancer J Clin. 2021 May;71(3):209-249. doi: 10.3322/caac.21660. Epub 2021 Feb 4.
3
葫芦科植物的叶和种子作为预防和治疗结直肠癌的生物活性化合物新来源的评估
Nutrients. 2024 Dec 7;16(23):4233. doi: 10.3390/nu16234233.
4
p-STAT3-elevated E3 ubiquitin ligase DTX4 confers the stability of HBV cccDNA by ubiquitinating APOBEC3B in liver.p-STAT3 上调的 E3 泛素连接酶 DTX4 通过泛素化 APOBEC3B 赋予肝内 HBV cccDNA 稳定性。
Theranostics. 2024 Sep 16;14(15):6036-6052. doi: 10.7150/thno.99407. eCollection 2024.
5
Terpenoid-Mediated Targeting of STAT3 Signaling in Cancer: An Overview of Preclinical Studies.萜类化合物介导的癌症 STAT3 信号靶向治疗:临床前研究综述。
Biomolecules. 2024 Feb 7;14(2):200. doi: 10.3390/biom14020200.
6
Corosolic acid enhances oxidative stress-induced apoptosis and senescence in pancreatic cancer cells by inhibiting the JAK2/STAT3 pathway.没食子酸通过抑制 JAK2/STAT3 通路增强氧化应激诱导的胰腺癌细胞凋亡和衰老。
Mol Biol Rep. 2024 Jan 22;51(1):176. doi: 10.1007/s11033-023-09105-w.
7
Cucurbitacin I Reverses Tumor-Associated Macrophage Polarization to Affect Cancer Cell Metastasis.葫芦素 I 逆转肿瘤相关巨噬细胞极化以影响癌细胞转移。
Int J Mol Sci. 2023 Nov 2;24(21):15920. doi: 10.3390/ijms242115920.
8
Recent Advances in the Application of Cucurbitacins as Anticancer Agents.葫芦素作为抗癌剂应用的最新进展
Metabolites. 2023 Oct 14;13(10):1081. doi: 10.3390/metabo13101081.
9
Progranulin promoted the proliferation, metastasis, and suppressed apoptosis via JAK2-STAT3/4 signaling pathway in papillary thyroid carcinoma.颗粒蛋白前体通过JAK2-STAT3/4信号通路促进甲状腺乳头状癌的增殖、转移并抑制其凋亡。
Cancer Cell Int. 2023 Sep 2;23(1):191. doi: 10.1186/s12935-023-03033-2.
10
Apoptotic and antimetastatic effect of cucurbitacins in cancer: recent trends and advancement.葫芦素在癌症中的凋亡和抗转移作用:最新趋势和进展。
Naunyn Schmiedebergs Arch Pharmacol. 2023 Sep;396(9):1867-1878. doi: 10.1007/s00210-023-02471-z. Epub 2023 Apr 3.
Cancer Statistics, 2021.
癌症统计数据,2021.
CA Cancer J Clin. 2021 Jan;71(1):7-33. doi: 10.3322/caac.21654. Epub 2021 Jan 12.
4
Cucurbitacin I induces apoptosis in ovarian cancer cells through oxidative stress and the p190B‑Rac1 signaling axis.葫芦素 I 通过氧化应激和 p190B-Rac1 信号轴诱导卵巢癌细胞凋亡。
Mol Med Rep. 2020 Sep;22(3):2545-2550. doi: 10.3892/mmr.2020.11327. Epub 2020 Jul 10.
5
Cucurbitacin B and I inhibits colon cancer growth by targeting the Notch signaling pathway.葫芦素 B 和 I 通过靶向 Notch 信号通路抑制结肠癌生长。
Sci Rep. 2020 Jan 28;10(1):1290. doi: 10.1038/s41598-020-57940-9.
6
TPGS-1000 exhibits potent anticancer activity for hepatocellular carcinoma and .TPGS-1000 对肝癌和 具有显著的抗癌活性。
Aging (Albany NY). 2020 Jan 27;12(2):1624-1642. doi: 10.18632/aging.102704.
7
Cucurbitacin E inhibits cellular proliferation and enhances the chemo-response in gastric cancer by suppressing AKt activation.葫芦素E通过抑制AKt激活来抑制胃癌细胞增殖并增强化疗反应。
J Cancer. 2019 Oct 6;10(23):5843-5851. doi: 10.7150/jca.31303. eCollection 2019.
8
Plants: A Key Emphasis to Its Pharmacological Potential.植物:药理学潜力的关键重点。
Molecules. 2019 May 14;24(10):1854. doi: 10.3390/molecules24101854.
9
Cucurbitacin B inhibits cell proliferation and induces cell apoptosis in colorectal cancer by modulating methylation status of BTG3.葫芦素 B 通过调节 BTG3 的甲基化状态抑制结直肠癌细胞增殖并诱导细胞凋亡。
Neoplasma. 2019 Jul 23;66(4):593-602. doi: 10.4149/neo_2018_180929N729. Epub 2019 Apr 24.
10
A Glimmer of Hope for Pancreatic Cancer.胰腺癌的一线希望
N Engl J Med. 2018 Dec 20;379(25):2463-2464. doi: 10.1056/NEJMe1813684.