• 文献检索
  • 文档翻译
  • 深度研究
  • 学术资讯
  • Suppr Zotero 插件Zotero 插件
  • 邀请有礼
  • 套餐&价格
  • 历史记录
应用&插件
Suppr Zotero 插件Zotero 插件浏览器插件Mac 客户端Windows 客户端微信小程序
定价
高级版会员购买积分包购买API积分包
服务
文献检索文档翻译深度研究API 文档MCP 服务
关于我们
关于 Suppr公司介绍联系我们用户协议隐私条款
关注我们

Suppr 超能文献

核心技术专利:CN118964589B侵权必究
粤ICP备2023148730 号-1Suppr @ 2026

文献检索

告别复杂PubMed语法,用中文像聊天一样搜索,搜遍4000万医学文献。AI智能推荐,让科研检索更轻松。

立即免费搜索

文件翻译

保留排版,准确专业,支持PDF/Word/PPT等文件格式,支持 12+语言互译。

免费翻译文档

深度研究

AI帮你快速写综述,25分钟生成高质量综述,智能提取关键信息,辅助科研写作。

立即免费体验

刺槐素通过破坏破骨细胞形成和促进去卵巢诱导的骨质疏松症中H型血管形成来预防骨质流失。

Acacetin Prevents Bone Loss by Disrupting Osteoclast Formation and Promoting Type H Vessel Formation in Ovariectomy-Induced Osteoporosis.

作者信息

Lin Xiao, Xu Fang, Zhang Ke-Wen, Qiu Wu-Xia, Zhang Hui, Hao Qiang, Li Meng, Deng Xiao-Ni, Tian Ye, Chen Zhi-Hao, Qian Ai-Rong

机构信息

Lab for Bone Metabolism, Xi'an Key Laboratory of Special Medicine and Health Engineering, Key Lab for Space Biosciences and Biotechnology, Research Center for Special Medicine and Health Systems Engineering, NPU-UAB Joint Laboratory for Bone Metabolism, School of Life Sciences, Northwestern Polytechnical University, Xi'an, China.

State Key Laboratory of Cancer Biology, Biotechnology Center, School of Pharmacy, Fourth Military Medical University, Xi'an, China.

出版信息

Front Cell Dev Biol. 2022 Apr 19;10:796227. doi: 10.3389/fcell.2022.796227. eCollection 2022.

DOI:10.3389/fcell.2022.796227
PMID:35517504
原文链接:https://pmc.ncbi.nlm.nih.gov/articles/PMC9062130/
Abstract

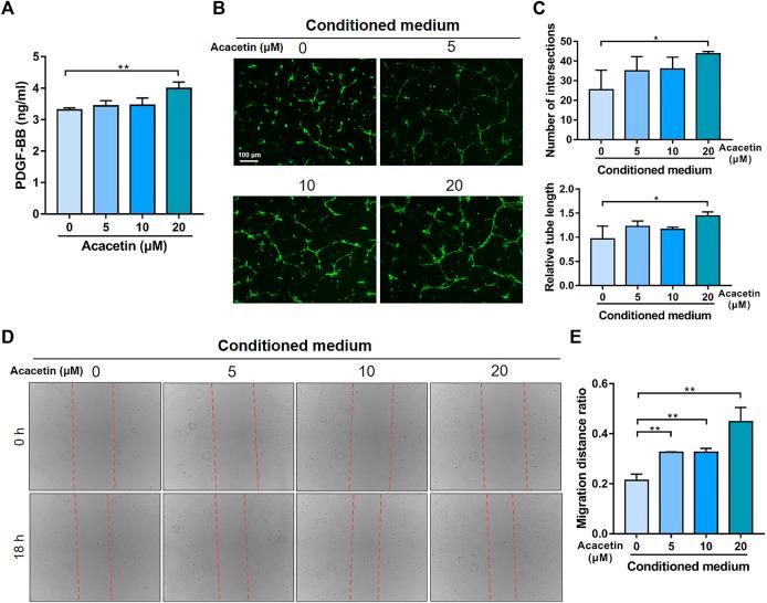
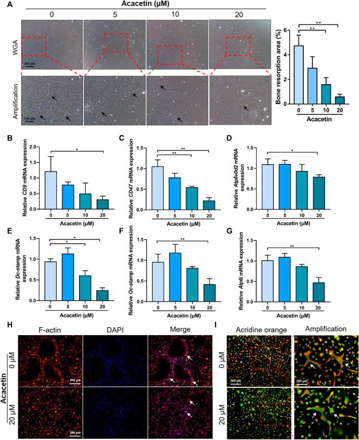
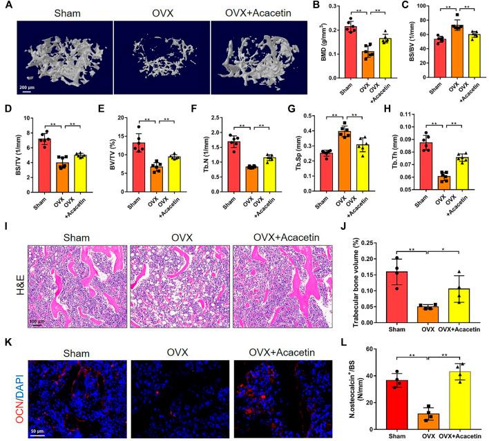
Osteoporosis, characterized by the destruction of bone resorption and bone formation, is a serious disease that endangers human health. Osteoporosis prevention and treatment has become one of the important research contents in the field of medicine. Acacetin, a natural flavonoid compound, could promote osteoblast differentiation, and inhibit osteoclast formation . However, the mechanisms of acacetin on osteoclast differentiation and type H vessel formation, as well as the effect of preventing bone loss, remain unclear. Here, we firstly used primary bone marrow derived macrophages (BMMs), endothelial progenitor cells (EPCs), and ovariectomized (OVX) mice to explore the function of acacetin on bone remodeling and H type vessel formation. In this study, we found that acacetin inhibits osteoclast formation and bone resorption of BMMs induced by the macrophage colony stimulating factor (M-CSF) and receptor activator of nuclear factor-κB ligand (RANKL) in a concentration of 20 μM without exerting cytotoxic effects. It was accompanied by downregulation of osteoclast differentiation marker genes (, , and ) and cell fusion genes (, , , , and ). Moreover, acacetin disrupted actin ring formation and extracellular acidification in osteoclasts. Mechanistic analysis revealed that acacetin not only inhibits the expression of the major transcription factor NFATc1 and NF-κB during RANKL-induced osteoclast formation, but also suppresses RANKL-induced the phosphorylation of Akt, GSK3β, IκBα, and p65. Additionally, acacetin enhanced the ability of M-CSF and RANKL-stimulated BMMs to promote angiogenesis and migration of EPCs. We further established that, , acacetin increased trabecular bone mass, decreased the number of osteoclasts, and showed more type H vessels in OVX mice. These data demonstrate that acacetin prevents OVX-induced bone loss in mice through inhibition of osteoclast function and promotion of type H vessel formation Akt/GSK3β and NF-κB signalling pathway, suggesting that acacetin may be a novel therapeutic agent for the treatment of osteoporosis.

摘要

骨质疏松症以骨吸收和骨形成破坏为特征,是一种危害人类健康的严重疾病。骨质疏松症的防治已成为医学领域的重要研究内容之一。刺槐素是一种天然黄酮类化合物,可促进成骨细胞分化,并抑制破骨细胞形成。然而,刺槐素对破骨细胞分化和H型血管形成的机制以及预防骨质流失的作用仍不清楚。在此,我们首先使用原代骨髓来源的巨噬细胞(BMMs)、内皮祖细胞(EPCs)和去卵巢(OVX)小鼠来探究刺槐素对骨重塑和H型血管形成的作用。在本研究中,我们发现刺槐素在浓度为20 μM时可抑制巨噬细胞集落刺激因子(M-CSF)和核因子κB受体活化因子配体(RANKL)诱导的BMMs破骨细胞形成和骨吸收,且无细胞毒性作用。同时,破骨细胞分化标记基因(、和)以及细胞融合基因(、、、和)表达下调。此外,刺槐素破坏了破骨细胞中的肌动蛋白环形成和细胞外酸化。机制分析表明,刺槐素不仅在RANKL诱导的破骨细胞形成过程中抑制主要转录因子NFATc1和NF-κB的表达,还抑制RANKL诱导的Akt、GSK3β、IκBα和p65的磷酸化。此外,刺槐素增强了M-CSF和RANKL刺激的BMMs促进EPCs血管生成和迁移的能力。我们进一步证实,,刺槐素增加了OVX小鼠的骨小梁质量,减少了破骨细胞数量,并显示出更多的H型血管。这些数据表明,刺槐素通过抑制破骨细胞功能和促进H型血管形成以及Akt/GSK3β和NF-κB信号通路来预防OVX诱导的小鼠骨质流失,提示刺槐素可能是一种治疗骨质疏松症的新型治疗药物。

https://cdn.ncbi.nlm.nih.gov/pmc/blobs/c4e0/9062130/1115dfbdd2a6/fcell-10-796227-g007.jpg
https://cdn.ncbi.nlm.nih.gov/pmc/blobs/c4e0/9062130/a84e6b7c19cb/fcell-10-796227-g001.jpg
https://cdn.ncbi.nlm.nih.gov/pmc/blobs/c4e0/9062130/7a03e1420f1a/fcell-10-796227-g002.jpg
https://cdn.ncbi.nlm.nih.gov/pmc/blobs/c4e0/9062130/2718605a1085/fcell-10-796227-g003.jpg
https://cdn.ncbi.nlm.nih.gov/pmc/blobs/c4e0/9062130/c1fe42015e3f/fcell-10-796227-g004.jpg
https://cdn.ncbi.nlm.nih.gov/pmc/blobs/c4e0/9062130/8f192519beed/fcell-10-796227-g005.jpg
https://cdn.ncbi.nlm.nih.gov/pmc/blobs/c4e0/9062130/30c3a23f8329/fcell-10-796227-g006.jpg
https://cdn.ncbi.nlm.nih.gov/pmc/blobs/c4e0/9062130/1115dfbdd2a6/fcell-10-796227-g007.jpg
https://cdn.ncbi.nlm.nih.gov/pmc/blobs/c4e0/9062130/a84e6b7c19cb/fcell-10-796227-g001.jpg
https://cdn.ncbi.nlm.nih.gov/pmc/blobs/c4e0/9062130/7a03e1420f1a/fcell-10-796227-g002.jpg
https://cdn.ncbi.nlm.nih.gov/pmc/blobs/c4e0/9062130/2718605a1085/fcell-10-796227-g003.jpg
https://cdn.ncbi.nlm.nih.gov/pmc/blobs/c4e0/9062130/c1fe42015e3f/fcell-10-796227-g004.jpg
https://cdn.ncbi.nlm.nih.gov/pmc/blobs/c4e0/9062130/8f192519beed/fcell-10-796227-g005.jpg
https://cdn.ncbi.nlm.nih.gov/pmc/blobs/c4e0/9062130/30c3a23f8329/fcell-10-796227-g006.jpg
https://cdn.ncbi.nlm.nih.gov/pmc/blobs/c4e0/9062130/1115dfbdd2a6/fcell-10-796227-g007.jpg

相似文献

1
Acacetin Prevents Bone Loss by Disrupting Osteoclast Formation and Promoting Type H Vessel Formation in Ovariectomy-Induced Osteoporosis.刺槐素通过破坏破骨细胞形成和促进去卵巢诱导的骨质疏松症中H型血管形成来预防骨质流失。
Front Cell Dev Biol. 2022 Apr 19;10:796227. doi: 10.3389/fcell.2022.796227. eCollection 2022.
2
Puerarin specifically disrupts osteoclast activation via blocking integrin-β3 Pyk2/Src/Cbl signaling pathway.葛根素通过阻断整合素-β3/Pyk2/Src/Cbl信号通路特异性地破坏破骨细胞的激活。
J Orthop Translat. 2022 Feb 16;33:55-69. doi: 10.1016/j.jot.2022.01.003. eCollection 2022 Mar.
3
Glaucocalyxin A suppresses osteoclastogenesis induced by RANKL and osteoporosis induced by ovariectomy by inhibiting the NF-κB and Akt pathways.白杨素 A 通过抑制 NF-κB 和 Akt 通路抑制 RANKL 诱导的破骨细胞生成和卵巢切除诱导的骨质疏松症。
J Ethnopharmacol. 2021 Aug 10;276:114176. doi: 10.1016/j.jep.2021.114176. Epub 2021 Apr 30.
4
Caffeic acid 3,4-dihydroxy-phenethyl ester suppresses receptor activator of NF-κB ligand–induced osteoclastogenesis and prevents ovariectomy-induced bone loss through inhibition of mitogen-activated protein kinase/activator protein 1 and Ca2+–nuclear factor of activated T-cells cytoplasmic 1 signaling pathways.咖啡酸 3,4-二羟基苯乙基酯通过抑制丝裂原活化蛋白激酶/激活蛋白 1 和 Ca2+-活化 T 细胞胞浆 1 信号通路抑制核因子 κB 配体诱导的破骨细胞生成,预防卵巢切除诱导的骨丢失。
J Bone Miner Res. 2012 Jun;27(6):1298-1308. doi: 10.1002/jbmr.1576.
5
Microtubule actin crosslinking factor 1 (MACF1) knockdown inhibits RANKL-induced osteoclastogenesis via Akt/GSK3β/NFATc1 signalling pathway.微管肌动蛋白交联因子 1(MACF1)敲低通过 Akt/GSK3β/NFATc1 信号通路抑制 RANKL 诱导的破骨细胞生成。
Mol Cell Endocrinol. 2019 Aug 20;494:110494. doi: 10.1016/j.mce.2019.110494. Epub 2019 Jun 28.
6
Inhibits Receptor Activator of Nuclear Factor Kappa-B Ligand (RANKL)-Induced Osteoclast Differentiation and Prevents Ovariectomy (OVX)-Induced Bone Loss.抑制核因子-κB 受体激活剂配体(RANKL)诱导的破骨细胞分化,预防卵巢切除(OVX)引起的骨丢失。
Molecules. 2021 Mar 26;26(7):1886. doi: 10.3390/molecules26071886.
7
Leonurine hydrochloride inhibits osteoclastogenesis and prevents osteoporosis associated with estrogen deficiency by inhibiting the NF-κB and PI3K/Akt signaling pathways.盐酸益母草碱通过抑制NF-κB和PI3K/Akt信号通路来抑制破骨细胞生成,并预防与雌激素缺乏相关的骨质疏松症。
Bone. 2015 Jun;75:128-37. doi: 10.1016/j.bone.2015.02.017. Epub 2015 Feb 21.
8
Yukmijihwang-Tang Suppresses Receptor Activator of Nuclear Factor Kappa-B Ligand (RANKL)-Induced Osteoclast Differentiation and Prevents Ovariectomy (OVX)-Mediated Bone Loss.育美继黄汤抑制核因子-κB 受体激活剂配体(RANKL)诱导的破骨细胞分化并预防卵巢切除(OVX)介导的骨丢失。
Molecules. 2021 Dec 14;26(24):7579. doi: 10.3390/molecules26247579.
9
PDK1 is important lipid kinase for RANKL-induced osteoclast formation and function via the regulation of the Akt-GSK3β-NFATc1 signaling cascade.PDK1 是 RANKL 诱导的破骨细胞形成和功能的重要脂质激酶,通过调节 Akt-GSK3β-NFATc1 信号级联。
J Cell Biochem. 2020 Nov;121(11):4542-4557. doi: 10.1002/jcb.29677. Epub 2020 Feb 12.
10
Eudebeiolide B Inhibits Osteoclastogenesis and Prevents Ovariectomy-Induced Bone Loss by Regulating RANKL-Induced NF-κB, c-Fos and Calcium Signaling.优德贝iolide B通过调节RANKL诱导的NF-κB、c-Fos和钙信号通路抑制破骨细胞生成并预防卵巢切除诱导的骨质流失。
Pharmaceuticals (Basel). 2020 Dec 16;13(12):468. doi: 10.3390/ph13120468.

引用本文的文献

1
Endothelial cell-secreted bone targeting exosomes promote angiogenesis coupling with osteogenesis via the PERK-ATF4-CRELD2 pathway.内皮细胞分泌的骨靶向外泌体通过PERK-ATF4-CRELD2途径促进血管生成与骨生成的耦合。
Stem Cell Res Ther. 2025 Jul 16;16(1):382. doi: 10.1186/s13287-025-04449-5.
2
Acacetin as a natural cardiovascular therapeutic: mechanisms and preclinical evidence.刺槐素作为一种天然的心血管治疗药物:作用机制与临床前证据
Front Pharmacol. 2025 Apr 4;16:1493981. doi: 10.3389/fphar.2025.1493981. eCollection 2025.
3
Crosstalk Between H-Type Vascular Endothelial Cells and Macrophages: A Potential Regulator of Bone Homeostasis.

本文引用的文献

1
Celastrol Attenuates RANKL-Induced Osteoclastogenesis and Reduces Titanium Particle-Induced Osteolysis and Ovariectomy-Induced Bone Loss .雷公藤红素可减轻RANKL诱导的破骨细胞生成,并减少钛颗粒诱导的骨溶解和卵巢切除诱导的骨质流失。
Front Pharmacol. 2021 Jun 3;12:682541. doi: 10.3389/fphar.2021.682541. eCollection 2021.
2
Icariin stimulates osteogenesis and suppresses adipogenesis of human bone mesenchymal stem cells via miR-23a-mediated activation of the Wnt/β-catenin signaling pathway.淫羊藿苷通过miR-23a介导的Wnt/β-连环蛋白信号通路激活刺激人骨髓间充质干细胞的成骨作用并抑制其脂肪生成。
Phytomedicine. 2021 May;85:153485. doi: 10.1016/j.phymed.2021.153485. Epub 2021 Jan 29.
3
H型血管内皮细胞与巨噬细胞之间的串扰:骨稳态的潜在调节因子
J Inflamm Res. 2025 Feb 25;18:2743-2765. doi: 10.2147/JIR.S502604. eCollection 2025.
4
Acacetin targets STING to alleviate the destabilization of the medial meniscus-induced osteoarthritis in mice.芹菜素通过靶向 STING 缓解内侧半月板不稳定诱导的小鼠骨关节炎。
Naunyn Schmiedebergs Arch Pharmacol. 2024 Nov;397(11):8863-8878. doi: 10.1007/s00210-024-03167-8. Epub 2024 Jun 10.
5
: a potential herb for treatment of osteoporosis.一种治疗骨质疏松症的潜在草药。
Front Med (Lausanne). 2023 Dec 4;10:1289144. doi: 10.3389/fmed.2023.1289144. eCollection 2023.
6
IKK/NF-κB and ROS signal axes are involved in Tenacissoside H mediated inhibitory effects on LPS-induced inflammatory osteolysis.IKK/NF-κB 和 ROS 信号轴参与了桃叶珊瑚苷 H 对 LPS 诱导的炎性骨溶解的抑制作用。
Cell Prolif. 2024 Jan;57(1):e13535. doi: 10.1111/cpr.13535. Epub 2023 Aug 8.
7
An Acid-Sensitive Bone Targeting Delivery System Carrying Acacetin Prevents Osteoporosis in Ovariectomized Mice.一种携带芹菜素的酸敏性骨靶向递送系统可预防去卵巢小鼠的骨质疏松症。
Pharmaceuticals (Basel). 2022 Dec 20;16(1):2. doi: 10.3390/ph16010002.
8
The Possible Role of Electrical Stimulation in Osteoporosis: A Narrative Review.电刺激在骨质疏松症中的可能作用:叙述性综述。
Medicina (Kaunas). 2023 Jan 8;59(1):121. doi: 10.3390/medicina59010121.
9
Receptor activator of nuclear factor-κB ligand-mediated osteoclastogenesis signaling pathway and related therapeutic natural compounds.核因子-κB受体活化因子配体介导的破骨细胞生成信号通路及相关治疗性天然化合物
Front Pharmacol. 2022 Nov 9;13:1043975. doi: 10.3389/fphar.2022.1043975. eCollection 2022.
10
Targeting Oxidative Stress and Inflammation in Intervertebral Disc Degeneration: Therapeutic Perspectives of Phytochemicals.靶向椎间盘退变中的氧化应激与炎症:植物化学物质的治疗前景
Front Pharmacol. 2022 Jul 12;13:956355. doi: 10.3389/fphar.2022.956355. eCollection 2022.
Acacetin Ameliorates Experimental Colitis in Mice via Inhibiting Macrophage Inflammatory Response and Regulating the Composition of Gut Microbiota.
刺槐素通过抑制巨噬细胞炎症反应和调节肠道微生物群组成改善小鼠实验性结肠炎。
Front Physiol. 2021 Jan 18;11:577237. doi: 10.3389/fphys.2020.577237. eCollection 2020.
4
An Overview of the NF-kB mechanism of pathophysiology in rheumatoid arthritis, investigation of the NF-kB ligand RANKL and related nutritional interventions.类风湿关节炎中 NF-κB 病理生理学机制概述,研究 NF-κB 配体 RANKL 及相关营养干预措施。
Autoimmun Rev. 2021 Feb;20(2):102741. doi: 10.1016/j.autrev.2020.102741. Epub 2020 Dec 17.
5
Flavonoids in Bone Erosive Diseases: Perspectives in Osteoporosis Treatment.骨侵蚀性疾病中的类黄酮:骨质疏松症治疗的新视角。
Trends Endocrinol Metab. 2021 Feb;32(2):76-94. doi: 10.1016/j.tem.2020.11.007. Epub 2020 Dec 4.
6
Acacetin Induces Apoptosis in Human Osteosarcoma Cells by Modulation of ROS/JNK Activation.桑辛素通过调节 ROS/JNK 激活诱导人骨肉瘤细胞凋亡。
Drug Des Devel Ther. 2020 Nov 18;14:5077-5085. doi: 10.2147/DDDT.S275148. eCollection 2020.
7
Targeting actin-bundling protein L-plastin as an anabolic therapy for bone loss.靶向肌动蛋白结合蛋白 L-肌动蛋白作为治疗骨丢失的合成代谢疗法。
Sci Adv. 2020 Nov 18;6(47). doi: 10.1126/sciadv.abb7135. Print 2020 Nov.
8
Silencing of miR-138-5p sensitizes bone anabolic action to mechanical stimuli.沉默 miR-138-5p 可增强机械刺激的骨合成作用。
Theranostics. 2020 Oct 30;10(26):12263-12278. doi: 10.7150/thno.53009. eCollection 2020.
9
Acacetin Suppresses IL-1-Induced Expression of Matrix Metalloproteinases in Chondrocytes and Protects against Osteoarthritis in a Mouse Model by Inhibiting NF-B Signaling Pathways.白杨素通过抑制 NF-κB 信号通路抑制软骨细胞中 IL-1 诱导的基质金属蛋白酶表达,从而保护骨关节炎小鼠模型。
Biomed Res Int. 2020 Oct 26;2020:2328401. doi: 10.1155/2020/2328401. eCollection 2020.
10
Potential Advantages of Bioactive Compounds Extracted From Traditional Chinese Medicine to Inhibit Bone Destructions in Rheumatoid Arthritis.从中药中提取生物活性化合物抑制类风湿关节炎骨破坏的潜在优势
Front Pharmacol. 2020 Oct 7;11:561962. doi: 10.3389/fphar.2020.561962. eCollection 2020.