Xia Ying, Jin Yong, Cui Daxiang, Wu Xia, Song Cunfeng, Jin Weilin, Huang Hai
Center for Clinical Laboratories, The Affiliated Hospital of Guizhou Medical University, Guiyang, China.
Department of Pathophysiology, School of Basic Medical Science, Guizhou Medical University, Guiyang, China.
Front Pharmacol. 2022 Apr 20;13:860546. doi: 10.3389/fphar.2022.860546. eCollection 2022.
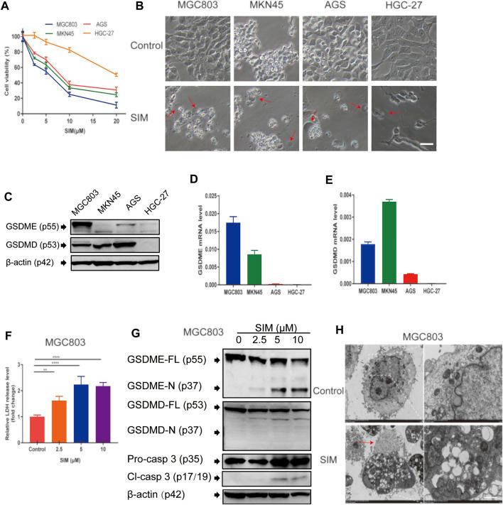
Gasdermin E (GSDME) is one of the executors of pyroptosis, a type of programmed lytic cell death, which can be triggered by caspase-3 activation upon stimulation. Silenced GSDME expression due to promoter hypermethylation is associated with gastric cancer (GC), which is confirmed in the present study by bioinformatics analysis and methylation-specific PCR (MSP) test of GC cell lines and clinical samples. GC cell lines and mouse xenograft models were used to investigate the pyroptosis-inducing effect of the common cholesterol-depleting, drug simvastatin (SIM), allied with upregulating GSDME expression by doxycycline (DOX)- inducible Tet-on system or DNA methyltransferase inhibitor 5-Aza-2'-deoxycytidine (5-Aza-CdR). Cell viability assessment and xenograft tumour growth demonstrated that the tumour inhibition effects of SIM can be enhanced by elevated GSDME expression. Morphological examinations and assays measuring lactate dehydrogenase (LDH) release and caspase-3/GSDME protein cleavage underlined the stimulation of pyroptosis as an important mechanism. Using short hairpin RNA (shRNA) knockdown of caspase-3 or GSDME, and caspase-3-specific inhibitors, we provided evidence of the requirement of caspase-3/GSDME in the pyroptosis process triggered by SIM. We conclude that reactivating GSDME expression and thereby inducing cancer cell-specific pyroptosis could be a potential therapeutic strategy against GC.
Gasdermin E(GSDME)是细胞焦亡的执行者之一,细胞焦亡是一种程序性溶解性细胞死亡,在受到刺激时可由半胱天冬酶-3激活触发。由于启动子高甲基化导致的GSDME表达沉默与胃癌(GC)相关,本研究通过对GC细胞系和临床样本的生物信息学分析及甲基化特异性PCR(MSP)检测证实了这一点。使用GC细胞系和小鼠异种移植模型来研究常见的胆固醇消耗药物辛伐他汀(SIM)诱导细胞焦亡的作用,该药物与通过强力霉素(DOX)诱导的Tet-on系统或DNA甲基转移酶抑制剂5-氮杂-2'-脱氧胞苷(5-Aza-CdR)上调GSDME表达相关联。细胞活力评估和异种移植肿瘤生长表明,提高GSDME表达可增强SIM的肿瘤抑制作用。形态学检查以及测量乳酸脱氢酶(LDH)释放和半胱天冬酶-3/GSDME蛋白裂解的实验强调了刺激细胞焦亡是一个重要机制。使用短发夹RNA(shRNA)敲低半胱天冬酶-3或GSDME以及半胱天冬酶-3特异性抑制剂,我们提供了证据证明在SIM触发的细胞焦亡过程中需要半胱天冬酶-3/GSDME。我们得出结论,重新激活GSDME表达从而诱导癌细胞特异性细胞焦亡可能是一种针对GC的潜在治疗策略。