• 文献检索
  • 文档翻译
  • 深度研究
  • 学术资讯
  • Suppr Zotero 插件Zotero 插件
  • 邀请有礼
  • 套餐&价格
  • 历史记录
应用&插件
Suppr Zotero 插件Zotero 插件浏览器插件Mac 客户端Windows 客户端微信小程序
定价
高级版会员购买积分包购买API积分包
服务
文献检索文档翻译深度研究API 文档MCP 服务
关于我们
关于 Suppr公司介绍联系我们用户协议隐私条款
关注我们

Suppr 超能文献

核心技术专利:CN118964589B侵权必究
粤ICP备2023148730 号-1Suppr @ 2026

文献检索

告别复杂PubMed语法,用中文像聊天一样搜索,搜遍4000万医学文献。AI智能推荐,让科研检索更轻松。

立即免费搜索

文件翻译

保留排版,准确专业,支持PDF/Word/PPT等文件格式,支持 12+语言互译。

免费翻译文档

深度研究

AI帮你快速写综述,25分钟生成高质量综述,智能提取关键信息,辅助科研写作。

立即免费体验

肺腺癌脑转移患者基于免疫检查点抑制剂治疗的临床结局及危险因素分析

The clinical outcome and risk factors analysis of immune checkpoint inhibitor-based treatment in lung adenocarcinoma patients with brain metastases.

作者信息

Zhou Juan, Wu Yinfei, Xie Mengqing, Fang Yujia, Zhao Jing, Lee Sung Yong, Im Yunjoo, Ye Lingyun, Su Chunxia

机构信息

Department of Oncology, Shanghai Pulmonary Hospital & Thoracic Cancer Institute, Tongji University School of Medicine, Shanghai, China.

Division of Pulmonology, Allergy, and Critical Care Medicine, Department of Internal Medicine, Korea University Guro Hospital, Seoul, Republic of Korea.

出版信息

Transl Lung Cancer Res. 2022 Apr;11(4):656-669. doi: 10.21037/tlcr-22-260.

DOI:10.21037/tlcr-22-260
PMID:35529783
原文链接:https://pmc.ncbi.nlm.nih.gov/articles/PMC9073749/
Abstract

BACKGROUND

The data about efficacy of immunotherapy for non-small cell lung cancer with brain metastases (BMs) from real-word settings are controversial. This real-word study is aimed to evaluate the clinical outcome of immune checkpoint inhibitor (ICI)-based treatment in lung adenocarcinoma patients with brain metastases (BMs) and explore potential risk factors, with a focus on the spatial distribution of BMs as previous studies suggested spatial heterogeneity on the brain immune microenvironment.

METHODS

Advanced lung adenocarcinoma patients with non-oncogene-addicted, who received ICI monotherapy or plus chemotherapy, were enrolled. Efficacy was assessed by Response Evaluation Criteria in Solid Tumors version 1.1. Intergroup comparisons were performed using Pearson's χ or Fisher's exact tests for categorical variables. The progression-free survival (PFS) was estimated using Kaplan-Meier method and compared using log-rank test. Cox proportional hazards model was used for multivariate analyses. Peripheral blood was collected from 15 patients with BMs. Tumor-derived exosomes in plasma were isolated by size exclusion chromatography and the cDNA library preparations for miRNA were sequenced on an Illumina Hiseq platform. Differentially expressed genes in the Kyoto Encyclopedia of Genes and Genomes (KEGG) pathways were analyzed.

RESULTS

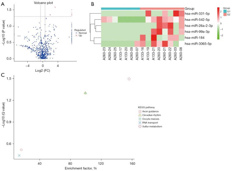
A total of 198 patients were enrolled and brain metastasis occurred in 20.7% patients (N=41). Compared with patients without BMs, those with BMs had a comparable objective response rate (ORR; 29.3% 43.9%; P=0.089), a lower disease control rate (DCR; 58.5% 78.3%; P=0.01), and a shorter PFS (3.6 8.6 months; P=0.069). For patients with BMs, factors, including the presence of neurological symptoms, the treatment of intracranial radiotherapy, and the combination of ICI with chemotherapy, had no impact on PFS, whereas cerebellum metastasis was significantly associated with shorter PFS (2.8 13.8 months, P=0.007). Six upregulated miRNAs were identified in patients with cerebellum metastases (N=8) compared with those without (N=7). The enrichment of differentially expression genes in the KEGG pathways indicated upregulated sulfur metabolism pathway in patients with cerebellum metastases.

CONCLUSIONS

For lung adenocarcinoma patients, those with BMs have inferior response to ICI-based treatment, but not significantly, and cerebellum metastasis is an independent risk factor with poor outcome for such patients, might attributing to the upregulated sulfur metabolism.

摘要

背景

来自真实世界的关于免疫疗法治疗非小细胞肺癌脑转移(BMs)疗效的数据存在争议。这项真实世界研究旨在评估基于免疫检查点抑制剂(ICI)的治疗在肺腺癌脑转移(BMs)患者中的临床结局,并探索潜在风险因素,重点关注脑转移的空间分布,因为先前的研究表明脑免疫微环境存在空间异质性。

方法

纳入接受ICI单药治疗或联合化疗的非致癌基因成瘾的晚期肺腺癌患者。疗效根据实体瘤疗效评价标准1.1版进行评估。分类变量的组间比较采用Pearson卡方检验或Fisher精确检验。采用Kaplan-Meier法估计无进展生存期(PFS),并采用对数秩检验进行比较。Cox比例风险模型用于多变量分析。从15例脑转移患者中采集外周血。通过尺寸排阻色谱法分离血浆中肿瘤来源的外泌体,并在Illumina Hiseq平台上对miRNA的cDNA文库制备进行测序。分析京都基因与基因组百科全书(KEGG)通路中差异表达的基因。

结果

共纳入198例患者,20.7%的患者(N = 41)发生脑转移。与无脑转移的患者相比,有脑转移的患者客观缓解率(ORR)相当(29.3%对43.9%;P = 0.089),疾病控制率(DCR)较低(58.5%对78.3%;P = 0.01),PFS较短(3.6个月对8.6个月;P = 0.069)。对于有脑转移的患者,包括存在神经症状、颅内放疗治疗以及ICI与化疗联合使用等因素对PFS没有影响,而小脑转移与较短的PFS显著相关(2.8个月对13.8个月,P = 0.007)。与无脑转移的患者(N = 7)相比,在小脑转移患者(N = 8)中鉴定出6种上调的miRNA。KEGG通路中差异表达基因的富集表明小脑转移患者的硫代谢通路上调。

结论

对于肺腺癌患者,有脑转移的患者对基于ICI的治疗反应较差,但差异不显著,小脑转移是此类患者预后不良的独立危险因素,可能归因于硫代谢上调。

https://cdn.ncbi.nlm.nih.gov/pmc/blobs/6afa/9073749/a737ca0dfc86/tlcr-11-04-656-f4.jpg
https://cdn.ncbi.nlm.nih.gov/pmc/blobs/6afa/9073749/8505fb8b0376/tlcr-11-04-656-f1.jpg
https://cdn.ncbi.nlm.nih.gov/pmc/blobs/6afa/9073749/84c8b965c962/tlcr-11-04-656-f2.jpg
https://cdn.ncbi.nlm.nih.gov/pmc/blobs/6afa/9073749/e10672e39293/tlcr-11-04-656-f3.jpg
https://cdn.ncbi.nlm.nih.gov/pmc/blobs/6afa/9073749/a737ca0dfc86/tlcr-11-04-656-f4.jpg
https://cdn.ncbi.nlm.nih.gov/pmc/blobs/6afa/9073749/8505fb8b0376/tlcr-11-04-656-f1.jpg
https://cdn.ncbi.nlm.nih.gov/pmc/blobs/6afa/9073749/84c8b965c962/tlcr-11-04-656-f2.jpg
https://cdn.ncbi.nlm.nih.gov/pmc/blobs/6afa/9073749/e10672e39293/tlcr-11-04-656-f3.jpg
https://cdn.ncbi.nlm.nih.gov/pmc/blobs/6afa/9073749/a737ca0dfc86/tlcr-11-04-656-f4.jpg

相似文献

1
The clinical outcome and risk factors analysis of immune checkpoint inhibitor-based treatment in lung adenocarcinoma patients with brain metastases.肺腺癌脑转移患者基于免疫检查点抑制剂治疗的临床结局及危险因素分析
Transl Lung Cancer Res. 2022 Apr;11(4):656-669. doi: 10.21037/tlcr-22-260.
2
Efficacy of immune checkpoint inhibitor therapy in EGFR mutation-positive patients with NSCLC and brain metastases who have failed EGFR-TKI therapy.免疫检查点抑制剂治疗在 EGFR 突变阳性 NSCLC 伴脑转移患者中对 EGFR-TKI 治疗失败的疗效。
Front Immunol. 2022 Sep 27;13:955944. doi: 10.3389/fimmu.2022.955944. eCollection 2022.
3
Non-alcoholic fatty liver disease is associated with immune checkpoint inhibitor-based treatment response in patients with non-small cell lung cancer with liver metastases.非酒精性脂肪性肝病与伴有肝转移的非小细胞肺癌患者基于免疫检查点抑制剂的治疗反应相关。
Transl Lung Cancer Res. 2020 Apr;9(2):316-324. doi: 10.21037/tlcr.2020.04.15.
4
Influence of Smoking History on the Effectiveness of Immune-checkpoint Inhibitor Therapy for Non-small Cell Lung Cancer: Analysis of Real-world Data.吸烟史对免疫检查点抑制剂治疗非小细胞肺癌疗效的影响:真实世界数据分析。
Anticancer Res. 2023 May;43(5):2185-2197. doi: 10.21873/anticanres.16381.
5
Characterization of outcomes in patients with advanced genitourinary malignancies treated with immune checkpoint inhibitors.晚期泌尿生殖系统恶性肿瘤患者接受免疫检查点抑制剂治疗的结局特征。
Urol Oncol. 2021 Jul;39(7):437.e1-437.e9. doi: 10.1016/j.urolonc.2021.01.006. Epub 2021 Jan 23.
6
Outcome of immune checkpoint inhibitors in patients with extensive-stage small-cell lung cancer and brain metastases.广泛期小细胞肺癌伴脑转移患者使用免疫检查点抑制剂的疗效
Front Oncol. 2023 May 5;13:1110949. doi: 10.3389/fonc.2023.1110949. eCollection 2023.
7
Association between systemic treatment with immune checkpoint inhibitor therapy in renal cell carcinoma and reduced risk of brain metastasis development.肾细胞癌患者接受免疫检查点抑制剂治疗的全身治疗与脑转移发展风险降低之间的关联。
Neurosurg Focus. 2023 Aug;55(2):E2. doi: 10.3171/2023.5.FOCUS23122.
8
PD-L1 inhibitors combined with whole brain radiotherapy in patients with small cell lung cancer brain metastases: Real-world evidence.PD-L1 抑制剂联合全脑放疗治疗小细胞肺癌脑转移患者:真实世界证据。
Cancer Med. 2024 Apr;13(7):e7125. doi: 10.1002/cam4.7125.
9
Effects of combining immune checkpoint inhibitors and anti-angiogenic agents on bone metastasis in non-small cell lung cancer patients.免疫检查点抑制剂和抗血管生成药物联合治疗对非小细胞肺癌患者骨转移的影响。
Hum Vaccin Immunother. 2023 Aug 1;19(2):2241310. doi: 10.1080/21645515.2023.2241310.
10
Outcome of Patients with Non-Small Cell Lung Cancer and Brain Metastases Treated with Checkpoint Inhibitors.非小细胞肺癌伴脑转移患者接受检查点抑制剂治疗的结果。
J Thorac Oncol. 2019 Jul;14(7):1244-1254. doi: 10.1016/j.jtho.2019.02.009. Epub 2019 Feb 16.

引用本文的文献

1
Exosome tropism and various pathways in lung cancer metastasis.外泌体趋向性与肺癌转移的多种途径。
Front Immunol. 2025 Feb 14;16:1517495. doi: 10.3389/fimmu.2025.1517495. eCollection 2025.
2
Discrepancies in PD-L1 expression, lymphocyte infiltration, and tumor mutational burden in non-small cell lung cancer and matched brain metastases.非小细胞肺癌及其匹配的脑转移瘤中程序性死亡受体配体1(PD-L1)表达、淋巴细胞浸润和肿瘤突变负荷的差异
Transl Lung Cancer Res. 2024 Dec 31;13(12):3590-3602. doi: 10.21037/tlcr-24-735. Epub 2024 Dec 27.

本文引用的文献

1
Metabolic Reprogramming Underlying Brain Metastasis of Breast Cancer.乳腺癌脑转移的代谢重编程
Front Mol Biosci. 2022 Jan 5;8:791927. doi: 10.3389/fmolb.2021.791927. eCollection 2021.
2
Outcomes With Pembrolizumab Monotherapy in Patients With Programmed Death-Ligand 1-Positive NSCLC With Brain Metastases: Pooled Analysis of KEYNOTE-001, 010, 024, and 042.帕博利珠单抗单药治疗程序性死亡配体1阳性且伴有脑转移的非小细胞肺癌患者的疗效:KEYNOTE-001、010、024和042的汇总分析
JTO Clin Res Rep. 2021 Jul 1;2(8):100205. doi: 10.1016/j.jtocrr.2021.100205. eCollection 2021 Aug.
3
Identification of a high-risk group for brain metastases in non-small cell lung cancer patients.
非小细胞肺癌患者脑转移高危组的识别。
J Neurooncol. 2021 Oct;155(1):101-106. doi: 10.1007/s11060-021-03849-w. Epub 2021 Sep 21.
4
The role of circadian genes in the pathogenesis of colorectal cancer.昼夜节律基因在结直肠癌发病机制中的作用。
Gene. 2021 Dec 15;804:145894. doi: 10.1016/j.gene.2021.145894. Epub 2021 Aug 19.
5
Multi-omics landscape of circadian rhythm pathway alterations in Glioma.胶质瘤昼夜节律通路改变的多组学全景分析。
Bioengineered. 2021 Dec;12(1):3294-3308. doi: 10.1080/21655979.2021.1947075.
6
Overall survival after initial radiotherapy for brain metastases; a population based study of 2140 patients with non-small cell lung cancer.非小细胞肺癌脑转移患者初始放疗后总生存:2140 例患者的基于人群研究。
Acta Oncol. 2021 Aug;60(8):1054-1060. doi: 10.1080/0284186X.2021.1924399. Epub 2021 May 25.
7
Efficacy of immune-checkpoint inhibitors in advanced non-small cell lung cancer patients with different metastases.免疫检查点抑制剂在不同转移情况的晚期非小细胞肺癌患者中的疗效。
Ann Transl Med. 2021 Jan;9(1):34. doi: 10.21037/atm-20-1471.
8
Identification and Validation of Two Lung Adenocarcinoma-Development Characteristic Gene Sets for Diagnosing Lung Adenocarcinoma and Predicting Prognosis.用于诊断肺腺癌和预测预后的两个肺腺癌发展特征基因集的鉴定与验证
Front Genet. 2020 Dec 21;11:565206. doi: 10.3389/fgene.2020.565206. eCollection 2020.
9
Combined Immunotherapy and Stereotactic Radiotherapy Improves Neurologic Outcomes in Patients with Non-small-cell Lung Cancer Brain Metastases.联合免疫疗法和立体定向放射疗法可改善非小细胞肺癌脑转移患者的神经学预后。
Clin Lung Cancer. 2021 Mar;22(2):110-119. doi: 10.1016/j.cllc.2020.10.014. Epub 2020 Nov 10.
10
Outcomes in Patients With Non-small-cell Lung Cancer With Brain Metastases Treated With Pembrolizumab-based Therapy.帕博利珠单抗治疗脑转移的非小细胞肺癌患者的结局。
Clin Lung Cancer. 2021 Jan;22(1):58-66.e3. doi: 10.1016/j.cllc.2020.10.017. Epub 2020 Nov 11.