Department of Pathology, Renmin Hospital of Wuhan University, Wuhan, China.
Department of Clinical Immunology, Tongji Hospital, Tongji Medical College, Huazhong University of Sciences and Technology, Wuhan, China.
Front Immunol. 2022 Apr 22;13:871312. doi: 10.3389/fimmu.2022.871312. eCollection 2022.
Anti-tumor necrosis factor (TNF) therapy is widely used to treat Crohn's disease (CD). Unfortunately, 10%-40% of patients have primary non-response to anti-TNF therapy. TNF family genes play crucial roles in inflammation and immune regulation; however, the effects of TNF family genes on CD remain unclear.
CD expression profiles were downloaded from the Gene Expression Omnibus database. Unsupervised clustering was then used to identify the gene subtypes in CD based on the expressions of TNF family genes. The features of the gene subtypes were characterized using functional enrichment and immune infiltration analyses, and biomarkers of the gene subtypes were identified.
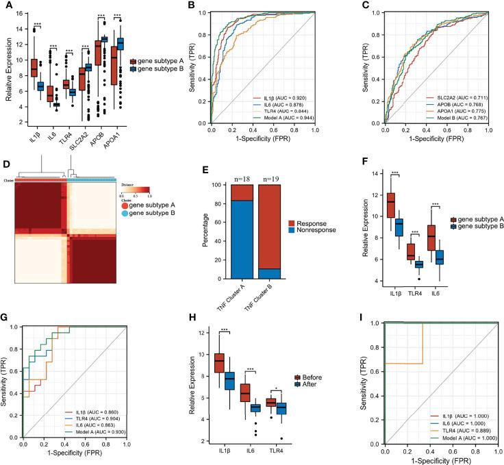
Patients with CD were divided on the basis of unsupervised clustering into two gene subtypes: immune and metabolic. Gene subtype A was significantly correlated with leukocyte migration and cytokine interactions, whereas gene subtype B was associated with metabolic pathways. Whereas 89.5% of the patients in gene subtype B responded to infliximab, only 16.7% of patients in gene subtype A responded. In addition, a combination of interleukin 1 beta (IL1β), interleukin 6 (IL6), and Toll-like receptor 4 (TLR4) can effectively distinguish between gene subtypes A and B.
Comprehensive analyses of the TNF family genes may reveal the underlying pathogenesis of CD. The classification of subtypes may provide new ideas for the personalized treatment of patients with CD.
抗肿瘤坏死因子(TNF)疗法被广泛用于治疗克罗恩病(CD)。然而,10%-40%的患者对 TNF 治疗无反应。TNF 家族基因在炎症和免疫调节中发挥着关键作用;然而,TNF 家族基因对 CD 的影响仍不清楚。
从基因表达综合数据库中下载 CD 表达谱。然后,使用无监督聚类根据 TNF 家族基因的表达来识别 CD 中的基因亚型。使用功能富集和免疫浸润分析来描述基因亚型的特征,并确定基因亚型的生物标志物。
基于无监督聚类,将 CD 患者分为免疫和代谢两个基因亚型:基因亚型 A 与白细胞迁移和细胞因子相互作用显著相关,而基因亚型 B 与代谢途径相关。虽然基因亚型 B 中的 89.5%的患者对英夫利昔单抗有反应,但基因亚型 A 中只有 16.7%的患者有反应。此外,白细胞介素 1β(IL1β)、白细胞介素 6(IL6)和 Toll 样受体 4(TLR4)的组合可以有效地区分基因亚型 A 和 B。
对 TNF 家族基因的综合分析可能揭示 CD 的潜在发病机制。亚型的分类可为 CD 患者的个体化治疗提供新的思路。