• 文献检索
  • 文档翻译
  • 深度研究
  • 学术资讯
  • Suppr Zotero 插件Zotero 插件
  • 邀请有礼
  • 套餐&价格
  • 历史记录
应用&插件
Suppr Zotero 插件Zotero 插件浏览器插件Mac 客户端Windows 客户端微信小程序
定价
高级版会员购买积分包购买API积分包
服务
文献检索文档翻译深度研究API 文档MCP 服务
关于我们
关于 Suppr公司介绍联系我们用户协议隐私条款
关注我们

Suppr 超能文献

核心技术专利:CN118964589B侵权必究
粤ICP备2023148730 号-1Suppr @ 2026

文献检索

告别复杂PubMed语法,用中文像聊天一样搜索,搜遍4000万医学文献。AI智能推荐,让科研检索更轻松。

立即免费搜索

文件翻译

保留排版,准确专业,支持PDF/Word/PPT等文件格式,支持 12+语言互译。

免费翻译文档

深度研究

AI帮你快速写综述,25分钟生成高质量综述,智能提取关键信息,辅助科研写作。

立即免费体验

全基因组分析鉴定出影响非小细胞肺癌铂类化疗反应的新型种系基因变异。

Genome-wide analysis identify novel germline genetic variations in influencing platinum-based chemotherapy response in non-small cell lung cancer.

作者信息

Mao Chenxue, Chen Juan, Zou Ting, Zhou Yuankang, Liu Junyan, Li Xi, Li Xiangping, Li Min, Pan Pinhua, Zhuo Wei, Gao Yang, Hu Shuo, Xiao Desheng, Wu Lin, Wang Zhan, Xu Heng, Yang Wen, Xu Yingjie, Xiao Haihua, Hanada Kazuhiko, Zhang Wei, Zhou Honghao, Yin Jiye, Liu Zhaoqian

机构信息

Departments of Clinical Pharmacology and Pharmacy, Hunan Key Laboratory of Pharmacogenetics, and National Clinical Research Center for Geriatric Disorders, Xiangya Hospital, Central South University, Changsha 410008, China.

Institute of Clinical Pharmacology, Engineering Research Center of Applied Technology of Pharmacogenomics, Ministry of Education, Central South University, Changsha 410078, China.

出版信息

Acta Pharm Sin B. 2022 Mar;12(3):1514-1522. doi: 10.1016/j.apsb.2021.10.007. Epub 2021 Oct 16.

DOI:10.1016/j.apsb.2021.10.007
PMID:35530157
原文链接:https://pmc.ncbi.nlm.nih.gov/articles/PMC9069400/
Abstract

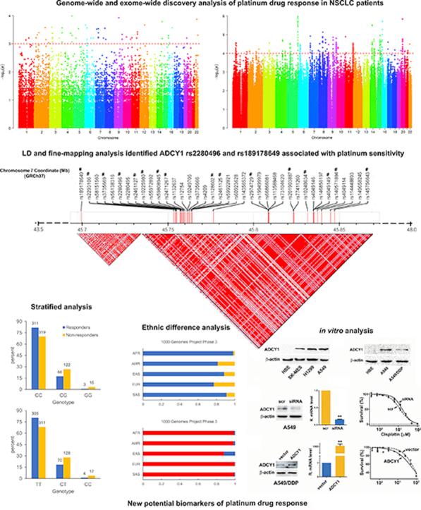
To explore the pharmacogenomic markers that affect the platinum-based chemotherapy response in non-small-cell lung carcinoma (NSCLC), we performed a two-cohort of genome-wide association studies (GWAS), including 34 for WES-based and 433 for microarray-based analyses, as well as two independent validation cohorts. After integrating the results of two studies, the genetic variations related to the platinum-based chemotherapy response were further determined by fine-mapping in 838 samples, and their potential functional impact were investigated by eQTL analysis and cell experiments. We found that a total of 68 variations were significant at  < 1 × 10 in cohort 1 discovery stage, of which 3 SNPs were verified in 262 independent samples. A total of 541 SNPs were significant at  < 1 × 10 in cohort 2 discovery stage, of which 8 SNPs were verified in 347 independent samples. Comparing the validated SNPs in two GWAS, gene was verified in both independent studies. The results of fine-mapping showed that the G allele carriers of rs2280496 and C allele carriers of rs189178649 were more likely to be resistant to platinum-based chemotherapy. In conclusion, our study found that rs2280496 and rs189178649 in  gene were associated the sensitivity of platinum-based chemotherapy in NSCLC patients.

摘要

为了探索影响非小细胞肺癌(NSCLC)铂类化疗反应的药物基因组学标志物,我们进行了两项全基因组关联研究(GWAS)队列,包括34项基于全外显子测序(WES)的分析和433项基于微阵列的分析,以及两个独立的验证队列。整合两项研究结果后,在838个样本中通过精细定位进一步确定与铂类化疗反应相关的基因变异,并通过表达定量性状位点(eQTL)分析和细胞实验研究其潜在的功能影响。我们发现,在队列1发现阶段共有68个变异在<1×10时具有显著性,其中3个单核苷酸多态性(SNP)在262个独立样本中得到验证。在队列2发现阶段共有541个SNP在<1×10时具有显著性,其中8个SNP在347个独立样本中得到验证。比较两项GWAS中验证的SNP,在两项独立研究中均验证了该基因。精细定位结果显示,rs2280496的G等位基因携带者和rs189178649的C等位基因携带者更有可能对铂类化疗耐药。总之,我们的研究发现基因中的rs2280496和rs189178649与NSCLC患者铂类化疗的敏感性相关。

https://cdn.ncbi.nlm.nih.gov/pmc/blobs/2c60/9069400/a552de31e610/gr4.jpg
https://cdn.ncbi.nlm.nih.gov/pmc/blobs/2c60/9069400/8372597ff1f4/ga1.jpg
https://cdn.ncbi.nlm.nih.gov/pmc/blobs/2c60/9069400/e3498654e7ad/gr1.jpg
https://cdn.ncbi.nlm.nih.gov/pmc/blobs/2c60/9069400/aec1a8f232c8/gr2.jpg
https://cdn.ncbi.nlm.nih.gov/pmc/blobs/2c60/9069400/fc5326355b4e/gr3.jpg
https://cdn.ncbi.nlm.nih.gov/pmc/blobs/2c60/9069400/a552de31e610/gr4.jpg
https://cdn.ncbi.nlm.nih.gov/pmc/blobs/2c60/9069400/8372597ff1f4/ga1.jpg
https://cdn.ncbi.nlm.nih.gov/pmc/blobs/2c60/9069400/e3498654e7ad/gr1.jpg
https://cdn.ncbi.nlm.nih.gov/pmc/blobs/2c60/9069400/aec1a8f232c8/gr2.jpg
https://cdn.ncbi.nlm.nih.gov/pmc/blobs/2c60/9069400/fc5326355b4e/gr3.jpg
https://cdn.ncbi.nlm.nih.gov/pmc/blobs/2c60/9069400/a552de31e610/gr4.jpg

相似文献

1
Genome-wide analysis identify novel germline genetic variations in influencing platinum-based chemotherapy response in non-small cell lung cancer.全基因组分析鉴定出影响非小细胞肺癌铂类化疗反应的新型种系基因变异。
Acta Pharm Sin B. 2022 Mar;12(3):1514-1522. doi: 10.1016/j.apsb.2021.10.007. Epub 2021 Oct 16.
2
Establishing a Prediction Model for the Efficacy of Platinum-Based Chemotherapy in NSCLC Based on a Two Cohorts GWAS Study.基于两个队列全基因组关联研究建立非小细胞肺癌铂类化疗疗效预测模型
J Clin Med. 2023 Feb 7;12(4):1318. doi: 10.3390/jcm12041318.
3
The Role of ADCY1 in Regulating the Sensitivity of Platinum-Based Chemotherapy in NSCLC.ADCY1在调节非小细胞肺癌铂类化疗敏感性中的作用
Pharmaceuticals (Basel). 2024 Aug 24;17(9):1118. doi: 10.3390/ph17091118.
4
Genomic profiling in advanced stage non-small-cell lung cancer patients with platinum-based chemotherapy identifies germline variants with prognostic value in SMYD2.晚期非小细胞肺癌患者铂类化疗的基因组分析确定了SMYD2中具有预后价值的种系变异。
Cancer Treat Res Commun. 2018;15:21-31. doi: 10.1016/j.ctarc.2018.02.003. Epub 2018 Mar 1.
5
Genetic variation predicting cisplatin cytotoxicity associated with overall survival in lung cancer patients receiving platinum-based chemotherapy.预测肺癌铂类化疗患者顺铂细胞毒性与总生存期相关的遗传变异。
Clin Cancer Res. 2011 Sep 1;17(17):5801-11. doi: 10.1158/1078-0432.CCR-11-1133. Epub 2011 Jul 20.
6
Genetic variants as predictors of toxicity and response in patients with non-small cell lung cancer undergoing first-line platinum-based chemotherapy: Design of the multicenter PGxLUNG study.遗传变异作为预测非小细胞肺癌患者一线铂类化疗毒性和反应的标志物:多中心 PGxLUNG 研究的设计。
Thorac Cancer. 2020 Dec;11(12):3634-3640. doi: 10.1111/1759-7714.13683. Epub 2020 Oct 19.
7
Gene expression and single nucleotide polymorphism of ATP7B are associated with platinum-based chemotherapy response in non-small cell lung cancer patients.ATP7B的基因表达和单核苷酸多态性与非小细胞肺癌患者铂类化疗反应相关。
J Cancer. 2018 Sep 8;9(19):3532-3539. doi: 10.7150/jca.26286. eCollection 2018.
8
The association of genetic variations in DNA repair pathways with severe toxicities in NSCLC patients undergoing platinum-based chemotherapy.DNA 修复途径中的遗传变异与接受铂类化疗的 NSCLC 患者严重毒性的相关性。
Int J Cancer. 2017 Dec 1;141(11):2336-2347. doi: 10.1002/ijc.30921. Epub 2017 Aug 22.
9
Pharmacogenomics of platinum-based chemotherapy sensitivity in NSCLC: toward precision medicine.非小细胞肺癌中铂类化疗敏感性的药物基因组学:迈向精准医学
Pharmacogenomics. 2016 Aug;17(12):1365-78. doi: 10.2217/pgs-2016-0074. Epub 2016 Jul 27.
10
Germline polymorphisms discovered via a cell-based, genome-wide approach predict platinum response in head and neck cancers.基于细胞的全基因组方法发现的种系多态性可预测头颈部癌症对铂类的反应。
Transl Res. 2011 May;157(5):265-72. doi: 10.1016/j.trsl.2011.01.005. Epub 2011 Feb 8.

引用本文的文献

1
GWAS study of myelosuppression among NSCLC patients receiving platinum-based combination chemotherapy.接受铂类联合化疗的非小细胞肺癌患者骨髓抑制的全基因组关联研究。
Acta Biochim Biophys Sin (Shanghai). 2025 Apr 28;57(8):1281-1291. doi: 10.3724/abbs.2025013.
2
Blocking copper transporter protein-dependent drug efflux with albumin-encapsulated Pt(IV) for synergistically enhanced chemo-immunotherapy.用白蛋白包裹的铂(IV)阻断铜转运蛋白依赖性药物外排以协同增强化学免疫疗法。
J Nanobiotechnology. 2025 Mar 18;23(1):217. doi: 10.1186/s12951-025-03310-4.
3
The pharmacogenomic landscape in the Chinese: An analytics of pharmacogenetic variants in 206,640 individuals.

本文引用的文献

1
The rediscovery of platinum-based cancer therapy.铂类抗癌疗法的再发现。
Nat Rev Cancer. 2021 Jan;21(1):37-50. doi: 10.1038/s41568-020-00308-y. Epub 2020 Oct 30.
2
A perspective profile of ADCY1 in cAMP signaling with drug-resistance in lung cancer.肺癌中腺苷酸环化酶1(ADCY1)在cAMP信号传导及耐药中的透视概况
J Cancer. 2019 Nov 1;10(27):6848-6857. doi: 10.7150/jca.36614. eCollection 2019.
3
Pharmacogenomics of Cisplatin-Induced Ototoxicity: Successes, Shortcomings, and Future Avenues of Research.顺铂诱导耳毒性的药物基因组学:研究的成功、不足和未来方向。
中国人的药物基因组学概况:对206,640名个体的药物遗传变异分析
Innovation (Camb). 2025 Jan 18;6(2):100773. doi: 10.1016/j.xinn.2024.100773. eCollection 2025 Feb 3.
4
The Role of ADCY1 in Regulating the Sensitivity of Platinum-Based Chemotherapy in NSCLC.ADCY1在调节非小细胞肺癌铂类化疗敏感性中的作用
Pharmaceuticals (Basel). 2024 Aug 24;17(9):1118. doi: 10.3390/ph17091118.
5
ADCY5 act as a putative tumor suppressor in glioblastoma: An integrated analysis.腺苷酸环化酶5在胶质母细胞瘤中作为一种假定的肿瘤抑制因子:一项综合分析
Heliyon. 2024 Aug 27;10(17):e37012. doi: 10.1016/j.heliyon.2024.e37012. eCollection 2024 Sep 15.
6
Highly Efficient Synergistic Chemotherapy and Magnetic Resonance Imaging for Targeted Ovarian Cancer Therapy Using Hyaluronic Acid-Coated Coordination Polymer Nanoparticles.基于透明质酸包覆的配位聚合物纳米粒子的高效协同化疗及磁共振成像靶向卵巢癌治疗
Adv Sci (Weinh). 2024 Nov;11(41):e2309464. doi: 10.1002/advs.202309464. Epub 2024 Sep 17.
7
Association of variations in the and prognosis in lung cancer patients with platinum-based chemotherapy.肺癌患者中[具体基因或因素]的变异与铂类化疗预后的相关性。 (你提供的原文有缺失部分,这里是补充完整表述后的翻译)
Front Pharmacol. 2023 Mar 9;14:1119837. doi: 10.3389/fphar.2023.1119837. eCollection 2023.
8
Establishing a Prediction Model for the Efficacy of Platinum-Based Chemotherapy in NSCLC Based on a Two Cohorts GWAS Study.基于两个队列全基因组关联研究建立非小细胞肺癌铂类化疗疗效预测模型
J Clin Med. 2023 Feb 7;12(4):1318. doi: 10.3390/jcm12041318.
Clin Pharmacol Ther. 2019 Aug;106(2):350-359. doi: 10.1002/cpt.1483. Epub 2019 Jun 12.
4
Genomic profiling in advanced stage non-small-cell lung cancer patients with platinum-based chemotherapy identifies germline variants with prognostic value in SMYD2.晚期非小细胞肺癌患者铂类化疗的基因组分析确定了SMYD2中具有预后价值的种系变异。
Cancer Treat Res Commun. 2018;15:21-31. doi: 10.1016/j.ctarc.2018.02.003. Epub 2018 Mar 1.
5
Genome-wide association study identifies four SNPs associated with response to platinum-based neoadjuvant chemotherapy for cervical cancer.全基因组关联研究鉴定出与宫颈癌铂类新辅助化疗反应相关的四个 SNP。
Sci Rep. 2017 Jan 25;7:41103. doi: 10.1038/srep41103.
6
Variants in and Other Mendelian Deafness Genes Are Associated with Cisplatin-Associated Ototoxicity.和其他常染色体显性遗传性耳聋基因中的变异与顺铂相关性耳毒性相关。
Clin Cancer Res. 2017 Jul 1;23(13):3325-3333. doi: 10.1158/1078-0432.CCR-16-2809. Epub 2016 Dec 30.
7
Pharmacogenomics of platinum-based chemotherapy sensitivity in NSCLC: toward precision medicine.非小细胞肺癌中铂类化疗敏感性的药物基因组学:迈向精准医学
Pharmacogenomics. 2016 Aug;17(12):1365-78. doi: 10.2217/pgs-2016-0074. Epub 2016 Jul 27.
8
Pharmacogenomics of platinum-based chemotherapy response in NSCLC: a genotyping study and a pooled analysis.非小细胞肺癌中铂类化疗反应的药物基因组学:一项基因分型研究及汇总分析
Oncotarget. 2016 Aug 23;7(34):55741-55756. doi: 10.18632/oncotarget.9688.
9
Prediction models for platinum-based chemotherapy response and toxicity in advanced NSCLC patients.晚期非小细胞肺癌患者铂类化疗反应和毒性的预测模型
Cancer Lett. 2016 Jul 10;377(1):65-73. doi: 10.1016/j.canlet.2016.04.029. Epub 2016 Apr 25.
10
Clinical Practice Recommendations for the Management and Prevention of Cisplatin-Induced Hearing Loss Using Pharmacogenetic Markers.使用药物遗传学标志物管理和预防顺铂所致听力损失的临床实践建议
Ther Drug Monit. 2016 Aug;38(4):423-31. doi: 10.1097/FTD.0000000000000298.