• 文献检索
  • 文档翻译
  • 深度研究
  • 学术资讯
  • Suppr Zotero 插件Zotero 插件
  • 邀请有礼
  • 套餐&价格
  • 历史记录
应用&插件
Suppr Zotero 插件Zotero 插件浏览器插件Mac 客户端Windows 客户端微信小程序
定价
高级版会员购买积分包购买API积分包
服务
文献检索文档翻译深度研究API 文档MCP 服务
关于我们
关于 Suppr公司介绍联系我们用户协议隐私条款
关注我们

Suppr 超能文献

核心技术专利:CN118964589B侵权必究
粤ICP备2023148730 号-1Suppr @ 2026

文献检索

告别复杂PubMed语法,用中文像聊天一样搜索,搜遍4000万医学文献。AI智能推荐,让科研检索更轻松。

立即免费搜索

文件翻译

保留排版,准确专业,支持PDF/Word/PPT等文件格式,支持 12+语言互译。

免费翻译文档

深度研究

AI帮你快速写综述,25分钟生成高质量综述,智能提取关键信息,辅助科研写作。

立即免费体验

肠道微生物群通过丁酸介导的改变肠道屏障功能来调节急性髓系白血病。

Gut microbiota regulates acute myeloid leukaemia via alteration of intestinal barrier function mediated by butyrate.

机构信息

Department of Hematology, Qilu Hospital of Shandong University, Jinan, Shandong, 250012, P. R. China.

Department of Endocrinology and Metabolism, Shandong Provincial Hospital affiliated with Shandong University, Jinan, Shandong, 250012, P. R. China.

出版信息

Nat Commun. 2022 May 9;13(1):2522. doi: 10.1038/s41467-022-30240-8.

DOI:10.1038/s41467-022-30240-8
PMID:35534496
原文链接:https://pmc.ncbi.nlm.nih.gov/articles/PMC9085760/
Abstract

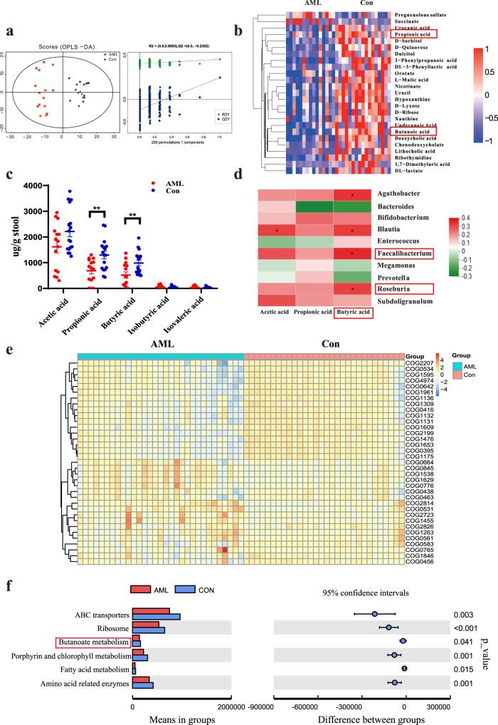
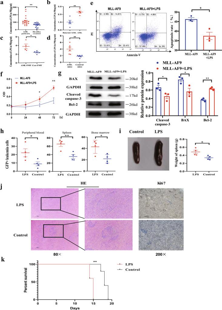
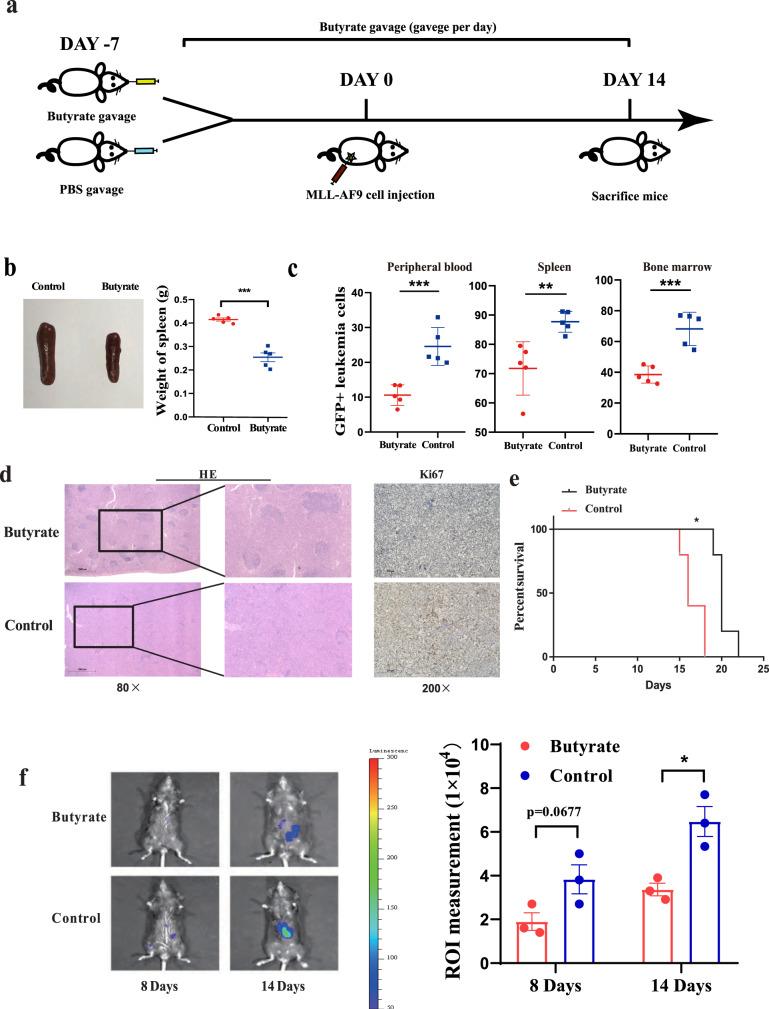
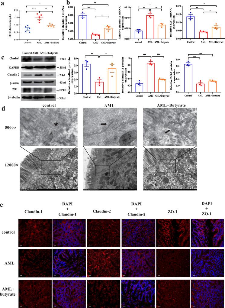
The gut microbiota has been linked to many cancers, yet its role in acute myeloid leukaemia (AML) progression remains unclear. Here, we show decreased diversity in the gut microbiota of AML patients or murine models. Gut microbiota dysbiosis induced by antibiotic treatment accelerates murine AML progression while faecal microbiota transplantation reverses this process. Butyrate produced by the gut microbiota (especially Faecalibacterium) significantly decreases in faeces of AML patients, while gavage with butyrate or Faecalibacterium postpones murine AML progression. Furthermore, we find the intestinal barrier is damaged in mice with AML, which accelerates lipopolysaccharide (LPS) leakage into the blood. The increased LPS exacerbates leukaemia progression in vitro and in vivo. Butyrate can repair intestinal barrier damage and inhibit LPS absorption in AML mice. Collectively, we demonstrate that the gut microbiota promotes AML progression in a metabolite-dependent manner and that targeting the gut microbiota might provide a therapeutic option for AML.

摘要

肠道微生物群与许多癌症有关,但它在急性髓系白血病 (AML) 进展中的作用仍不清楚。在这里,我们表明 AML 患者或小鼠模型的肠道微生物群多样性降低。抗生素治疗引起的肠道微生物群失调会加速小鼠 AML 的进展,而粪便微生物群移植则逆转了这一过程。肠道微生物群(尤其是粪杆菌)产生的丁酸盐在 AML 患者的粪便中显著减少,而丁酸盐或粪杆菌灌胃可延缓小鼠 AML 的进展。此外,我们发现 AML 小鼠的肠道屏障受损,这会加速脂多糖 (LPS) 漏入血液。增加的 LPS 在体外和体内加剧了白血病的进展。丁酸盐可修复 AML 小鼠的肠道屏障损伤并抑制 LPS 吸收。总之,我们证明了肠道微生物群以代谢物依赖的方式促进 AML 的进展,而靶向肠道微生物群可能为 AML 提供一种治疗选择。

https://cdn.ncbi.nlm.nih.gov/pmc/blobs/7967/9085760/3924d7811044/41467_2022_30240_Fig8_HTML.jpg
https://cdn.ncbi.nlm.nih.gov/pmc/blobs/7967/9085760/8af3f4d527a6/41467_2022_30240_Fig1_HTML.jpg
https://cdn.ncbi.nlm.nih.gov/pmc/blobs/7967/9085760/8c0477cfa721/41467_2022_30240_Fig2_HTML.jpg
https://cdn.ncbi.nlm.nih.gov/pmc/blobs/7967/9085760/d8bdcbbb7c18/41467_2022_30240_Fig3_HTML.jpg
https://cdn.ncbi.nlm.nih.gov/pmc/blobs/7967/9085760/97ae9f6e9c5f/41467_2022_30240_Fig4_HTML.jpg
https://cdn.ncbi.nlm.nih.gov/pmc/blobs/7967/9085760/259b95e0d2db/41467_2022_30240_Fig5_HTML.jpg
https://cdn.ncbi.nlm.nih.gov/pmc/blobs/7967/9085760/f6ce24ee1f20/41467_2022_30240_Fig6_HTML.jpg
https://cdn.ncbi.nlm.nih.gov/pmc/blobs/7967/9085760/47f2e47c1a48/41467_2022_30240_Fig7_HTML.jpg
https://cdn.ncbi.nlm.nih.gov/pmc/blobs/7967/9085760/3924d7811044/41467_2022_30240_Fig8_HTML.jpg
https://cdn.ncbi.nlm.nih.gov/pmc/blobs/7967/9085760/8af3f4d527a6/41467_2022_30240_Fig1_HTML.jpg
https://cdn.ncbi.nlm.nih.gov/pmc/blobs/7967/9085760/8c0477cfa721/41467_2022_30240_Fig2_HTML.jpg
https://cdn.ncbi.nlm.nih.gov/pmc/blobs/7967/9085760/d8bdcbbb7c18/41467_2022_30240_Fig3_HTML.jpg
https://cdn.ncbi.nlm.nih.gov/pmc/blobs/7967/9085760/97ae9f6e9c5f/41467_2022_30240_Fig4_HTML.jpg
https://cdn.ncbi.nlm.nih.gov/pmc/blobs/7967/9085760/259b95e0d2db/41467_2022_30240_Fig5_HTML.jpg
https://cdn.ncbi.nlm.nih.gov/pmc/blobs/7967/9085760/f6ce24ee1f20/41467_2022_30240_Fig6_HTML.jpg
https://cdn.ncbi.nlm.nih.gov/pmc/blobs/7967/9085760/47f2e47c1a48/41467_2022_30240_Fig7_HTML.jpg
https://cdn.ncbi.nlm.nih.gov/pmc/blobs/7967/9085760/3924d7811044/41467_2022_30240_Fig8_HTML.jpg

相似文献

1
Gut microbiota regulates acute myeloid leukaemia via alteration of intestinal barrier function mediated by butyrate.肠道微生物群通过丁酸介导的改变肠道屏障功能来调节急性髓系白血病。
Nat Commun. 2022 May 9;13(1):2522. doi: 10.1038/s41467-022-30240-8.
2
Gut microbiota promotes macrophage M1 polarization in hepatic sinusoidal obstruction syndrome via regulating intestinal barrier function mediated by butyrate.肠道微生物群通过调控丁酸介导的肠道屏障功能促进肝窦阻塞综合征中巨噬细胞 M1 极化。
Gut Microbes. 2024 Jan-Dec;16(1):2377567. doi: 10.1080/19490976.2024.2377567. Epub 2024 Jul 16.
3
The metabolite butyrate produced by gut microbiota inhibits cachexia-associated skeletal muscle atrophy by regulating intestinal barrier function and macrophage polarization.肠道微生物产生的代谢产物丁酸盐通过调节肠道屏障功能和巨噬细胞极化抑制恶病质相关的骨骼肌萎缩。
Int Immunopharmacol. 2023 Nov;124(Pt B):111001. doi: 10.1016/j.intimp.2023.111001. Epub 2023 Oct 5.
4
Gut microbiota is causally associated with poststroke cognitive impairment through lipopolysaccharide and butyrate.肠道微生物群通过脂多糖和丁酸盐与卒中后认知障碍有因果关系。
J Neuroinflammation. 2022 Apr 4;19(1):76. doi: 10.1186/s12974-022-02435-9.
5
Microbiota-gut-adipose axis: butyrate-mediated the improvement effect on inflammatory response and fatty acid oxidation dysregulation attenuates obesity in sleep-restricted mice.微生物群-肠道-脂肪轴:丁酸盐介导的对炎症反应的改善作用以及对脂肪酸氧化失调的调节减轻了睡眠受限小鼠的肥胖。
Microbes Infect. 2023 Jul-Aug;25(6):105125. doi: 10.1016/j.micinf.2023.105125. Epub 2023 Mar 10.
6
Gut microbiota alterations induced by intensive chemotherapy in acute myeloid leukaemia patients are associated with gut barrier dysfunction and body weight loss.强化化疗引起的急性髓系白血病患者肠道微生物组改变与肠道屏障功能障碍和体重减轻有关。
Clin Nutr. 2023 Nov;42(11):2214-2228. doi: 10.1016/j.clnu.2023.09.021. Epub 2023 Sep 25.
7
Genus unclassified_Muribaculaceae and microbiota-derived butyrate and indole-3-propionic acid are involved in benzene-induced hematopoietic injury in mice.未分类属_毛螺菌科以及微生物群衍生的丁酸和吲哚-3-丙酸与小鼠苯诱导的造血损伤有关。
Chemosphere. 2023 Feb;313:137499. doi: 10.1016/j.chemosphere.2022.137499. Epub 2022 Dec 6.
8
Fecal Transplantation from db/db Mice Treated with Sodium Butyrate Attenuates Ischemic Stroke Injury.丁酸钠处理的 db/db 小鼠粪菌移植可减轻缺血性脑卒中损伤。
Microbiol Spectr. 2021 Oct 31;9(2):e0004221. doi: 10.1128/Spectrum.00042-21. Epub 2021 Oct 6.
9
Maternal sucralose intake alters gut microbiota of offspring and exacerbates hepatic steatosis in adulthood.母体摄入三氯蔗糖会改变后代的肠道微生物群,并加剧成年期的肝脏脂肪变性。
Gut Microbes. 2020 Jul 3;11(4):1043-1063. doi: 10.1080/19490976.2020.1738187. Epub 2020 Mar 31.
10
Gut microbiota dysbiosis promotes age-related atrial fibrillation by lipopolysaccharide and glucose-induced activation of NLRP3-inflammasome.肠道微生物失调通过脂多糖和葡萄糖诱导的 NLRP3 炎性小体激活促进与年龄相关的心房颤动。
Cardiovasc Res. 2022 Feb 21;118(3):785-797. doi: 10.1093/cvr/cvab114.

引用本文的文献

1
B12 promotes gut dysbiosis and an inflammatory microenvironment that potentiates -deficient hematopoiesis.维生素B12会促进肠道菌群失调和炎症性微环境,从而增强造血功能缺陷。
bioRxiv. 2025 Aug 27:2025.08.22.671600. doi: 10.1101/2025.08.22.671600.
2
Plasma metabolic landscape unveils key regulators of leukemia subtype progression.血浆代谢图谱揭示白血病亚型进展的关键调节因子。
Future Sci OA. 2025 Dec;11(1):2527015. doi: 10.1080/20565623.2025.2527015. Epub 2025 Sep 1.
3
Bacillus velezensis MZ09 alleviates DSS-induced colitis in piglets by remodeling the intestinal microbiota activating the SCFAs-GPR43-STAT3 pathway and suppressing NLRP3 inflammasome-mediated pyroptosis.

本文引用的文献

1
Profiling of gut microbial dysbiosis in adults with myeloid leukemia.成人髓系白血病肠道微生物失调特征分析。
FEBS Open Bio. 2021 Jul;11(7):2050-2059. doi: 10.1002/2211-5463.13193. Epub 2021 Jun 24.
2
The role of IL-22 in intestinal health and disease.IL-22 在肠道健康和疾病中的作用。
J Exp Med. 2020 Feb 13;217(3):e20192195. doi: 10.1084/jem.20192195. Print 2020 Mar 2.
3
Impact and consequences of intensive chemotherapy on intestinal barrier and microbiota in acute myeloid leukemia: the role of mucosal strengthening.
贝莱斯芽孢杆菌MZ09通过重塑肠道微生物群、激活SCFAs-GPR43-STAT3通路和抑制NLRP3炎性小体介导的细胞焦亡来缓解DSS诱导的仔猪结肠炎。
J Anim Sci Biotechnol. 2025 Aug 29;16(1):120. doi: 10.1186/s40104-025-01262-1.
4
Dietary Carnosic Acid Supplementation Improves the Growth Performance, the Antioxidant Status, and Diversity of Intestinal Microbiota in Broilers.日粮添加鼠尾草酸可改善肉鸡生长性能、抗氧化状态及肠道微生物群多样性。
Antioxidants (Basel). 2025 Aug 21;14(8):1026. doi: 10.3390/antiox14081026.
5
Gut microbiota-derived butyric acid regulates calcific aortic valve disease pathogenesis by modulating GAPDH lactylation and butyrylation.肠道微生物群衍生的丁酸通过调节甘油醛-3-磷酸脱氢酶的乳酰化和丁酰化来调控钙化性主动脉瓣疾病的发病机制。
Imeta. 2025 May 19;4(4):e70048. doi: 10.1002/imt2.70048. eCollection 2025 Aug.
6
Microbial Crosstalk with Therapy: Pharmacomicrobiomics in AML-One Step Closer to Personalized Medicine.微生物与治疗的相互作用:急性髓系白血病中的药物微生物组学——向个性化医疗迈进了一步
Biomedicines. 2025 Jul 18;13(7):1761. doi: 10.3390/biomedicines13071761.
7
Analysis of volatile organic compounds in exhaled breath of blood cancer patients identifies products of lipid peroxidation as biomarkers for lymphoma detection.对血癌患者呼出气体中挥发性有机化合物的分析确定脂质过氧化产物为淋巴瘤检测的生物标志物。
Hemasphere. 2025 Jul 18;9(7):e70168. doi: 10.1002/hem3.70168. eCollection 2025 Jul.
8
Sodium butyrate attenuates lipid metabolism disorder via improving mitochondrial function and activating autophagy in LMH cells.丁酸钠通过改善线粒体功能和激活LMH细胞自噬来减轻脂质代谢紊乱。
Poult Sci. 2025 Jun 25;104(9):105476. doi: 10.1016/j.psj.2025.105476.
9
Exploring the gut microbiome's influence on cancer-associated anemia: Mechanisms, clinical challenges, and innovative therapies.探索肠道微生物群对癌症相关性贫血的影响:机制、临床挑战及创新疗法。
World J Gastrointest Pharmacol Ther. 2025 Jun 5;16(2):105375. doi: 10.4292/wjgpt.v16.i2.105375.
10
Genetically Predicted Gut Microbiota and Host Metabolites Mediate the Causal Link Between Dietary Factors and Acute Myeloid Leukemia.基因预测的肠道微生物群和宿主代谢产物介导饮食因素与急性髓系白血病之间的因果联系。
Food Sci Nutr. 2025 Jun 23;13(6):e70456. doi: 10.1002/fsn3.70456. eCollection 2025 Jun.
强化化疗对急性髓系白血病肠屏障和微生物群的影响及后果:黏膜强化的作用。
Gut Microbes. 2020 Nov 9;12(1):1800897. doi: 10.1080/19490976.2020.1800897.
4
Disrupted diurnal oscillation of gut-derived Short chain fatty acids in shift workers drinking alcohol: Possible mechanism for loss of resiliency of intestinal barrier in disrupted circadian host.轮班工作并饮酒者的肠道来源的短链脂肪酸昼夜节律紊乱:破坏昼夜节律宿主肠道屏障弹性丧失的可能机制。
Transl Res. 2020 Jul;221:97-109. doi: 10.1016/j.trsl.2020.04.004. Epub 2020 May 5.
5
Functional and phylogenetic alterations in gut microbiome are linked to graft-versus-host disease severity.肠道微生物群的功能和系统发育改变与移植物抗宿主病的严重程度相关。
Blood Adv. 2020 May 12;4(9):1824-1832. doi: 10.1182/bloodadvances.2020001531.
6
Alter between gut bacteria and blood metabolites and the anti-tumor effects of Faecalibacterium prausnitzii in breast cancer.肠道细菌和血液代谢物的变化与普拉梭菌在乳腺癌中的抗肿瘤作用。
BMC Microbiol. 2020 Apr 9;20(1):82. doi: 10.1186/s12866-020-01739-1.
7
Antitumor immunity augments the therapeutic effects of p53 activation on acute myeloid leukemia.抗肿瘤免疫增强了 p53 激活对急性髓系白血病的治疗效果。
Nat Commun. 2019 Oct 25;10(1):4869. doi: 10.1038/s41467-019-12555-1.
8
Gut Microbiota Profiles Differ among Individuals Depending on Their Region of Origin: An Italian Pilot Study.个体的肠道微生物群图谱因其原籍地区的不同而存在差异:一项意大利的初步研究。
Int J Environ Res Public Health. 2019 Oct 23;16(21):4065. doi: 10.3390/ijerph16214065.
9
Demystifying the manipulation of host immunity, metabolism, and extraintestinal tumors by the gut microbiome.揭开肠道微生物组对宿主免疫、代谢和肠外肿瘤的操纵之谜。
Signal Transduct Target Ther. 2019 Oct 12;4:41. doi: 10.1038/s41392-019-0074-5. eCollection 2019.
10
Interplay between the human gut microbiome and host metabolism.人体肠道微生物组与宿主代谢的相互作用。
Nat Commun. 2019 Oct 3;10(1):4505. doi: 10.1038/s41467-019-12476-z.