Suppr超能文献

氟西汀在神经发育过程中的暴露会对运动皮层和前额叶皮层的基底树突形态产生不同的影响。

Fluoxetine exposure throughout neurodevelopment differentially influences basilar dendritic morphology in the motor and prefrontal cortices.

机构信息

Department of Psychiatry, Washington University School of Medicine, 660 S. Euclid Ave., Campus Box 8232, St. Louis, MO, 63110-1093, USA.

Intellectual and Developmental Disorders Research Center, Washington University School of Medicine, St. Louis, MO, 63110, USA.

出版信息

Sci Rep. 2022 May 9;12(1):7605. doi: 10.1038/s41598-022-11614-w.

Abstract

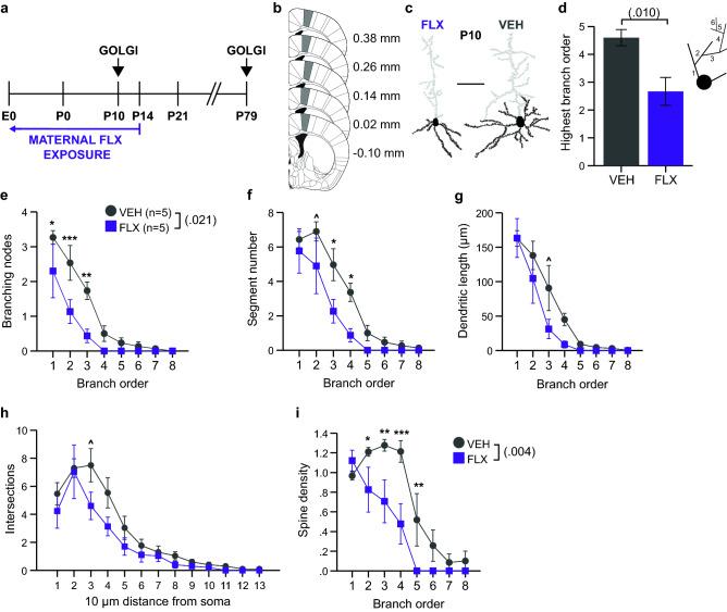
The significance of serotonin (5HT) in mental health is underscored by the serotonergic action of many classes of psychiatric medication. 5HT is known to have a significant role in neurodevelopment, thus 5HT disruption during development may have a long term impact on brain structure and circuits. We previously generated a model of 5HT alteration throughout neurodevelopment by maternal administration of the selective serotonin reuptake inhibitor fluoxetine. We found resulting social behavior alterations in the offspring during both postnatal and adult ages. Previous work by others has indicated that early 5HT disruption influences neuronal morphology. Therefore, in the current study we sought to determine if dendritic morphological changes occur in areas involved in the social behavior deficits we previously observed, specifically the primary motor (M1) and medial prefrontal (mPFC) cortices. We quantified dendritic morphology of projection neurons in M1 and mPFC at postnatal day (P)10 and P79 in mice exposed to fluoxetine. Basilar dendritic complexity and spine density were persistently decreased in M1 fluoxetine-exposed neurons while in the mPFC, similar reductions were observed at P79 but were not present at P10. Our findings underscore that the developing brain, specifically the projection cortex, is vulnerable to 5HT system perturbation, which may be related to later behavioral disruptions.

摘要

血清素(5HT)在精神健康中的重要性突出表现在许多类精神药物的血清素能作用上。已知 5HT 在神经发育中具有重要作用,因此 5HT 在发育过程中的中断可能对大脑结构和回路产生长期影响。我们之前通过母体给予选择性 5-羟色胺再摄取抑制剂氟西汀来生成整个神经发育过程中 5HT 改变的模型。我们发现后代在出生后和成年期都存在社交行为改变。其他人的先前研究表明,早期 5HT 中断会影响神经元形态。因此,在当前研究中,我们试图确定我们之前观察到的社交行为缺陷所涉及的区域是否存在树突形态变化,特别是初级运动(M1)和内侧前额叶(mPFC)皮层。我们在暴露于氟西汀的小鼠的出生后第 10 天(P10)和第 79 天(P79)量化了 M1 和 mPFC 中的投射神经元的树突形态。M1 氟西汀暴露神经元的基底树突复杂性和棘突密度持续降低,而在 mPFC 中,在 P79 观察到类似的减少,但在 P10 不存在。我们的研究结果强调,发育中的大脑,特别是投射皮层,容易受到 5HT 系统干扰,这可能与后来的行为障碍有关。

https://cdn.ncbi.nlm.nih.gov/pmc/blobs/d7e1/9085735/72115fb064f4/41598_2022_11614_Fig1_HTML.jpg

文献检索

告别复杂PubMed语法,用中文像聊天一样搜索,搜遍4000万医学文献。AI智能推荐,让科研检索更轻松。

立即免费搜索

文件翻译

保留排版,准确专业,支持PDF/Word/PPT等文件格式,支持 12+语言互译。

免费翻译文档

深度研究

AI帮你快速写综述,25分钟生成高质量综述,智能提取关键信息,辅助科研写作。

立即免费体验